
如果一家拟上市公司主营业务的定位都要受到发审委重点拷问,那么这家公司上市还是否靠谱?况且,这家公司背后还有签订上市对赌协议的一众投资机构。
12月16日,上交所科创板上市委举行的2020年第121次审议会议审议通过了广州市品高软件股份有限公司(以下简称品高软件)的科创板首发上市申请。中国产业经济信息网财经频道关注到,品高软件的电信行业信息化业务过度依赖中国移动,且该公司的经营现金流承压严重。此次,上交所科创板上市委对品高软件的审核过中,重点关注了该公司的云计算行业定位及募资近半数投向总部大楼项目的合理性。
经营现金流承压严重
招股书显示,品高软件将自身定位为云计算及行业信息化服务提供商,该公司产品面向轨交、政府、电信、汽车、公安、金融、教育、军工等行业客户提供从IaaS基础设施层、PaaS平台层、DaaS数据层到SaaS软件层的全栈企业级云和信息化服务。
2020年上半年品高软件出现业绩亏损。2017年-2019年及2020年1-6月,品高软件实现的营业收入分别为2.52亿元、4.43亿元、4.02亿元、6539.70万元,同期实现净利润分别为1510.72万元,1990.22万元、3520.92万元、-1897.33万元。
此外,中国产业经济信息网财经频道关注到,品高软件的业绩对中国移动存在较强依赖性。
2017年-2019年及2020年1-6月,品高软件电信行业信息化业务的收入为3482.89万元、5919.21万元、3095.93万元和440.53万元,其中中国移动及其下属公司的收入占比分别为95.59%、93.32%、93.33%和94.59%,从单一最大客户中国移动通信集团广东有限公司获得的收入占比为20.76%、29.85%、62.68%和6.53%。若未来中国移动及其下属公司的经营情况或者信息化采购模式发生重大不利变化,品高软件的相关收入减少和经营业绩将受到较大影响。
另一方面,2017年-2019年及2020年1-6月,该公司的经营现金流量净额分别为1577.32万元、927.91万元、-619.20万元和-6628.10万元。其经营现金流量净额与净利润的差异分别为66.60万元、-1062.31万元、-4140.12万元和-4730.77万元,该公司的经营现金流压力较大。造成这一局面的主要因素是品高软件采用后结算方式的云租赁服务收入增加,轨交行业客户结算期间较长且业务持续增长,2019年还受到个别客户因其内部原因迟延付款的影响,2020年上半年主要受新冠肺炎影响该公司验收及款项结算等工作有所延缓。
对赌协议风险未除

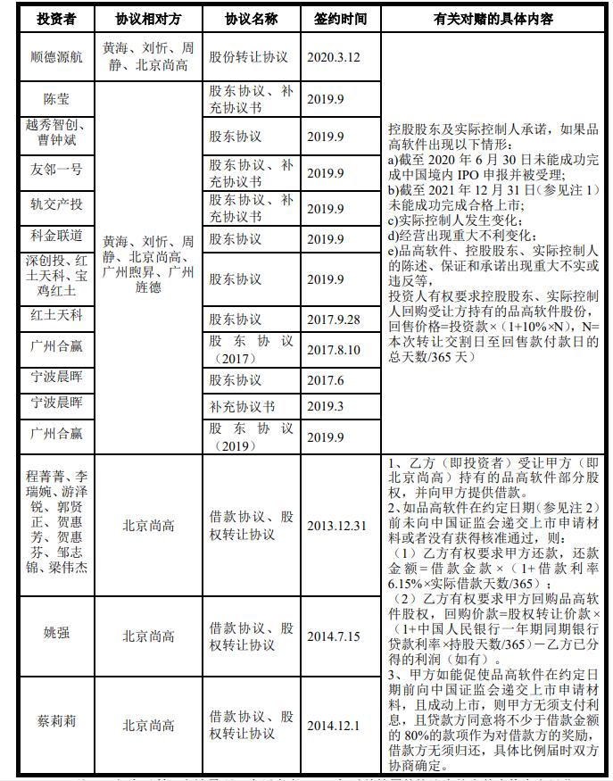
品高软件与股东签署的对赌条款具体情况
招股书显示,2017年至2020年,顺德源航等12名股东在投资或受让品高软件股权时,与其控股股东、实际控制人约定了对赌条款。根据各方签署的补充协议,品高软件本次IPO申请获受理后对赌条款已终止。
但招股书显示,2020年3月15日,顺德源航等存在对赌约定的股东各自与品高软件、黄海、刘忻、周静、北京尚高、广州煦昇、广州旌德签署《关于广州市品高软件有限公司股份转让之补充协议》或《关于广州市品高软件股份有限公司投资之补充协议》,约定如下:“上述条款自乙方向中国证监会/证券交易所递交首次公开发行并上市申请材料之日起自动终止,甲方不再主张该等条款项下所约定的相关特殊权利。如果乙方撤回首次公开发行股票的申请或因乙方原因首次公开发行股票的申请审核未通过,上述终止的条款则重新生效,其生效的效力追溯至相应特殊条款终止之前及期间。”
由此可见,若未来如品高软件IPO申请被撤回或审核未通过,上述对赌条款将重新生效,存在触发控股股东、实际控制人的回购义务,导致品高软件实际控制人控股比例发生变化的风险。
云计算行业定位合理性频遭问询
招股书显示,品高软件2017年-2019年累计研发投入占最近三年累计营业收入比例为8.81%。经过多年研发,该公司已拥有以云计算为核心的基础产品BingoCloudOS、BingoFuse、BingoInsight和BingoLink等,品高软件将自身定位为国内专业的云计算及行业信息化服务提供商。
但中国产业经济信息网财经频道关注到,12月16日,上交所科创板上市委在审议会议上要求品高软件说明:(1)行业定位是云计算而不是软件的依据及其合理性;(2)2019年的研发支出中包含的股份支付的具体情况及其合理性;(3)核心技术人员基本上是软件工程师身份与公司的云计算定位之间的关系;(4)主要客户面向政务系统私有云的承建和维护是否属于云计算等问题做出解释说明。其中品高软件的云计算行业定位被上交所科创板上市委重点关注,会后需进一步落实事项显示,品高软件和保荐人被要求根据其业务实质梳理、调整招股说明书中与云计算业务相关的披露。
另一方面,招股书显示,品高软件以轻资产运营为主,在广州、北京和成都等地租赁办公场所,用于员工的日常办公。截至目前,品高软件的经营场所均通过租赁方式取得。而本次品高软件拟募集资金5.69亿元,其中2.82亿元用于品高大厦建设。该项目建成后,将作为品高软件研发中心和经营办公场所,承载公司办公、研发中心、数据中心等功能,届时品高软件将不再租用现有总部大楼。
据悉,品高大厦建设项目建设期为36个月,该项目建设地点位于广州市天河区新塘街道天河科技园高唐新建区天智路以东,思成路以南AT0305147地块四。品高软件募集资金中约50%拟用于品高大厦建设也成为此次审议会议关注重点,会后需进一步落实事项显示,品高软件需对品高大厦建设的主要考虑、必要性及对主营业务科技创新竞争力的影响做进一步说明。
品高软件将如何回复上述会后事项,该公司能否顺利完成科创板上市注册,中国产业经济信息网财经频道将持续关注。
转自:中国产业经济信息网
责任编辑:张丽娜