盼星星盼月亮终于要拿永居了,但是我的内地户口咋办?以后回内地用啥证件?我能申请香港护照吗?
别着急,香港新移民针对大家关心的这些问题,特意搜罗了靠谱的答案,做了个问答集锦供大家参考。

不一定哦!
申请香港永居(永久居民身份证)和注销内地户口没关系!

双重户籍和双重国籍不同,中国的《国籍法》中明令规定不允许任何中国公民有双重国籍,如果获得他国国籍,则视为自动放弃中国国籍。
BUT,对于内地居民取得香港永居身份后是否一定要放弃内地户籍,法律上并不清晰。
国家对两地双重户籍的管理,主要是在办理回乡证环节作出限制:
如果申请回乡证,需要先注销内地户口。
如果不申请回乡证,仅申请香港永久居民身份证则无需注销内地户口。
SO,只要不申请回乡证,我们的内地户口就很安全。

当然可以啦!
回乡证(港澳居民往来内地通行证)相当于大陆的港澳通行证。


没拿永居前我们是用港澳通行证过关,拿了永居后,按道理讲应该用回乡证过关。
但是领不领回乡证,还在于你个人选择。
当然,取得永居之后不拿回乡证也有些硬伤:
① 只用香港护照不能够从内地出境前往国外,要配合回乡证一起使用才可以。也就是说,没有回乡证的香港护照只能从香港/澳门前往国外。
② 在内地是依然是普通内地居民,几乎享受不了任何港澳居民的优惠。

过香港关,需要用香港永久居民身份证。回乡证是过内地边检才用的。那些没有办回乡证的童鞋们应该怎么办呢?有两种解决办法:
① 若往来港澳频繁,可以使用通行证商务签注,一年多次往返。
② 若往来两地不那么频繁,可以选择使用深户一周一次的旅游签注(前提要有深户)。


以“单程证”赴港的内地居民在赴港前必须要注销内地户口。
但是大部分港漂都是通过iang不断续签留港的,所以大家不用担心。


可以哒!
你可以一直续工作签证,但是需要出具解释说明信,解释清楚为什么不申请永居。


没啥影响。
拥有永久性居民身份,就是香港公民,可享有香港公民的权利和义务,该享受到的优惠或福利不会因为未注销内地户籍而受影响。
例如如果在外地遇事,你就可以找香港驻XX办事处协助。

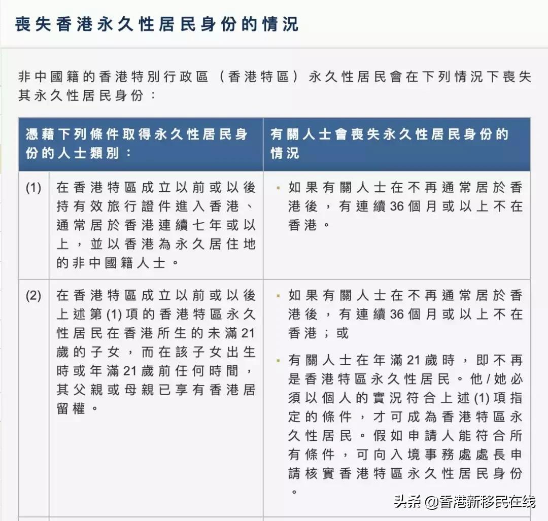
如果你是非中国籍的香港永久性居民,那么你在以下情况有可能会丧失永居身份:


如果你是中国籍的香港永久性居民,那请放心,你作天作地作空气也不会丧*身失**份的。

这个不一定!
香港永久居民可以是中国籍或者是外籍,但只有中国籍才可以办理特区护照。

大部分港漂都是有中国国籍的,所以大家在拿到永居后都可以申请香港护照哦。