急诊高血压是就诊于急诊科、由于血压急性升高伴或不伴靶器官功能损害的一组临床综合征,涵盖高血压急症和高血压亚急症两个概念。
高血压急症指的是血压短时间内严重升高(通常收缩压>180 mmHg和/或舒张压>120 mmHg)并伴发进行性靶器官损害,而亚急症是指血压显著升高但不伴靶器官损害。可见,是否出现靶器官损害是区别高血压急症和亚急症的关键。
01
有这些表现,要高度怀疑存在高血压急症
高血压急症的临床表现因临床类型不同而异,但共同特征是短时间内血压急剧升高,同时出现明显的头痛、眩晕、烦躁、恶心呕吐、心悸、气急和视力模糊等靶器官急性损害的临床表现。急性冠脉综合征是高血压急症靶器官损伤的重要表现之一。
当遇到患者存在以下临床症状时,需要及时测量血压、寻找病因并考虑到高血压急症的可能。
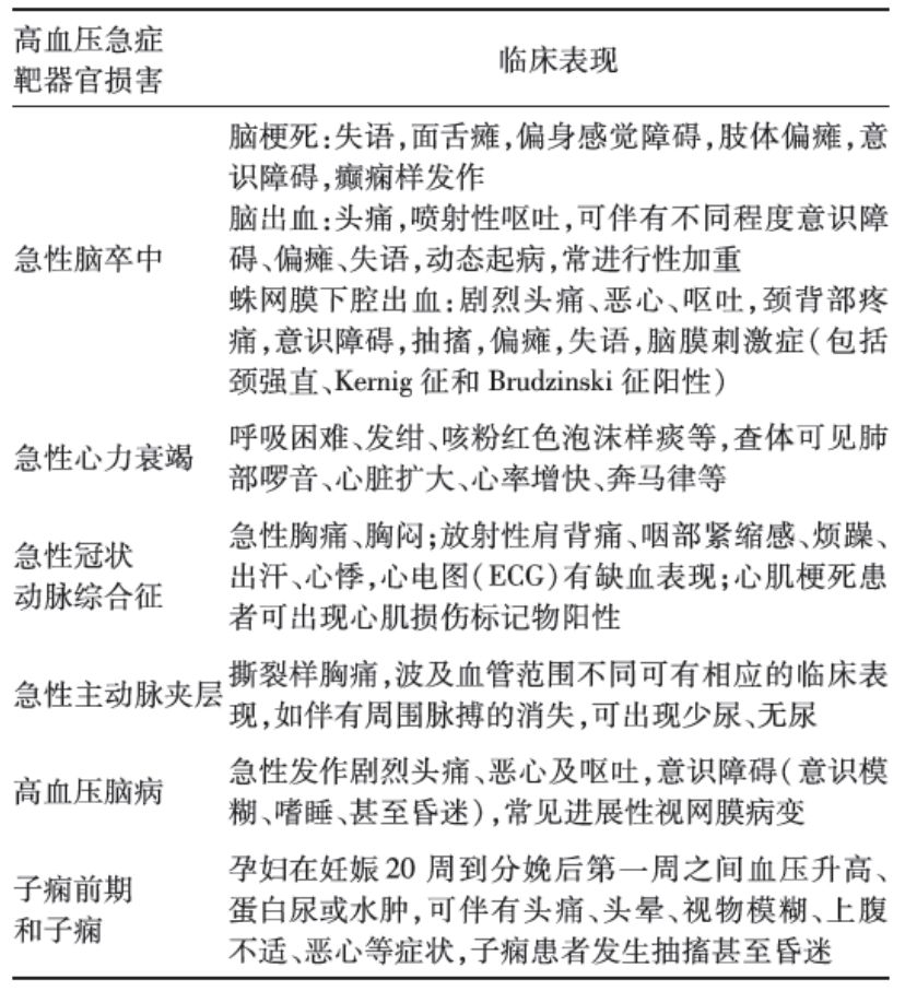
表1:高血压急症患者靶器官损伤的临床表现

02
诊断明确后,评估是关键
在对急诊高血压患者进行病情评估时,要明确患者的病因、诱因、靶器官损害情况以及血压监测情况,同时应重视体格检查。
在实验室检查方面,血常规、尿常规、血液生化(肝肾功能、电解质)和心电图应列为常规检查。依患者不同的临床表现选择心肌损伤标记物、心肌酶学、血尿钠肽(BNP或NTpro-BNP)、血气分析、胸部X线、胸部 CT、核磁共振和超声心动图、头部CT、MRI、肾上腺CT或MRI、血尿儿茶酚胺等检查。具体处理流程见下图。

图1:急诊高血压处理流程
03
选药需要个体化,不可千人一方
在药物选择方面,通常需持续静脉使用降压药物,遵循个体化以及依据目标调整降压原则。高血压急症治疗初期除心衰或明显容量负荷过度患者外不应使用强效利尿剂。对于合并不同靶器官损伤者的个体化用药推荐详见下表。
表2:推荐的常用高血压急症静脉治疗药物

对于急性主动脉夹层患者,共识建议在保证脏器足够灌注的前提下,迅速将主动脉夹层患者的血压降低并维持收缩压在100~120 mmHg,心率控制在≤ 60 次/min;药物方面推荐用β受体阻滞剂、非二氢叱啶类钙通道阻滞剂如地尔硫控制心室率,可联合使用乌拉地尔、拉贝洛尔、硝普钠等静脉降压药物控制血压达标。
需要注意的是,由于老年人高血压多合并多种基础疾病,靶器官损伤概率更大,因此迅速而平稳地降压是急诊救治患者生命的关键。>60岁老年人的收缩压目标为降至150 mmHg 以下,如能耐受,还可进一步降至140 mmHg以下,降压速度不宜过快,需遵循高血压急症的总体降压节奏。在降压同时还要注意血压监测,最大限度地减少合并症发生,逆转靶器官损害。
另外,对于不伴靶器官损伤的高血压亚急症患者在初始(起始数小时内 ) 应以动态监测为主,应在休息并观察的前提下,给予口服降压药治疗,24~48 h将血压逐渐降至160/100 mmHg。
控制后门诊调整剂量,可应用长效制剂控制血压,以期在数周内血压达标。用药方面应以口服长效降压药物为主,避免静脉用药或口服快速降压药,避免口服硝苯地平片或静推尼卡地平等钙离子拮抗剂同时也应积极寻找诱因和病因,针对诱因和病因治疗,避免反复发作。
TIME
互 动 时 间
Q:共识强调了静脉降压药物对高血压急症控制的作用,也提出在适当的时向口服降压药物转变。请您简单谈谈在不同靶器官损害状况下静脉药物的选择问题、合理向口服药物过渡的时机以及在不同情况下优选口服药物的种类。
静脉结束前1h起始口服药物治疗
葛迎辉 郑州人民医院心内科 副主任医师
应先将血压降低到接近正常水平,如160/100mmHg,此后应减慢降压速度。同时,在治疗时应考虑到避免使用降低脑血流量的药物,要同时兼顾脑水肿的减轻、颅压的降低。
在药物选择上课根据患者的需要作出选择:迅速降压可选硝普钠或尼卡地平。明显高颅压者应加用甘露醇,非不得已不用皮质激素。在口服药物启动时机方面,我认为在静脉结束前一小时应给予口服降压药,应选择对靶器官保护较好的,如奥美沙坦酯片等。
高血压急症状况较多,治疗必须强调个体化
熊勇 武汉市普爱医院西院心内科 主治医师
我着重谈一谈急性脑卒中和急性冠脉综合征的治疗选择:高血压急症约30%并发脑卒中,包括缺血性卒中(25%)和出血性卒中(5%)。脑卒中患者的高血压与高颅压并存,应以降低颅内压、维持足够的脑灌注压为核心。
脑卒中急性期的降压治疗应注意药物对颅内压的影响,避免选择说明书中有颅内压升高警示的药品。对于缺血性脑卒中,推荐使用尼卡地平。如果患者颅内压升高或者伴有神经功能恶化,应密切监测,确保血压得到有效控制。需个体化制定降压目标值,尤其是老年人群。
不同靶器官损伤的药物选择不同,脑病应优选尼卡地平
谢亮 南京军区南京总医院心内科 主治医师
初步诊断为高血压急症的患者应及时给予紧急有效的降压治疗,给予静脉降压药物,根据临床情况选择单药或联合使用,以预防或减轻靶器官的进一步损害,同时去除引起血压急性升高的可逆临床情况或诱因,在短时间内使病情缓解,预防进行性或不可逆性靶器官损害,降低患者病死率。降压应遵循迅速平稳降低血压、控制性降压、合理选择降压药物的原则,降压药物可选择尼卡地平。
总体来说,高血压急症治疗应依据不同靶器官损害而不同,采取紧急措施保护靶器官是治疗高血压急症的关键。需要选用静脉降压药物,并遵循个体化,依据降压目标调整的原则,有计划、分步骤地快速平稳降低血压,以更好保护靶器官,改善高血压急症预后。
