英勇帅气的逆行者
无所不能的“蓝朋友”
你想成为他们中的一员吗?
机会来了哦!
有志于从事消防员的小伙伴
快看过来吧~
霍山县消防救援大队
面向社会公开招聘政府专职消防员和消防文员啦!
霍山县消防救援大队
政府专职消防员、文员
招聘公告
为满足霍山县社会经济迅速发展对消防力量的需求,有效提升社会灾害防控能力,霍山县消防救援大队将按照德才兼备和“公开、平等、竞争、择优”的原则,面向社会公开招收政府专职消防员和消防文员。现将有关事项公告如下:

一
招收概况:
(一)政府专职*防队消**员20人(限男性),消防文员1人(男女不限)。
(二)工作性质:政府专职消防员主要参与消防站各类应急救援工作,执勤、训练、工作、生活参照国家综合性消防救援队伍相关制度,实行24小时驻勤备战,准现役、准军事化管理。消防文员主要从事公文收发撰写,档案资料整理,辅助开展消防执法工作等。
(三)工作地点:政府专职消防员工作地点位于霍山县古城消防救援站(霍山县迎宾大道)、霍山县淠河路消防救援站(霍山县淠河东路),消防文员工作地点位于霍山县消防救援大队(霍山县淠河东路)。
(四)招收程序:按照“公开条件、自愿报名、统一考试、择优录用”的原则,实行竞争性招聘,经面试、体能素质测评、体检和政审合格后,择优录用。
(五)报名时间:2020年7月16日—2020年8月1日(上午8:30-11:30;下午14:30-18:00)
二
招聘对象及报考条件:
(一)招聘对象
具有中华人民共和国国籍的公民。
(二)报考条件
1、拥护中华人民共和国宪法,拥护中国*产党共**的路线、方针、政策,热爱祖国,热爱人民,品德良好,遵纪守法,自愿从事消防工作,服从集中管理。
2、身体健康,无心理、精神疾病,无传染病。
3、本人没有违纪违法、被开除公职或辞退等不良记录,本人征信报告无不良记录,本人、家庭成员以及主要社会关系中没有违法犯罪记录。
4、政府专职消防员为男性;消防文员男女不限。
5、政府专职消防员具有高中或同等及以上学历;消防文员具有全日制大专及以上文化程度。
6、政府专职消防员年龄为18周岁以上、28周岁以下;退役军人或大学本科学历的可放宽至30周岁;持有B2以上驾驶证或有驾驶消防车经验者,可放宽至35周岁;消防文员年龄为22周岁以上、35周岁以下。
7、消防文员须具备较好的语言表达、公文写作能力、沟通协调能力、Office等办公软件应用能力。
8、符合下列条件者优先:政府专职消防员具有本市常住户口的优秀青年、中国*产党共***党**员、退役军人优先;消防文员在报刊杂志等发表过文章者优先。
三
薪酬待遇:
(一)岗前培训。凡是被聘用的政府专职消防员和消防文员必须进行岗前培训,培训期间只发放基础工资,培训实习期期满经考核合格后,签订正式劳动合同。
(二)录用后薪资待遇。政府专职消防员转正后,根据个人工作年限、现实表现、技能水平和岗位类别等予以分级定档,确定薪酬待遇每年7万元(含五险、被装、伙食费等),享受消防救援队伍消防员同等住宿条件和伙食标准,被装由单位按标准统一发放。消防文员正式录用后,确定薪酬待遇每年5万元(含五险、服装等),薪资逐年递增,参照六安市消防救援队伍相关管理规定执行,不提供住宿。
(三)工作及休息时间。政府专职消防员每周休息2天。消防文员实行8小时工作制,享受国家法定节假日。
四
报名方式:
(一)联系方式
报名电话:13733019301(刘队长)
13305640690(王队长)
0564-5020991(值班室)
报名地点:霍山县衡山镇淠河东路县消防救援大队一楼值班室
(二) 需携带材料
1.招聘报名表(含照片);
2.携带本人身份证;
3.婚姻情况证明;
4.学历证书,驾驶证;
5.*员复**、退伍军人相关证明等材料;
6.个人征信报告(携带身份证到中国银行查询打印)
以上提供的打印或复印件资料均为A4纸规格。
五
应聘考核:
应聘考核包括资格审查、体能测试和面试、体检和政审,具体时间、地点、形式及有关要求以通知为准。
(一)政府专职消防员和消防文员测试标准
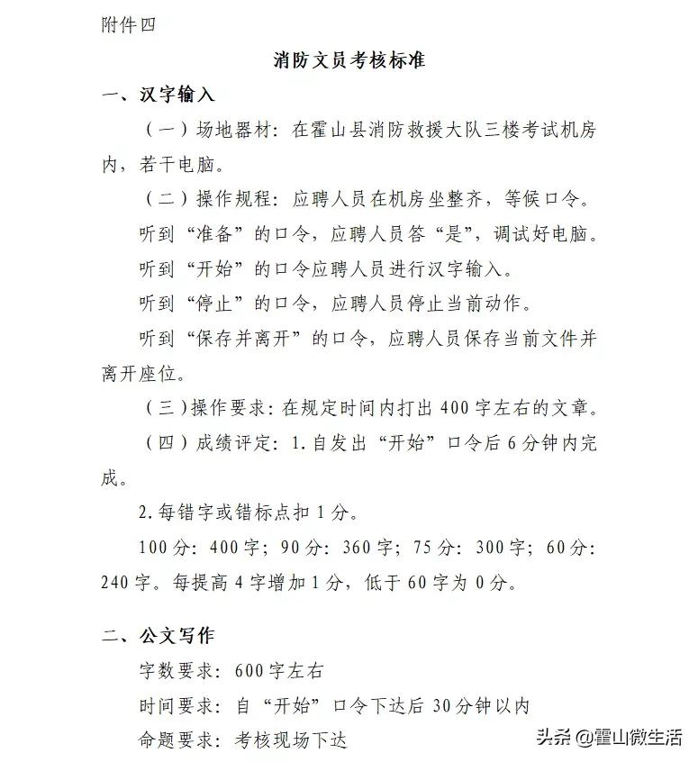
测试由县消防救援大队统一组织,政府专职消防员测试内容为3000米跑、单杠引体向上、100米跑;消防文员测试内容为汉字输入、公文写作。考核成绩经汇总后公布(详细标准见附件三、附件四)。
(二)体检和政审
体检合格予以录取,体检不合格者不予以录用。体检后开展政审,政府专职消防员政审合格后开展集训,消防文员政审合格后进入试用期。
(三)人员聘用
政府专职消防员和消防文员拟录用人员由本单位按考核成绩、体检、面试、特长等情况综合确定。政府专职消防员拟录用人员需参加岗前为期2个月的培训和考核,未能通过考核或未能完成岗前培训任务的,不予转正。消防文员拟录用人员试用期为一个月,试用期间未通过考核,将取消录用资格。
六
注意事项:
(一)凡有下列情况之一者,不予录用:
1.男性身高不足165cm,体重轻或过于肥胖者[标准体重=(身高-110)kg,不得超过标准体重范围10%至20%](仅针对政府专职消防员);2.有影响工作的慢性腰腿痛、扁平足(足弓消失)、严重脱肛、疝气等疾病、主要器官或者部位手术史;3.有明显纹身及影响面容、外观、功能的瘢痕;4.有疥疮、与麻风病人同吃同住等密切接触史、牛皮癖、头部黄癖、吸毒、性病的;5.有经常胸痛、心慌、腹泻、吐酸水、咳嗽、哮喘、贫血、肾炎、结核病、肝炎等;6.有癫痫(羊角风),经常头痛、头晕、晕厥,有精神病史,严重口吃(结巴)的;7.有遗尿症、梦游症的;8.有耳聋,慢性中耳炎,明显斜眼、色盲、近视眼(双眼裸视力在4.5以下)的;9.腰椎、膝盖半月板存在损伤,不适宜参加体技训练的(仅针对政府专职消防员);10.有精神类疾病或精神类疾病史的;11.有其他严重疾病,身体明显缺陷、功能异常的。
对于不易发现的疾病,如间歇性精神病、癫痫等病史,在培训试用期未如实报告的,录用后再发病的或故意隐瞒心理、身体状况的责任自负,直接作辞退处理。
(二)务必按照规定时间和要求报名,逾期不再受理。
(三)各项考核时间地点另行通知。
(四)工作流程:递交资料→审核资料、体能考核以及面试→体检→政审→参加集训(消防文员不参加)→参加工作。
(五)鉴于疫情防控管控要求,应聘者需要提供近期14天行动轨迹,出示健康码。
七
附件:
1.政府专职消防员、消防文员招聘报名表
2. 政府专职消防员、消防文员招聘政审表
3.政府专职消防员考核标准
4.消防文员考核标准






霍山县消防救援大队
2020年7月16日
