近日,陕西省延安市延长县多名特岗教师反映,当地多所中小学及幼儿园300余名特岗教师被拖欠工资,且五险一金等福利待遇问题长久未得到解决。
延长县教育科技体育局工作人员回应新京报记者称,当地确实存在此情况,已经将情况上报县里,正在对此研究解决方案。陕西省教育厅也发文,要求全省全面排查特岗教师工资待遇落实情况,并要求落实好特岗教师工资待遇和相关福利保障。
新京报记者注意到,2006年,教育部、财政部、人事部、中央编办联合启动实施“特岗计划”,由中央财政支持,公开招聘高校毕业生到西部“两基”攻坚县农村学校任教。此后,该群体被称为特岗教师。
北京中高盛律师事务所律师李斌表示,我国劳动法和社会保险法对于上述问题有明确规定,只要用人单位和当事人建立劳动关系,必须为其按月发放工资,不得拖欠。并且,用人单位应在用工之日起三十日内为其职工向社会保险经办机构申请办理社会保险登记。

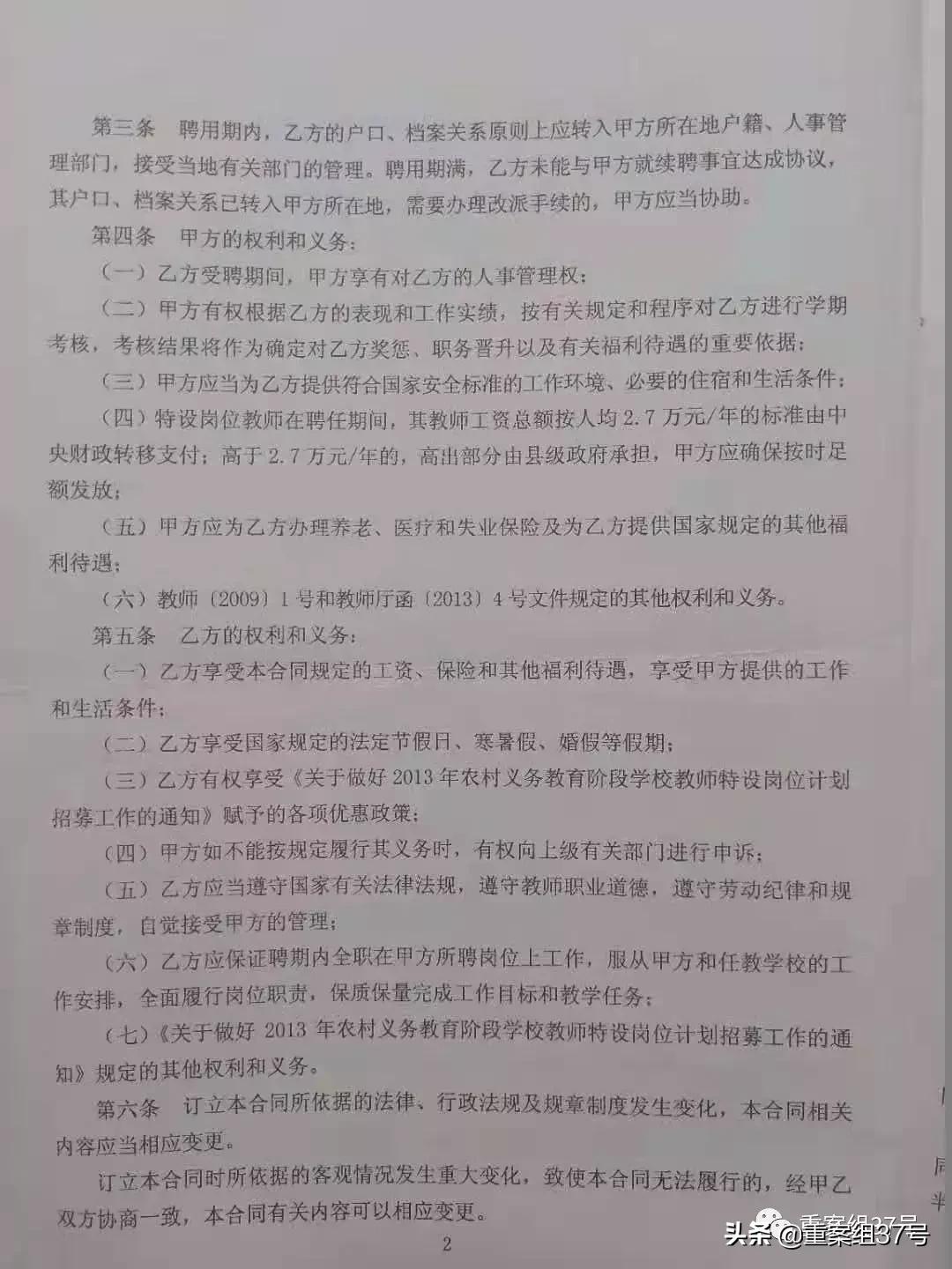
▲合同显示,特岗教师应按时足额发放,并享受养老、医疗、失业保险等福利待遇。
工资未按月发 单位未交五险一金
延长县特岗教师王玲(化名)2013年大学毕业考上延长县的特岗教师。王玲介绍,签合同时政府明确特岗教师与当地公办教师待遇等同,但在自己任特岗教师的三年间,薪资从未按月发放过,而是每半年发一次中央财政补贴的部分,应由地方政府补贴的乡村补贴、绩效工资、取暖费等部分从未发放过。
2015年考入延长县一小学的特岗教师周璐(化名)表示,她的情况和王玲一样,担任特岗教师三年间,工资从未按月发放。
另一名特岗教师安然(化名)说,他女朋友当时考的是有编制的教师,单位除了缴纳五险一金外,每月会按时发放3000余元工资,而他每月的平均工资只有2200余元。“都是教师,我教语文、数学、体育多个科目,工资却比女朋友少。”
除了遭遇拖欠工资,王玲等人还发现单位未给自己缴纳五险一金,导致他们无法评职称。周璐说,她成为特岗教师的第三年怀孕,到医院使用医保卡时才发现单位从来没有给交过五险一金。
新京报记者随后分别联系了2012、2013、2014年通过全国特岗招聘考入当地学校任教的几名特岗教师,他们均表示被拖欠工资、未享受五险一金。
延长县教科体局:正在研究解决方案
2018年底,陕西渭南市289名特岗教师遭遇类似情况。当时,临渭区委宣传部回应新京报记者称,特岗教师在职期间,中央财政转移支付的工资会提前预拨到地方,临渭区特岗教师滞后半年收到中央财政转移支付工资是因为该区教育局每半年对教师考核一次,再向财政局递交拨付申请。
新京报记者了解到,陕西省临渭区特岗教师工资待遇问题已于今年2月份得到解决。当地为特岗教师补交五险一金,并补发了当时拖欠的工资和补贴。
针对这次延长的事件,3月19日,陕西省教育厅邮件回复王玲称,延长县教育科技体育局已于3月11日召开会议,并对全县各公立学校待岗教师工资待遇落实情况进行调研并召开座谈会,同意2015年所招聘特岗教师按期转正并办理相关手续。
4月3日,新京报记者就此事致电延长县教育局,相关工作人员表示,已经将情况上报县里,目前,正在对此事进行调研,并正在研究解决方案。
陕西省教育厅:本月底前落实特岗教师工资和福利保障
针对特岗教师问题,陕西省教育厅发出通知,决定对全省特岗教师工资待遇落实情况进行全面排查。
通知要求,全省范围内排查三年服务期满且考核合格的特岗教师,能否顺利办理正式聘用手续,其编制、工资接转等工作是否落实到位;特岗教师工资各县(区)是否落实到位并按月足额发放。
通知还要求排查各县区特岗教师工资水平与同等条件在编公办教师工资水平差异情况;其他社会保险费(如工伤保险、生育保险)和住房公积金的缴纳情况;是否发放乡镇工作人员补贴、防暑降温费、冬季取暖补贴,符合条件的特岗教师是否落实乡村教师生活补助等。
针对特岗计划实施过程中工资待遇落实不及时、不到位、不达标等问题,通知要求当地政府部门要积极协调同级人社、财政、编制等部门,制定整改落实工作方案。全省范围内要在4月底前全面落实整改到位。
针对特岗教师是否可以评定职称的问题,教育部此前就有明确答复:特岗教师在核定的编制总额内招聘,即录用后就是正式教师。聘任期间,特岗教师由地方教育行政部门对其进行日常管理,包括正常工资晋级和职称评定。

今年3月5日,陕西省教育厅印发《关于全面排查特岗教师工资待遇落实情况的紧急通知》
律师:拖欠工资、不交社保涉嫌违法
北京中高盛律师事务所律师李斌表示,《中华人民共和国劳动法》第五章第五十条规定,工资应当按月支付给劳动者本人,不得克扣或者无故拖欠劳动者的工资。只要用人方和当事人签订劳动合同,即代表双方建立劳动关系,像上述事件中,当地以半年对特岗教师考核一次来搪塞拖欠工资的行为,显然与法律规定不符。
《中华人民共和国社会保险法》第五十八条规定,用人单位应当自用工之日起三十日内为其职工向社会保险经办机构申请办理社会保险登记。李斌说,无论是有编制的正式教师,还是签订劳动合同的教师,只要双方建立劳动关系,用人单位就应该为其缴纳社会保险。
北京市盈科(广州)律师事务所李镇南律师表示,教师关系分为合同制的劳动关系和事业单位管理的人事关系两种。教师签订劳动合同后,和单位之间属于劳动关系,拖欠工资哪怕延迟发放的行为都违法,教师可以依法进行维权。
新京报记者 刘名洋 实习生 王佳珺 编辑 林野
值班编辑 王洪春 校对 杨许丽