#我要上头条#、#春季长高正当时#、#真相来了#、
讲了长高的话题后,如何抓住春季长高黄金期,咨询接连不断:
9个月到1岁2个月的男宝宝只长了一公分正常吗,需要补钙吗?
幼儿园的女童一个学期都没有长高是什么原因?
孩子4岁了,这一年长高都没有超过5cm,要带他去少儿增高的医院看看吗?
要分析这个问题要先认识身高的增长速度是多少,以及正常的标准。

一、宝宝身高是指从头顶到足底的垂直距离,它可反映小儿全身的生长水平和速度。

婴儿出生时身长约50厘米;月子里头可以长到9厘米。
在生后前半年增长最快,前3个月每月平均增长3.5厘米;
3~6个月每月平均增长2.0厘米;
6~12个月每月平均增长1.5~1.0厘米。
一般到1岁时共增长25厘米。
身长的增长规律与体重一样,1岁后逐渐减慢。
1~2岁内全年身长约增长10~12厘米;
以后每年递增5~8厘米不等。
与出生时身长相比,1岁时约为出生时的1.5倍,4岁时约为2倍。
由于生长是一个连续的动态过程,定期对身高进行测量来了解其增长的速度有时比绝对身高更为重要,更容易发现问题。如果每年的增长速度低于正常应有增长值的70%,或生长曲线逐渐偏离原有的走势而逐渐变平,都需要找医生查找原因。
从以上分析来说,婴儿期几个月才长1厘米,或者半年不长,一年不够5厘米,可以看出来这个宝宝的生长速度是显著减慢了。
一般九个月后一个月宝宝身高可增加1~1.5厘米。而十一个月后宝宝身高增加和上两个月差不多都是1~1.5厘米,这样算的话,这五个月宝宝身高应该增加5~7.5厘米才算是正常生长发育。
影响宝宝生长发育的原因是什么

一、遗传:遗传因素对小儿的生长发育有一定影响。如父母身材的高矮、皮肤的颜色、毛发的多少以及形态等,对子女都有一定程度的影响。
二、精神因素:专家认为得不到抚爱的儿童,由于体内分泌的生长激素比较少,故他们的平均身高可能低于同龄儿童。
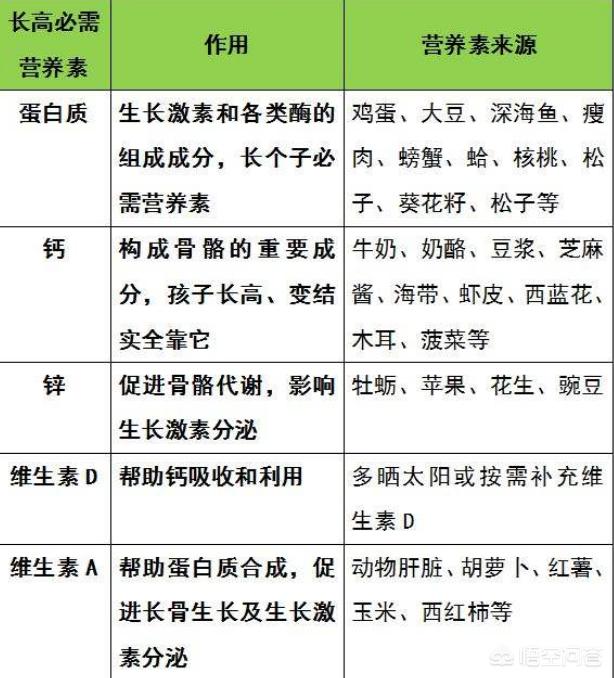
三、营养:营养对生长发育至关重要。婴幼儿期需要合理的饮食结构,否则不但影响正常发育,而会影响日后的智能。
可以说营养因子是宝宝健康成长的物质基础。最佳的营养补充方法就是—— 缺什么补什么,什么吸收不好补什么。
维生素D3、维生素A、钙、锌、铁、碘、赖氨酸等营养因子。
我们都会经常听到,也都知道补钙、补维生素AD,能够帮助宝宝长高。但是长高≠补钙。
但最重要的是,保证营养均衡、营养不过剩的原则。单纯的或一味的补充某种营养物质,会导致身体内营养因子的不平衡,造成营养物质竞争吸收的情况,长期如此会导致吸收的好的营养物质会吸收的更多,反而抑制了原本吸收不好的营养物质,这样就导致营养物质丰富的更丰富、缺乏的更缺了!
蛋白质,它是儿童生长发育的首要“建筑材料”。因此,在儿童的一日三餐中必须保证有充足的优质蛋白质,如鱼、虾、瘦肉、禽蛋、牛奶,这在骨骼形成和生长中起着重要作用的胶原,含有大量的特殊氨基酸即甘氨酸、脯氨酸等。不光要注意量的摄入,
更要注意质,注意氨基酸的类型。特别是有益于长高的赖氨酸含量不足。里要特别强调豆制品等。

四、睡眠:婴幼儿入睡后,脑垂体的前叶就能分泌出一种生长激素。如睡眠不足,生长激素就可能受阻,形成侏儒症。
睡眠
前面也提到了在夜晚睡眠的时间,生长激素的分泌达到高峰。
因此,夜晚的睡眠对宝宝非常重要,早点入睡、营造良好的睡眠氛围,都能够帮助宝宝更好的分泌生长激素,更有效的长高。
此外,适量的午休,也能够有助于生长激素的分泌,缓解宝宝的疲劳。因此,对于婴幼儿来说,白天的睡眠对于身高的增长也是有帮助的。
特别是越小的孩子,睡眠越重要。新生儿一般一天的睡眠时间要在16~20小时左右。
如果宝宝有白天不睡觉的习惯,一定要引导孩子睡眠休息一下。睡觉前可以拉上窗帘,将室内的环境准备昏暗一点,打开小安睡灯,哄着孩子入睡 陪孩子一起睡觉,渐渐的养成孩子午睡的习惯。
五、锻炼:利用自然条件进行体格锻炼对增强儿童体质,提高发育水平和降低发病率有很大作用。日光、空气、水能促进新陈代谢、消化、吸收和血液循环,有利生长发育。
六、疾病:长期消化功能紊乱、反复呼吸道感染、内分泌系统疾病以及大脑发育不全等,对小儿生长发育都有直接影响。
七、环境和气候:人体学研究已经证明,秋季长重,春季长高。从地区来看,热带发育较早,寒带生长迅速。
此外,合理的生活制度、清鲜空气、没有噪音和污染的环境,均有利于小儿体格和精神的发育。
综合分析,加上经验,你家孩子考虑营养缺乏?至于钙就看孩子是不是夜间多汗、睡眠不安、白天烦躁、坐立不安呢!不过我建议你看下医生,必要的话测下微量元素(功能检测更靠谱,准确。血液的结果不能反映真实水平)。
1、首先可以看一下你家宝宝牙齿长了几颗,如果少的话那就是缺钙,再就是看一下宝宝平常骨头有没有咯吱咯吱响。
2、其实宝宝长的慢不一定是缺钙,也可能是缺锌,缺锌的宝宝容易长的慢,不知道宝妈平时有没有给宝宝吃补充锌的食物。
3、想让宝宝长的好要给宝宝均衡营养,平常水果蔬菜要吃新鲜的,因为新鲜的水果蔬菜里面的营养没有流失,对宝宝是很好的,另外可以吃虾,鱼,我每周最少给宝宝吃两次。
4、如果可以的话最好可以带着宝宝去查一下微量元素,根据检测结果,看看具体缺少什么再进行补充,我家宝宝6个月时查过一次什么都不缺,到现在鱼肝油、钙、锌、DHA一直坚持补充。

其实很多家长不懂如何观察孩子是否缺乏微量元素,很多的时候孩子表现出一些症状,就能确定缺乏何种微量元素。曾经有那么一段时间,孩子总是喜欢往嘴里喂一些不能吃的东西,就像纸屑,泥土他都往嘴里喂而且还厌食,头发也发黄、感觉稀稀拉拉的、干燥没有光泽,并且头发竖立着,怎么洗都洗不好。而且隔几天会生口腔溃疡,指甲根部的半月牙健康环也没有了,发育也比较迟缓。
揭秘:锌缺乏导致生长发育停顿的秘密
锌是有助于儿童身高生长的最重要的营养素。儿童在慢性中等程度缺锌时,即组织器官锌水平及身体总锌量明显下降,生长迟缓则同时发生。儿童锌缺乏还直接影响骨细胞分化和增殖的基本过程。另外,锌对生长激素的合成、分泌像胰岛素样的生长因子也起重要作用。
国内较大数量儿童营养调查报告关于缺锌的结果显示;1岁内婴儿缺锌率高达93.90%,-2岁为86.70%,2-4岁72.90%,4-7岁34.60%。
锌参与DNA复制的研究显示;在缺锌的情况下,单位时间内DNA的复制速率显著减慢,DNA合成量也明显减少,从而使细胞的分裂速度减慢或停滞。锌的这一细胞分子机制的阐明最终揭示了为什么锌缺乏会导致生长发育停顿的秘密。
二、那怎么办呢?
1、如果之前有进行身高体重测量,就看看宝宝身长曲线图
用百分位数表示孩子的身高水平时,将第3~97百分位的范围列为正常。
当身高低于第3百分位时被视为矮小,在第97百分位以上则是过高。这时就需要找医生帮忙来判断孩子的生长是属于正常变异,还是真的出了问题。
2、如果身高偏离较小:还在第3~97百分位的范围,那么就要看看营养方面是否充足,主要是看影响长高的食物:肉蛋奶的量是否足量,是否有补充维生素AD,是否有补钙
建议:
奶量应维持约500 mL(母乳或配方奶) ,每天1个鸡蛋 ,50 ~ 75 g肉禽鱼, 谷物类、蔬菜、水果的量仍然以宝宝自己需要的量来定。
维生素AD:每天维生素D的量是400-800U,维生素A:维生素D=3:1
钙:1岁以上每天需要600mg元素钙,600ml奶中可以补充600mg,如果奶量没有跟上,一般还需要额外补充钙,推荐枸橼酸钙,乳酸钙,好吸收。
不是碳酸钙,虽然含量高,但是吸收率非常低,还容易导致宝宝便秘。
虽然宝宝的身高受到遗传的影响很大,但是后天的努力依旧对改善宝宝身高有重要作用哦。

宝宝生长发育有个有趣的规律,他们生长速度并不是匀速的。每个宝宝都有自己的猛长期,这个时间可能会持续2-9天,期间内孩子的身体突然猛长,1天就可以增高0.9cm。
那么妈妈一定很着急的想要知道,如何才知道宝宝是不是处于生长发育的关键期呢,又如何才能抓紧长高关键期,让宝宝身高赶紧往上窜一窜呢?
简单地说,就是某个阶段,宝宝能吃、能睡、时不时的再发个小脾气,也许就是到了宝宝的猛长期哦!抓住这些时机,捕捉这些信号,做好了,孩子长高就是顺其自然的事情。
【饮食上的变化】
猛长期的孩子会比平时更容易饿,正餐才吃完没多久,一会儿又想吃东西了,只要看到能吃的东西,都喜欢往嘴巴里面塞;小嘴巴简直是完全停不下来的节奏。
对于小宝宝来讲,每餐要保证充足的奶量;每天的饮食要做到丰富多样化。乳类食品能提供多种营养成分,对宝宝早期的生长发育很关键。

【睡眠上的变化】
这期间的宝宝睡得会比平时多,睡眠方式也会发生变化。比如平时睡觉不闹腾的他们,突然半夜踢被子,或者出现非常奇特的睡姿,或者从床的这头旋转到那头……这些都是猛长期的重要信号。
如果宝宝非常爱睡,早上迟迟醒不来,别急着叫醒他,睡眠需求得到满足,宝宝才有可能长得更好哦!如果宝宝夜间爱踢被子,不妨准备一个睡袋,这样宝宝怎么尽情“翻滚”,也不用担心会着凉了。
【情绪上的变化】
猛长期的宝宝还特别容易烦躁,平时乖巧的他可能会突然变得情绪波动,动不动就耍小性子,爱哭闹,喜欢黏着妈妈,让人实在拿他没办法!
这个时候更应该多给宝宝包容和理解,耐心的陪伴着宝宝,让他更好地度过猛长期。平时可以给宝宝读一读绘本,一起玩玩有趣的游戏,这些都是不错的方法。
坚持运动就是一个很好的类型,不管是大宝宝还是小宝宝,运动对他的身体健康、生长发育都有好处,运动还能刺激宝宝的身体分泌更多的生长激素,有利于宝宝长高。
平时妈妈可以多和宝宝做游戏,多鼓励宝宝运动,尤其是户外活动。
所以,希望重视身高增长速度明显减慢的宝宝,要科学的进行身高管理,而不是仅仅知道补钙这么简单。
另外倘若孩子长期生活在紧张、压抑的氛围中,有可能影响生长激素的分泌。因此想要宝宝长高,别忘了给他提供一个轻松、充满欢乐的家庭环境哦!当然,最快乐的家庭氛围就是:爸爸爱妈妈,妈妈爱宝宝,一家人永远彼此相亲相爱哦!
感谢大家支持《营养专家教你轻松育儿》的作者张巧林分享的育儿常识,如果你有什么观点和好的建议、方法,欢迎在下面的评论区留言和大家一起讨论。为了让更多孩子远离垃圾饮料,转发,加关注。领取课程《儿童饮食安排》、《让孩子多长高10厘米》。

