忘缴水费怎么办
家里因此停水怎么办
别着急
布布告诉你
正确的打开方式!
打开方式!
方式!
式……

忘缴水费?
“花式缴水费大全”来了!
如果用户因故忘记缴纳水费,
辣么,
“花式缴水费大全”你得收藏了!

微信公众账号
首先,关注江宁水务集团官方微信公众号,在公众号中查找“我的用水”一栏,其中有“户号绑定”和“在线缴费”两个子目录,用户通过绑定户号后可直接支付所欠水费。

支付宝
支付宝中查找“生活缴费”选项,在其中查找“水费”一栏,用户同样可以通过绑定水费缴纳户号缴纳所欠水费。

线下缴费方式
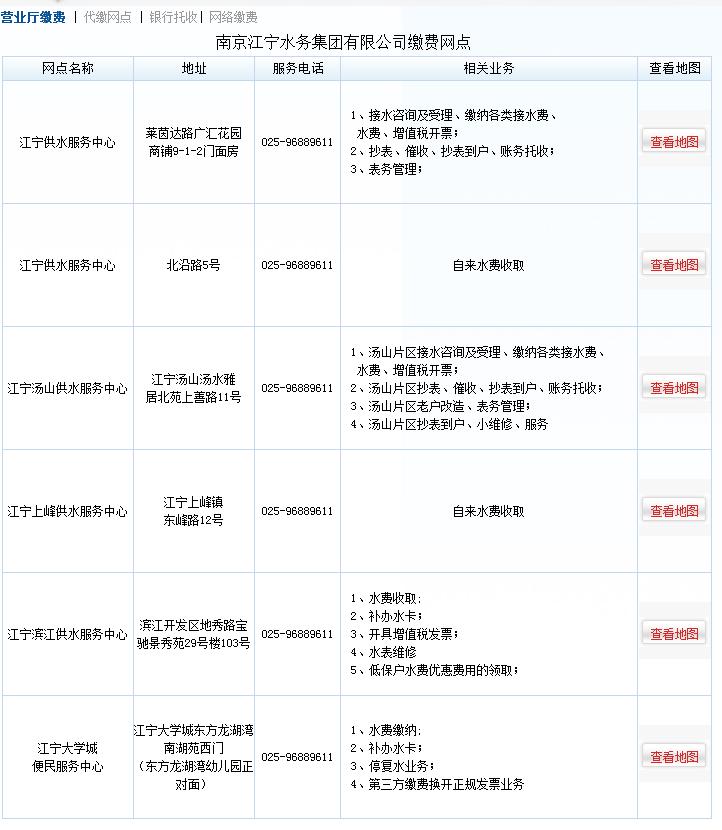
水务集团公司提供线下缴费主要是各供水服务网点(营业厅)及水费代收点:其中供水服务网点(营业厅)共有莱茵达路、北沿路、汤山、上峰、滨江、大学城等六处,水费代收点主要是苏果超市、各银行及对公单位水费托收等代收点,所有网点及代收点地址如下图,用户也可登录水务集团微信公众号及官网,或拨打供水服务热线96889611进行查询。

各供水服务网点

各水费代收点
欠费停水?
奉上恢复供水的正确打开方式!
1、什么情况下会出现欠费停水的情况
用户如存在水费欠费问题,水务集团将通过在楼梯单元口张贴“水费通知单”形式告知,同时,用户水费欠缴达到60天以上(含60天),水务集团会根据欠费情况对用户实施暂时性停水。用户如对欠费情况存有疑问,可拨打供水服务热线96889611进行咨询。

水费通知单

96889611供水服务热线竭诚为您服务
2、出现欠费停水的情况用户应该怎么处理
首先,用户需通过前面介绍的水费缴纳方式及时补缴所欠水费,在缴费完成后,用户可拨打24小时供水服务热线96889611申请恢复供水,水务集团将第一时间安排工作人员上门进行供水恢复工作。

恢复供水
3、用户怎样预防欠费停水情况出现
广大用户可通过关注水务集团微信公众号,及时查询自己的水费缴纳情况,防止欠费情况发生。此公众号也会及时推送一些相关停水通知,方便广大用户及时做好准备。
