亲爱的淘宝网卖家们:
为了营造更好的购物环境,提升消费者的购买体验,平台针对 一级类目为住宅家具、家装灯饰光源、洗护清洁剂/卫生巾/纸/香薰、奶粉/辅食/营养品/零食、婴童用品、婴童尿裤、孕妇装/孕产妇用品/营养、酒类、粮油调味/速食/干货/烘焙、传统滋补营养品、零食/坚果/特产、咖啡/麦片/冲饮、茶、保健食品/膳食营养补充食品下部分指定类目的商品 ,拟新增 “破损包赔” 服务,符合条件的卖家和商品可申请展示“破损包赔”服务标识,并对消费者履行该服务。现就此调整向大家公开征集意见。
此次规则变更于2022年6月30日进行公示通知,将于2022年7月6日正式生效。

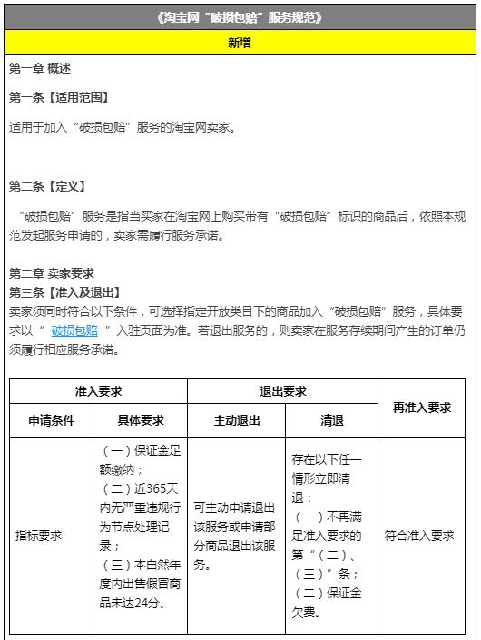
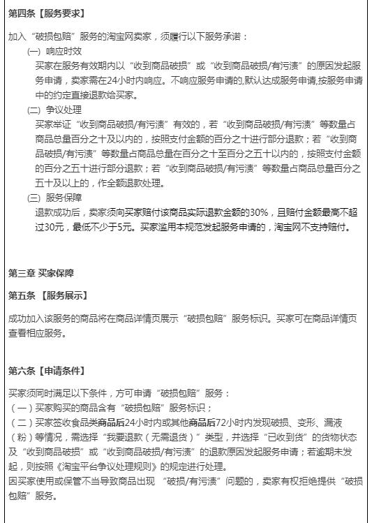
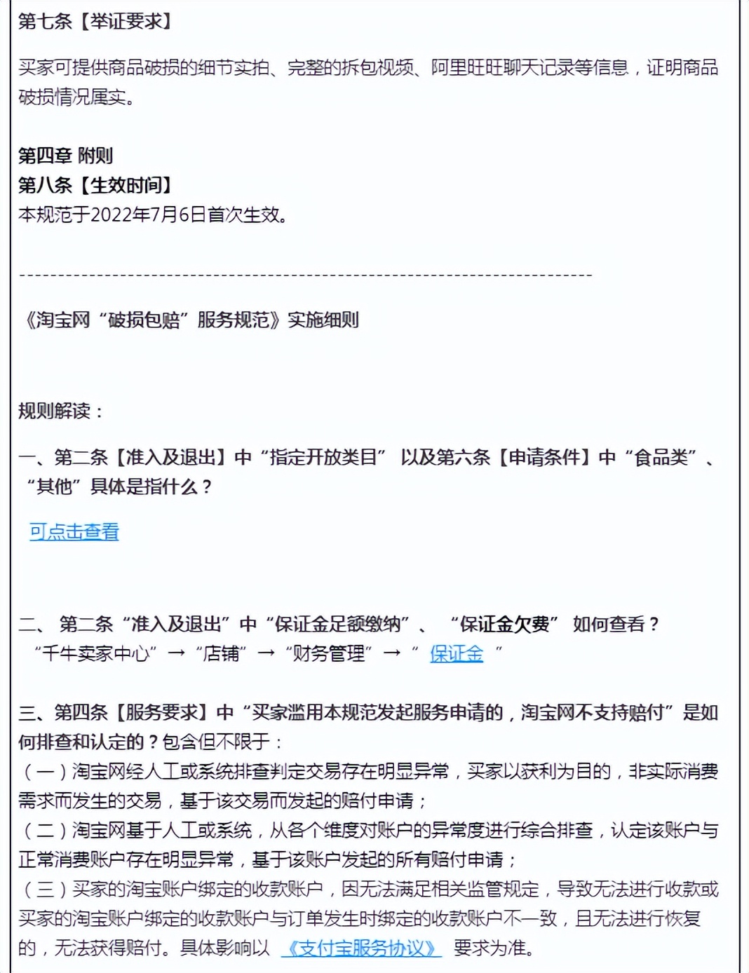
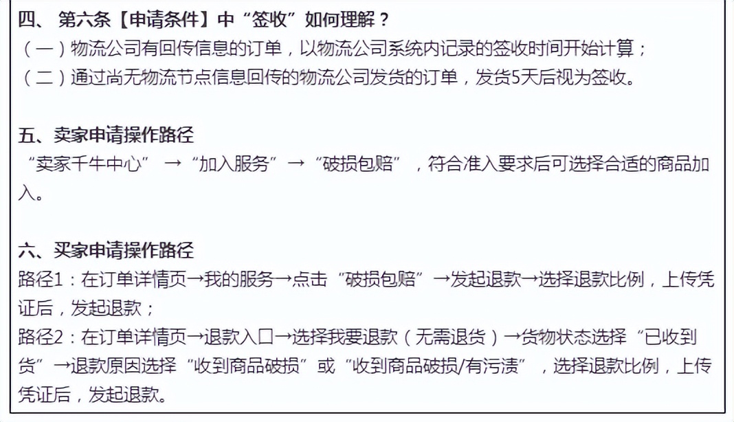
主要变更点: 新增《淘宝网“破损包赔”服务规范》,规定了卖家准入/退出要求、服务要求以及消费者服务申请条件和举证要求等; 具体变更内容:



