海淀区的家长都知道人大附,小编相信很多家长也将人大附定为目标校。可是,这样优质的学校,有哪些招生渠道呢?别着急,今天,小编根据历年人大附招生信息整理如下:
早培:面向全市五年级学生,人大附中发布招生简章,公开报名。
推优:人大附中接受全区推优,招生人数80人。
寄宿:通过网上报名方式,招收50名具备在海淀区升学资格的应届小学毕业生。
特长:人大附中2016年招收科技、体育、艺术特长生。
其中 ,2017推优全面取消,2018还需要等待进一步的消息发布。今天,我们就重点看一下早培、寄宿、特长三种招生途径。

关于早陪
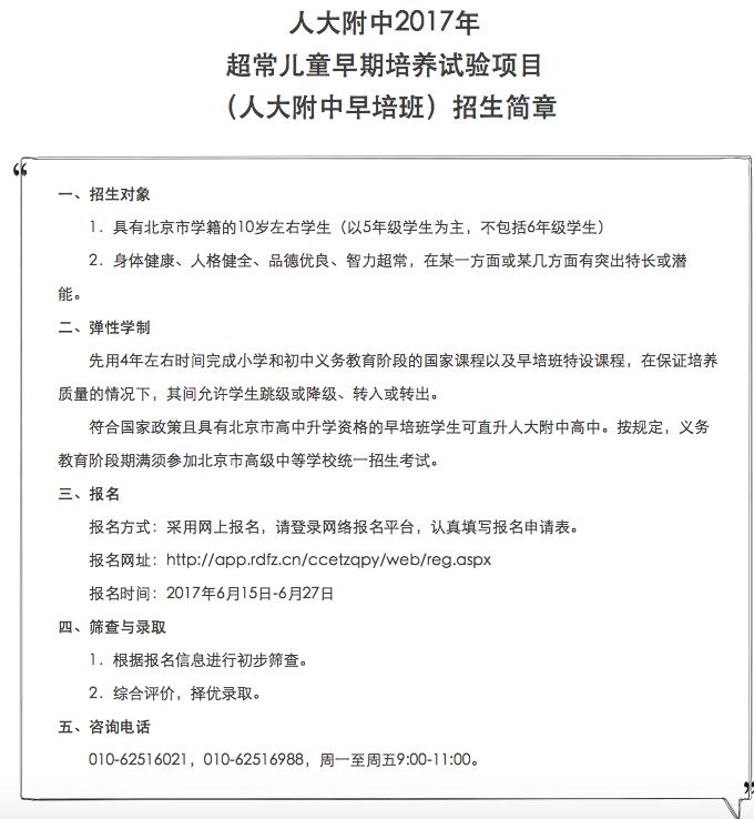
一、早陪
2017年人大早培招生流程是这样的,学校发布招生简章→初试(笔试)→夏令营→面试→录取。
2017年招生简章小编为大家分享如下:

人大附官网
人大附中初试是笔试,测试内容主要有语文、英语、科学自然、数学,以往各科题目数量为:语文13-15题,科学自然10-13题,数学约为25题,英语10题。
夏令营考察内容有数学、英语、团队合作。数学考察几何、计数、数论等;英语约有90道题,给45分钟时间;团队合作,需要小组协作编排小品,并有辩论环节。
面试一般是全家参与,学校也会对家长言谈举止、教育观念等进行面试,家长实力是判断孩子潜力的重要因素。
小编提醒:2018年早培情况还要看实际情况,如无大的政策变化,早培招生应该会照常进行。

公办寄宿
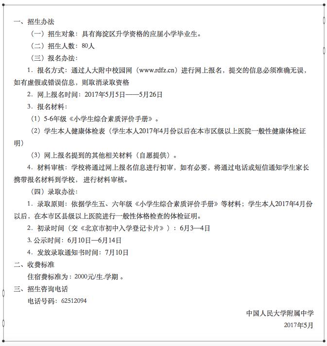
二、公办寄宿
今年人大附公办寄宿继续进行,在推优前景不明,特长生招生比例压缩的情况下,寄宿生招生成了新的升学竞争点。
2017人大附公办寄宿招生简章如下:

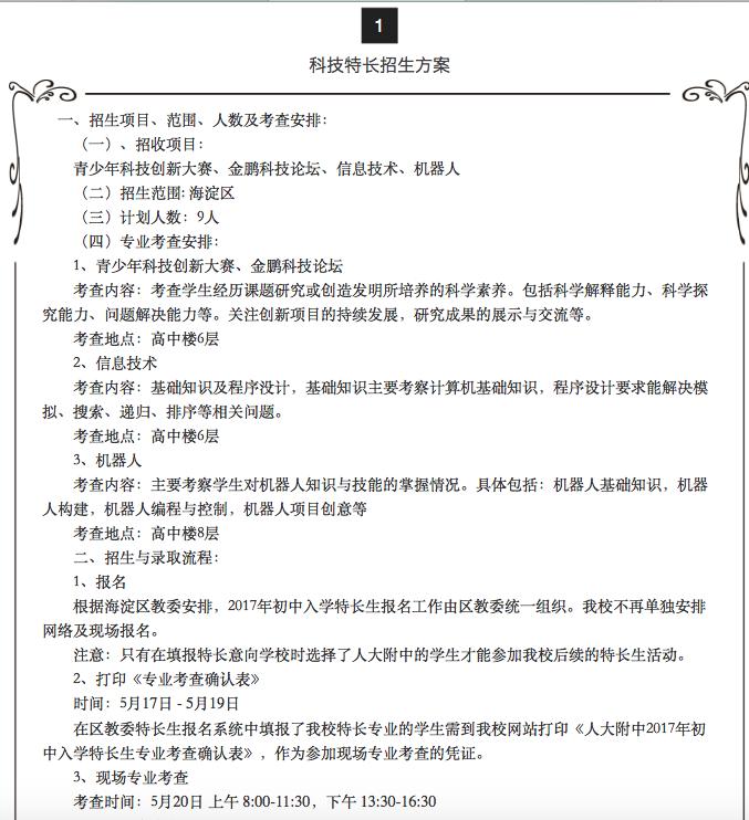
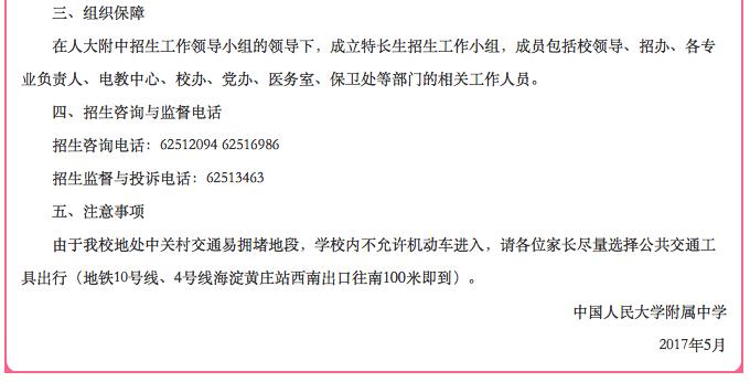
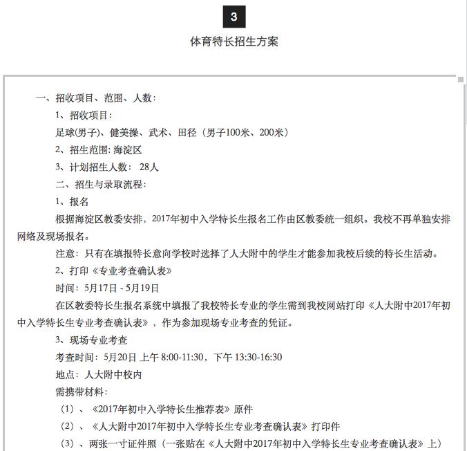
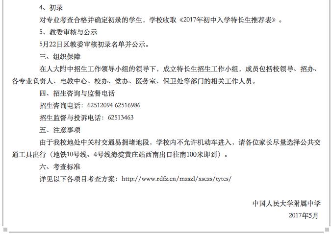
三、特长生
2017年人大附*特中**长生只面向海淀区,招收科技、体育、艺术特产生,明年招生比例可能将进一步缩减,具体信息还需以最终招生简章为准。







现在,你对进入人大附中的途径是不是比较清楚了,当然上述内容只是依据2017年的情况整理,仅供参考。
考!