原标题为:浅析A股上市公司上市前员工持股平台及激励对象上市后减持方式及信披义务
作者:王剑群 王川
#股权激励的模式有哪些?##员工股权激励#

为激励核心员工的工作积极性和创造性,并使核心员工参与分享上市红利,多数拟A股上市公司会选择在上市申报前实施员工股权激励。考虑到上市审核期间股权结构稳定性、税务筹划及管理便利等因素,通常选择设立员工持股平台(实践中通常以有限合伙企业为主)实施股权激励,即由激励对象入股的员工持股平台通过增资或受让老股方式成为公司股东,激励对象通过员工持股平台间接持有公司股份。由于激励方式的间接性,加之激励对象受限于服务期、锁定期等义务,在上市后如何实现减持并获得收益往往是公司及激励对象关注的重点。结合相关现行规则和案例,本文旨在介绍A股上市公司上市前员工持股平台及激励对象,在上市后不同阶段的减持方式和上市公司相关的信息披露义务。
一、员工持股平台及激励对象减持的方式
(一)股份锁定或限定义务对减持方式的影响
公司成功上市后,员工持股平台及激励对象对公司股份的减持并非于任意时点以任意方式均可实现,而受到其应当承担的相关义务的约束。一方面,员工持股平台作为公司股东,需遵守法律、法规等监管规则对其上市后股份锁定期的相关规定,以及其在首发上市前作出的股份锁定等相关承诺;另一方面,激励对象需遵守公司股权激励计划关于禁售期的规定或其作出的股份锁定承诺。同时,如激励对象为控股股东、实际控制人或其*亲近**属或其一致行动人、董事、监事和高级管理人员等特定人员,还需遵守法律、法规等监管规则对其股份锁定期的规定,以及在首发上市前作出的股份锁定承诺。具体如下:

注:从目前的交易所监管意见来看,控股股东、实际控制人或其*亲近**属、一致行动人、董事、监事和高级管理人减持间接持有的上市公司股份并无相关禁止性规定,故其作为员工持股平台激励对象间接持股的锁定或限定义务,主要依据其自身做出的相关承诺予以具体判断。
限于员工持股平台及激励对象的上述股份锁定或限定义务,员工持股平台及激励对象减持方式在公司上市后的不同阶段存在区别。员工持股平台在其股份锁定期届满前,无法对直接持有的公司股份进行减持,此阶段的减持多从员工持股平台的出资额变动这一间接层面入手;员工持股平台在其股份锁定期届满后,由于其直接持有的公司股份及激励对象持有的员工持股平台出资额均可发生变动,减持方式具有更多选择的空间。
(二)公司上市后不同阶段的减持方式介绍
如上所述,受限于股份锁定或限定义务,以员工持股平台股份锁定期是否届满为界,前后两个阶段所能采取的减持方式有所区别。
1、员工持股平台股份锁定期未届满
员工持股平台股份锁定期未届满时的减持视原因不同主要分为两类,一是基于已过股份锁定期的激励对象的主动需求而发生的减持,二是因为激励对象离职等需被动转出相应的股份。具体而言,该阶段的减持方式主要包括激励对象转让持股平台的出资额及员工持股平台定向减少出资两种方式:
(1)员工持股平台出资额转让
员工持股平台出资额转让的减持方式,即激励对象将其所持员工持股平台的出资额进行转让以获得转让价款。该等转让中,受让方一般为员工持股平台的普通合伙人/实际控制人。减持程序和减持定价主要依据公司上市前制定的员工股权激励计划及配套文件确定。由于上市后的减持定价可能相对较高(基于上市公司的股票交易价格和市值等),受让方需具备一定的资金实力。
(2)员工持股平台定向减少出资
员工持股平台定向减少出资的减持方式,即减少员工持股平台的总出资额(减少幅度为有关激励对象需要减持的出资额),并由员工持股平台向减持激励对象支付相应减资对价,其他激励对象间接所持公司股份比例相应抬升。该种减持方式的实施一般建立在员工持股平台资金充足的前提下,比如,员工持股平台已从上市公司取得并保有一定金额的分红款。如果员工持股平台系公司制企业,根据《公司法》等相关法律法规的要求,持股平台定向减资需要履行通知债权人、发布减资公告等程序,在减资公告之日起45日后才能申请工商变更登记,时间周期较长。
2、员工持股平台股份锁定期已届满
员工持股平台股份锁定期届满后,减持可以在员工持股平台持有的公司直接股权层面或激励对象持有的员工持股平台出资额间接层面操作,具体的减持方式包括以下几种:

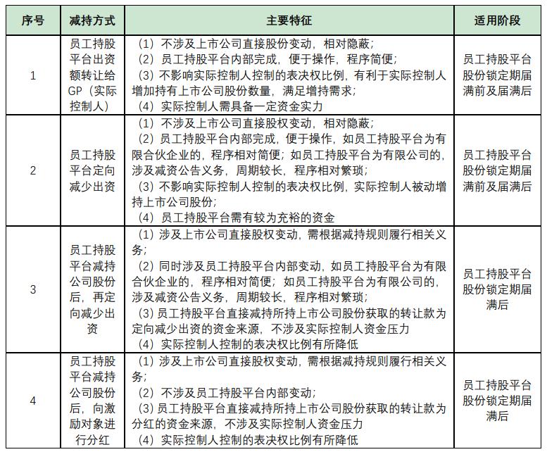
(三)不同减持方式的特征及选择
员工持股平台股份锁定期届满前,减持方式较为有限,多在员工持股平台层面实施间接减持,包括出资额转让和定向减少出资两种方式,而锁定期届满后减持方式的选择较为多样。归纳而言,各类减持方式主要特征如下:

注:鉴于实践中员工持股平台多数为公司实际控制人所控制,上表在分析不同减持方式特征时,暂以员工持股平台为公司实际控制人控制为前提。
实践中,受限于上市公司公告信息,暂无法分析上述各种减持方式的占比及适用的普遍性。
二、上市公司关于员工持股平台及激励对象减持的信息披露
结合相关法律法规及公开检索的案例,员工持股平台及激励对象的减持可能涉及上市公司履行相应的信息披露义务,具体如下:
1、员工持股平台直接减持上市公司股份
根据《上市公司收购管理办法》《上市公司信息披露管理办法》《上市公司股东、董监高减持股份的若干规定》等相关规定,如员工持股平台为持股5%以上股东或控股股东、实际控制人一致行动人,上市公司应当对员工持股平台减持上市公司股份事项及时履行信息披露义务,包括但不限于提前公告减持计划、减持过程中公告相关进展情况、减持实施完毕后及时公告减持结果等。实践中,由于大多数员工持股平台为实际控制人所控制或为实际控制人的一致行动人,员工持股平台减持通常涉及上市公司信息披露。
如员工持股平台持有上市公司股份低于5%,且不属于控股股东、实际控制人控制或其一致行动人的,目前的监管规则对其以集中竞价或大宗交易方式减持的期限和比例存在限定,但未对此类股东减持时上市公司的信息披露义务作出明确规定。但实践中,亦存在部分上市公司对于此类员工持股平台减持事项进行公告情形,具体如下:

2、激励对象在员工持股平台层面间接减持上市公司股份
根据上市规则及《上市公司董事、监事和高级管理人员所持本公司股份及其变动管理规则》《上市公司股东、董监高减持股份的若干规定》等相关规定,控股股东、实际控制人、董事、监事和高级管理人员等特定身份主体,其直接所持上市公司股份层面的增持或减持涉及信息披露义务,但对于该等主体作为激励对象通过员工持股平台间接减持上市公司股份时是否涉及信息披露义务,目前并没有明确规定。
根据《上市公司收购管理办法》的规定,如激励对象在员工持股平台间接减持导致员工持股平台实际控制人发生变化,即支配员工持股平台所持上市公司股份表决权主体发生变化,且触及《上市公司收购管理办法》第二章权益披露情形时,涉及上市公司的信息披露义务。一般而言,员工持股平台出资额转让或定向减少出资往往不涉及员工持股平台实际控制人变更,因此不涉及信息披露义务,但从公开检索案例来看,实操中亦存在进行信息披露的情形:
(1)激励对象在员工持股平台层面间接减持予以披露的部分案例

注:(1)经2018年7月和2019年5月两次转让,公司实际控制人之一张剑鸣所持有海天天富的股权比例由22.00%增至43.27%;(2)2020年11月、2021年3月和2022年4月,海天天富亦发生出资额转让,但上市公司未再进行公告,截至目前,张剑鸣持有海天天富32.3754%的股权。
(2)激励对象在员工持股平台层面间接减持未予披露的案例
鉴于激励对象在员工持股平台层面间接减持上市公司股份一般不涉及上市公司信息披露,故实践中该类间接减持未予披露的案例较多。以2020年1月至2020年3月期间上市的公司为检索范围,并经企查查、天眼查等网站对该等上市公司员工持股平台股权变动情况进行查询,涉及激励对象在员工持股平台层面间接减持而未予披露的部分案例情况如下:

结
综上所述,以员工持股平台的股份锁定期是否届满为界,前后两个阶段,员工持股平台及激励对象减持方式存在区别。根据不同减持方式的特征,不同阶段、不同状况的上市公司可以选择不同的减持方式。减持方式不同,亦对上市公司的信息披露产生不同影响。实践中,激励对象在员工持股平台层面间接减持是否需要公告,不同上市公司亦存在不同做法,建议结合股份减持规则、监管政策与实际情况综合谨慎判断,确保信息披露合法合规。
特别声明:
以上所刊登的文章仅代表作者本人观点,不代表北京市中伦律师事务所或其律师出具的任何形式之法律意见或建议。
如需转载或引用该等文章的任何内容,请私信沟通授权事宜,并于转载时在文章开头处注明来源于公众号“中伦视界”及作者姓名。未经本所书面授权,不得转载或使用该等文章中的任何内容,含图片、影像等视听资料。如您有意就相关议题进一步交流或探讨,欢迎与本所联系。
点击“下方链接”,可查阅该专业文章官微版。
浅析A股上市公司上市前员工持股平台及激励对象上市后减持方式及信披义务