市区作为寸土寸金的地方,其地段的价值不言而喻。
谁能想到,就在这样的地段,却常年矗立着一座烂尾楼。
它紧挨元一时代广场、毗邻希尔顿,紧邻地铁1号线明光路站,完全可以说是黄金地段,这个项目就是中天胜利58项目。
38中本部!拿地15年终于要复活了!
近日,合肥有名的烂尾楼中天胜利58项目动工了!
终于动工了!拿地十五年,入市一拖再拖~
中天胜利58项目位于瑶海区胜利路与滁州路交口繁华商务核心位置,总建筑面积约15万平米,由两栋百米高层建筑和裙房商业组成,该项目 定位为5A智能写字楼、五星级酒店及国际购物中心的复合型地产。
近日,这个项目终于动工了!

拿地11年才出规划,之前我一直以为项目烂尾,因为它真的太久没消息了!
在网页上能检索到的信息仅仅只有几条,好惨……

在365淘房网站上,最早能查到的记录是在2010年5月19日。
一直到2017年,项目才正式出规划。

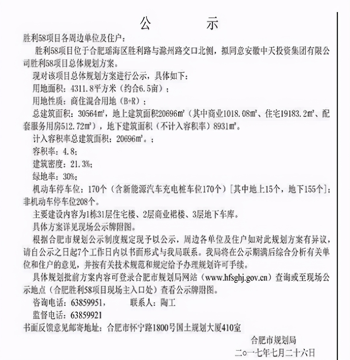
规划显示:
中天胜利58总建筑面积约30564㎡;
地上建筑面积20696㎡(其中商业1018.08㎡,住宅19183.2㎡,配套服务用房512.72㎡);
地下建筑面积(不计入容积率)8931㎡;
主要建设内容为1栋31层住宅楼、2层商业裙楼、3层地下车库。

按照此规划,项目应该是建成 上住下商的70年住宅性质的公寓 ,类似于北一环的世纪中心与蜀山区的求实领势学府。
不过规划出炉之后,又过两年项目才开始动工,之后又传出停工。

产权缩水学区38中+地铁一号线
其实 中天胜利58真的是好项目。
中天胜利58位于瑶海胜利路与滁州路交口 繁华商务中心核心位置。

交通:距离 地铁1号线明光路站 较近,有多条公交路线路经,交通便利。
配套:项目北邻 希尔顿 ,南望 古井假日酒店、元一时代广场、温莎杰座 分布周边,酒店与商圈星罗棋布。

教育:据合肥教育局2020年学区划分范围来看, 中天胜利58项目学区为滁洲路小学+38中本部 (具体以教育局公示为准)。
地铁1号线+38中本部,是不是很香?不过它的 产权已经缩水了近15年!
放风价2万/㎡!房价翻3倍今时不同往日
而它的魔幻之处在于:
2006年项目拿地的时候,地铁1号线还未开工,元一沃尔玛还没倒,元一百盛还很火,我还是个没有被社会摧残的*生妹学**,合肥房价还是“6开头”……
时过境迁,而 项目主打68-116㎡,放风价已达2万/㎡ ,要知道2006年中天胜利58项目地块拿地时, 当时合肥市区均价也才6000元/㎡。
而现在放风价2万/㎡入市, 房价翻了不止3倍, 果真今时不同往日!
不知当时拿地的中天集团是不是有远见之名,预测到了疯涨的房价所以“捂盘不备”;还是因祸得福,由于个中原因导致规划现在才出来,却又能大赚一笔。
据项目的工程报道,目前中天胜利58项目主体结构 已经建至3层以上。
并且, 样板间计划4月份开放,70年公寓,装修交付, 感兴趣的朋友可以关注一下。

入手需谨慎项目存在烂尾风险
目前中天胜利58项目已经动工,处于双地铁*交口**汇的位置,再加上周边商圈的带动,相信如果项目按期建成并开售应该也是比较受欢迎的。
但是话要分两头说, 目前该项目还是有一定的隐忧。
1、项目虽然已动工,但是 何时上市依然是未知数。
2、为何该项目这么久才动工, 是开发商资金问题还是土地本身问题?
3、项目存在烂尾风险,现在只是动工建设,最后会不会成烂尾楼,也未可知。
4、住宅使用年限是70年,如果按期建设交付, 购房者买到手使用年限也会缩短至55年左右。
5、元一商圈已经开始没落,虽然有地铁之便,但是老城区的发展的确没有滨湖、政务势头强劲。
合肥黄金地段,却“烂尾”丛生!
现在,在合肥的市区还存在这不少烂尾楼。
这些破旧的楼盘非常“讨人嫌”,一般人是不愿意接近的,开发商也不愿意接手。
但是,烂尾楼的面积非常大,而且他们常常处于繁华地段,*迁拆**起来特别不容易,所以也只能搁置下来,占用着土地资源,影响着城市环境,对于一座城市来说,烂尾楼就是一种负担。
1合肥万泓中心被曝进入解散清算!
近日,包河区万泓中心传来最新消息。

万泓中心业主QQ群中,一位业主分享开发商发出的债权申报通知。具体通知如下:
安徽万泓置业投资有限公司疑似进入清算程序, 请债权人于春节之后到万泓中心售楼部申报债权 ,届时将进行债权登记,法定节假日期间不予登记。债权人要按照要求填写,及时申报债权。
另外据《债权申报通知书》显示,2021年2月5日,安徽万泓置业投资有限公司股东会决议解散公司, 并成立公司清算组进行债权登记。
逾期不报者,将不列入解散清算、债务清偿、财产分配的范围,所产生一切后果将自行承担。

对于是否真如网曝所言,无法求得真实情况。
如今,万泓置业解散公司,对于已经购买该房企房子的购房者来说,可能将面临楼盘烂尾及不动产权证难等问题。
2东方广场要复活?
要说烂尾楼, 东方广场 是一个不得不提及的楼盘。
项目地处合肥南一环与徽州大道交口,项目总体量约25万方,可以说地理位置优越,商业氛围浓郁。

但是,这么好的地段项目,从最初大肆宣传“2012年初开业”,到如今已经过去9年多时间,尚未交付。
近日,有网友在12345政务直通车来信咨询东方广场商业烂尾。

信件内容:自从公寓交房以后,写字楼迟迟没有动静,都是血汗钱,请政府重视推进开发商给个交代,真的等的撑不下去了。请政府为民做主!跪谢!
回复内容:包公街道答复如下:针对来信人所反映的问题,包公街道相关部门一直在做相关工作。该项目早已被列入合肥市房地产领域*访信**突出问题化解工作专班,目前该项目正在推进中,暂不能确定具体时间。
3合肥第一烂尾楼新鸿安商城
作为合肥烂尾楼的鼻祖, 新鸿安商城 的一举一动都备受瞩目。
项目位于合肥市胜利路与站前路交口附近,在火车站正对面,由安徽新鸿安房地产发展有限公司于1994年投资建设, 1996年建成,曾一度成为火车站区域的地标式建筑 。

但是,建成近30年,却因未通过经消防验收、产权结构复杂等问题成 “合肥第一烂尾楼” ,直到后来成为影响城市形象的重点关注“结症”。
坐拥火车站黄金地段、地铁口商业价值,烂尾近30年确实可惜。只是从目前的情况来看,其“复活”之路也是命途难测。
4曾经单价地王原溪贝乐城
说起这家楼盘,我内心是痛心疾首,地处合肥长江西路三里庵商圈的 原溪贝乐城 ,竟然浪费土地资源,烂尾7年……

原溪贝乐城(蜀山区W1307号地块),作为 昔日合肥单价地王 ,一直备受关注。从2014年项目拿地,2015年宣布即将开盘,随后就次次推迟。

2018年年初时,就有传言上海一家融资公司联合中建将接手 原溪贝乐城 。并承诺在2018年6月份动工,工期为2年!
时至今日, 原溪贝乐城依旧是千年不变的基坑 ,钢铁支架早已锈迹斑斑,四周杂草丛生。显然,这里已经有很长时间无人管理了。

最悲催的是,买房人2015年花费8000元/㎡买房,交了60多万,至今都没有拿到房,也错过了房价飞涨的一段时间。
5中翔城
中翔商业中心 位于滨湖新区徽州大道与长沙路交叉口东南角,该商业中心开发商因 工程建设、债务纠纷 等问题, 致使资金链断裂,工程建设延期 。

目前 中翔城的商业和写字楼都已经基本建成 ,从外观看,已经是一个设施完备的商业综合体了,中翔城logo很是醒目。
自2018年6月份首次亮相发声复活后, 项目再无进一步更新变化 。
6天鹅湖购物中心黄了?
天鹅湖作为合肥的标志性景观十分引人注目,周边的建筑项目也是炙手可热。唯独 天鹅湖购物中心 项目迟迟没有动静。
2010年9月,市国资委批准设立合肥政盛置业有限公司(政投公司全资子公司,简称“政盛公司”)负责该项目开发建设,并同意政盛公司100%股权整体对外转让,当时结构已封顶,累计投入约3.25亿元。
2010年11月,安徽欧联投资发展有限公司(以下简称“欧联公司”)通过公开竞价,以5.075亿元竞得政盛公司100%股权。
在后续开发过程中,“安徽欧联”擅自改变了商业中心的外立面等规划。后来,规划更改正是施工周期延误的重要方面,工期延误之后,后续资金等问题接踵而来。

原 计划于2012年完工,但到目前为止,其商业部分仍未建完,已逾期9年 。
后来有神秘买主以145995000元的价格成功竞拍下天鹅湖购物中心烂尾楼。

曾有网友在12345政府直通车上询问: 天鹅湖购物中心烂尾的商业不是已经拍卖成功了么? 请问什么时候可以动工投入使用?准备还做商业嘛?还有地下停车库什么时候也能好?

官方回复称: 经笔架山街道了解,据阿里拍卖网站显示, 合肥天鹅湖购物中心烂尾部分以约1.46亿元价格成功拍卖。后续动工时间、具体用途暂时无法确定 。

7合肥汽配城二期
合肥汽配城二期 项目位于长江东路与天长路交口东侧。根据公开资料显示,该项目在几年前由安徽温商投资集团投资、安徽三联实业发展有限公司开发,是一个以汽车文化和生活为主题的 “iCAR生活综合体” 。

如今部分楼栋已完工,部分商业区已经建了起来,而其它工程则没有起来,也没有动工的迹象。整个工地静悄悄,有的工棚已经生锈,工程毫无进展。
在2018年3月9日的一场大火之后,整个汽配城更显得破败不堪,十分萧条。
8恒馨国储大厦
位于合肥市金寨路与庐江路交口的 恒馨国储大厦 ,坐拥庐阳区黄金路段,但项目自2010年停工以来,已经闲置荒废了11年之久。
目前,该项目工地已经变成一个临时停车场。

据辖区三孝口街道办事处工作人员介绍,该项目土地性质是划拨办公,原单位办公楼拆除以后原地重建,未走土地收储、拍卖、开发的流程,故无法上市。
目前整个项目无最新进展,水泥楼整体露在外面,无人问津。
结语
在品牌房企横行的时代,中小房企生存空间越来越窄。
不少小房企因为资金周转困难,项目烂尾几乎是常事。
而烂尾楼的存在,伤害买房*权人**益,浪费土地资源,也损害着城市形象。买房人在购买房子的时候一定要多加注意,考察开发商实力,尽量买品牌房企。此外,如果遇到项目烂尾,合理进行维权。