导语:读法律案例、学法律知识、多学法律少吃亏
一、案件回顾
2018年12月1日,小王在武汉市工作了三年了,有了一定的积蓄,于是想自己创业,选择的项目就是教育行业培训,认为培训行业是刚需,同时自己本身从事教育多年了,亲戚朋友觉得小王有想法以及从事教育行业多年了,都支持,但是在创业初期,小王没有很多资金,于是向亲朋好友借款30万元,从事教育培训创业,约定一年后还本付息,经过一年的奋斗,小王的教育培训公司小有成就,盈利还可以,基本可以维持企业的日常开销。
总结下: 小王借亲戚李某30万,用于企业经营,约定一年后还本付息。

二、案件法律分析
1、还款时间到期,小王居然这么回复?
亲戚李某看到小王的培训机构运转还不错,认为小王有支付能力,2019年12月1日,亲戚李某向小王说,小王啊!一年过去了,培训机构经营的不错哦,开始表扬小王,李某想侧面了解小王的经营情况,小王回答,马马虎虎,一般一般。
亲戚李某:小王,去年这个时候借了30万,现在已经一年了,这边什么时候还钱呢?
小王:这个月公司财务还没统计,下个月统计好了就还给你?
亲戚李某:勉强的回答,好吧。小伙子创业也不容易,再帮助你一把。
小王:好的
一个月过去了,李某再次找小王。
亲戚李某:小王,我家里要买房子,现在缺钱,你看是否可以把30万还给我
小王:嗯 没什么问题,我明天让财务给你打款。你提供下账户
到了明天,李某还是没收到钱,再次失望了
就这样一而再,再而三,小王多次欺骗李某说还钱,但是小王总是找借口改天还钱。就这样一年的时间过去了,李某因为介于亲戚关系,也不好意思总是催钱。催钱也没结果。
你是否也遇到这样的朋友以及亲戚呢?
2、亲戚以及朋友多年不还钱咋办,分为三个步骤。
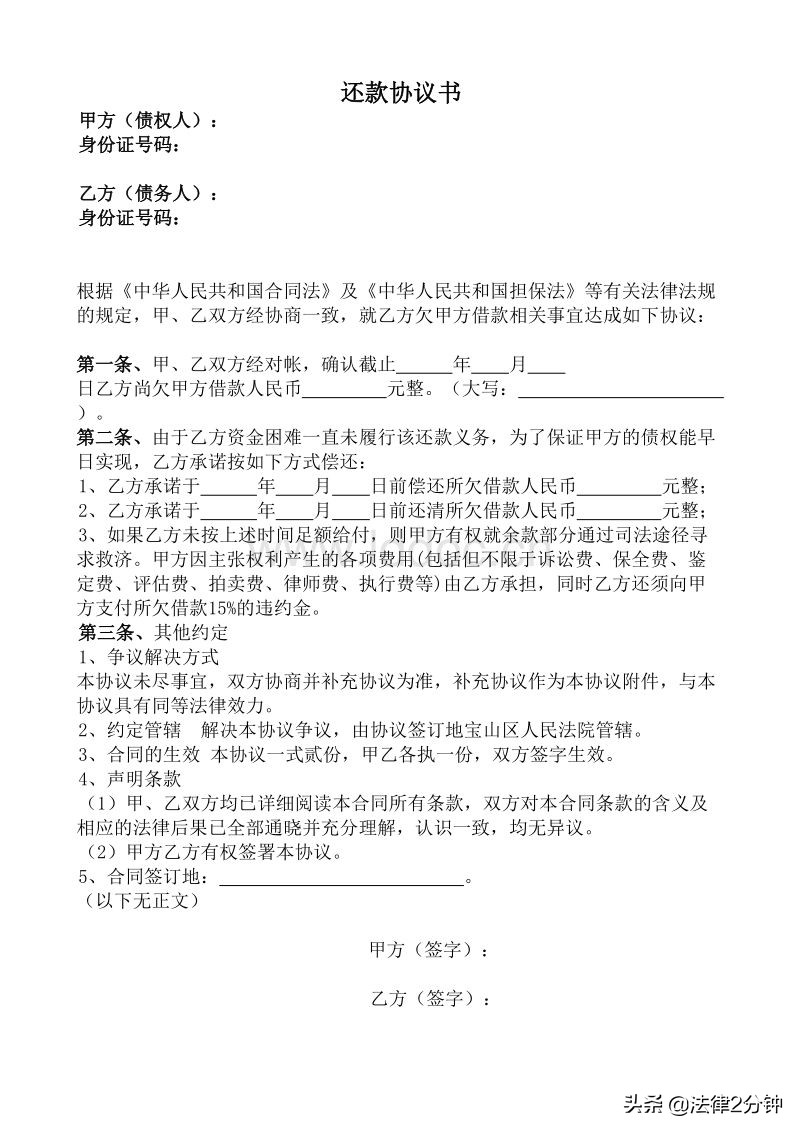
首先第一个步骤:协商并且写还款协议书
和亲戚朋友协商下,是正式的进行沟通,而不是简单的随意问问,或者电话问问什么时候还钱,当面沟通,沟通完毕后,双方达成意见,同时让第三人在场,避免后期对方不承认,同时第三人在场可以给对方一定的震慑作用,毕竟都是亲戚以及朋友间还是要有诚信的。
签订书面还款协议的时候,一定要写明小王因为什么原因借钱,借了多少钱,转账了多少钱,现金多少钱,写清楚,同时再次明确还钱的具体时间,而不是模糊的表达,2个月内还钱,具体到某一天之前,同时写明如果不准时还钱,对方会面临什么后果,确定好了就双方签字确认,一式两份。签字按手印。见证人也可以按个手印和签字。

其次:第二个步骤:发律师函
如果协商达成了还钱计划,但是对方还是不还钱,以及找借口不还钱咋办?这个时候我们可以委托律师事务所发律师函,律师函是什么呢?
律师函是指律师接受客户的委托就有关事实或法律问题进行披露、评价,进而提出要求以达到一定效果而制作、发送的专业法律文书
总结下律师函的作用就是告知对方法律责任,如果不还钱面临什么问题,比如打官司律师费被告承担。限定多少天还钱。
最后一步:法院起诉
经过前面两个步骤的铺垫,协商以及发律师函,对方还是不还钱,对不起,不好意思了,直接写起诉状,提交给法院,法院受理以后一般三个月内结案。一般打官司,大部分人都还钱了。

三、法律2分钟总结
对于欠钱不还的人,按照这三个步骤解决,不要幻想他人一而再再而三的违约,如果不还钱就冻结他的银行卡,支付宝,微信。
对于借贷纠纷案件,如有其他不理解的可以在评论下方留言讨论。
关注我,每天分享法律知识,多学法律少吃亏。