
有的时候白酒放久了会有酸味,有些人以为酸了就是坏了,事实真的如此吗?白酒发酸又有什么原因呢?


首先,白酒的酸化实属正常,白酒中的酯会水解成醇和酸,同时白酒中的酸和醇也能生成酯和水,这是个可逆反应,当白酒中的平衡打破后它将发生反应生成酸和醇,酒就自然酸了。
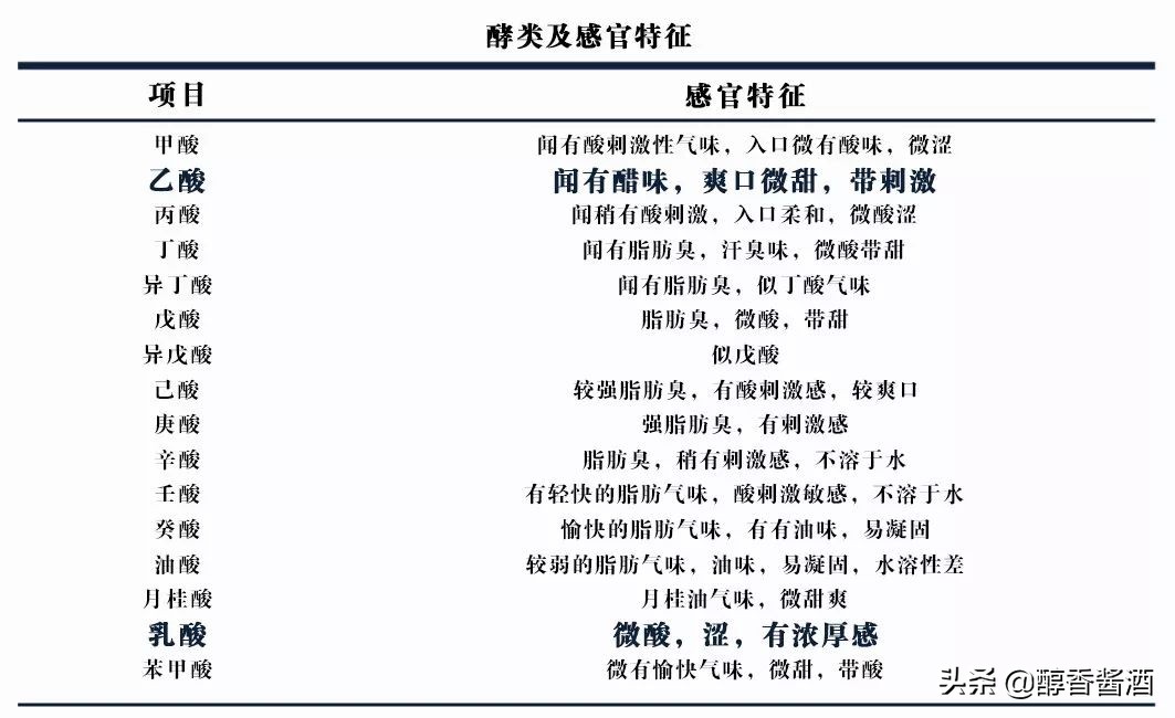
再说,酱酒的酸是一个好事,因为在各大香型的白酒中,酱香白酒的酿造工艺和口感最复杂,酒体中富含的酸性物质是其他白酒的3-5倍。这些酸物质主要以乙酸和乳酸为主,适量饮用可软化血管,我们常说的酱酒对人体健康有好处便是指此。
注:白酒物质成分理化指标图
但是,一瓶酱酒中,酸物质的含量是很低的,一般不会超过整个酒体的0.1%,否则要么影响酒体的品质,或者直接酱酒变醋,酸气熏天。因此,正常情况下,我们是察觉不到明显酸味的。如果你感到一瓶酒变酸了,可能有几种原因。
01
度数过低
多数酱酒的酒精度都是53,这种度数会杀死九成以上的微生物,变质的可能性很小。度数较低的酒体在长时间的放置过程中会滋生许多微生物,生成大量酸性物质,影响酒的口感和香味。
因此,酒友在挑选收藏的酒品时,尽量选择高度数的白酒,度数越高的白酒越有收藏价值。
02
储藏环境差
一些酒友储藏酒的方式比较随便,直接把味重、味杂的东西与酱酒一起存放,导致酱酒瓶身上容易附着一些带异味的微生物,这些微生物逐渐渗入酒体,影响酱酒的口感。
03
经常开封酒
白酒的主要成分为“乙醇”,乙醇氧化后变成乙醛,乙醛再次氧化会成乙酸,产生酸味。若在封闭的环境中,乙酸和乙醇会发生酯化反应。就会产生香味。
经常开封酒瓶、酒坛,长此以往,酱酒就会得到充分的氧化反应,产生酸味。
酱香白酒越来越酸,不能一概当做好事或是坏事,而是要先观察变酸的程度。若酸味很重,酸的很不正常,那就不能喝了。若是酸味很淡,且酱香味浓郁醇厚,则是正常现象,还有利于软化血管。