本文由brainnews脑科学世界团队原创编译,转载请联系授权。
感觉神经损伤导致的神经病理性疼痛 是全球性的重大医学难题,患者可表现出三种不同的疼痛:对痛觉刺激的痛觉过敏(hyperalgesia)、对非痛觉刺激产生痛觉(allodynia)和自发性疼痛(spontaneous pain),其中 自发性疼痛 是超过95%的神经病理性疼痛患者的主诉。 尽管在啮齿类动物模型上开展的研究使我们对刺激诱发的疼痛的机制有了深入的理解,自发性疼痛的机制因受限于研究手段,尚不清楚。 2021年11月8日,约翰霍普金斯大学董欣中团队和辛辛那提大学张俊明团队在 Neuron 合作发表原著论文,由郑琴博士为第一作者,利用在体成像技术揭示了一种 初级感觉神经元激活现象——同步聚集放电 (synchronized cluster firing) ,引起神经损伤后的自发性疼痛 ,并且结合行为学、药理学、化学遗传学、去甲肾上腺素荧光探针等手段,证实了 交感神经-肾上腺素受体通路介导同步聚集放电和自发性疼痛的产生。

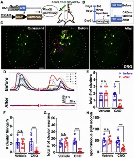
研究人员首先利用Pirt-Cre; GCaMP6s小鼠构建坐骨神经SNI模型,对DRG神经元进行在体成像记录。研究人员首次发现在没有外界刺激时存在相邻的多个DRG神经元(记录到3-46个)产生 自发性钙瞬变 ,并定义这一现象为 聚集放电事件 (cluster firing event, CFE)。并且在其他神经损伤模型和炎症性疼痛模型中证实了 CFE是神经病理性疼痛模型特有的现象。 在行为学上,研究人员发现存在CFE的模型鼠的自发性疼痛行为得分比不存在CFE的模型鼠显著更高,且该得分与CFE出现的频率呈正相关。而机械性刺激的疼痛行为在有CFE和没有CFE的小鼠中没有显著差异。由此说明 CFE与自发性疼痛相关,而与机械性刺激引起的疼痛无关 。

图1:神经损伤引起的自发性CFE及CFE与自发性疼痛行为相关
那么,CFE这种现象是如何产生的?它的解剖学和分子机制是什么?非常有趣的是,研究人员发现 CFE不能被间隙连接*制剂抑**所抑制,也与卫星胶质细胞的活动无关,且向神经损伤部位注射利多卡因也不能抑制CFE 。 但是,CFE的神经元更倾向于出现在DRG的边界处,这与过去文献报道的交感神经在DRG异常芽生的位置相似。CFE是否与异常芽生的交感神经相关或存在因果关系? 为了解答这一问题,研究人员首先构建了Phox2b-Cre;Rosa26-LSL-tdTomato (tdT); Pirt-GFP小鼠,证实了 SNI导致DRG中出现大量的交感神经纤维 (tdTomato信号)。向DRG中注射逆行示踪剂也证实了 相邻交感神经向DRG的异常芽生 。

图2:SNI后交感神经向DRG中异常芽生
进一步,研究人员利用药理学和化学遗传学分别对交感神经进行功能抑制和功能增强实验,探究交感神经与CFE、自发性疼痛的因果关系。 利用6-OHDA抑制交感神经的神经递质释放,显著抑制了CFE的发生和自发性疼痛行为得分。切断交感神经节向DRG芽生的交通支、利用Gi-DREADD抑制交感神经活动均得到了与上述一致的实验结果。

图3:药物抑制交感神经活动及切断交感神经交通支降低了CFE

图4:化学遗传学抑制交感神经活动降低了CFE和自发性疼痛行为
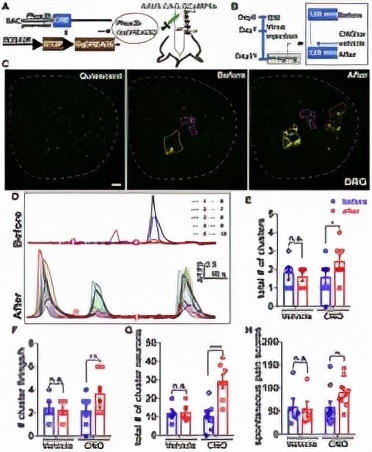
进一步,利用Gq-DREADD增强交感神经活动则显著增加了CFE的发生和自发性疼痛得分。综合以上多种研究手段得到的结果,研究人员 充分证明了神经损伤后的DRG神经元同步聚集放电及自发性疼痛由芽生的交感神经所介导。

图5:化学遗传学增强交感神经活动增加了CFE和自发性疼痛行为
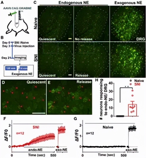
由于交感神经末梢分泌NE和多巴胺,研究人员分别使DRG神经元表达NE荧光探针或多巴胺荧光探针,检测SNI模型鼠的DRG中NE或多巴胺的释放。研究结果表明 SNI显著增加了NE的释放,而多巴胺没有明显增加 。

图6:SNI增加了DRG中NE的释放
进一步,利用不同受体的拮抗剂,研究人员发现a1受体和b受体拮抗剂能显著降低CFE的发生和自发性疼痛行为得分,而a2受体拮抗剂没有显著影响。

图7:非选择性a和b肾上腺素受体拮抗剂均降低了CFE和自发性疼痛行为
总 结
综上,该研究不仅 首次发现了神经损伤引起的初级感觉神经元同步聚集放电现象是自发性疼痛的病理基础 ,而且提供了直接且坚实的证据, 表明交感神经-肾上腺素受体通路介导同步聚集放电的产生 ,为临床上靶向这一通路治疗神经损伤引起的自发性疼痛提供了理论支持和研发方向。

图8:芽生的交感神经通过释放NE,作用于初级感觉神经元的肾上腺素受体,产生同步聚集放电,介导自发性疼痛
原文链接: https://doi.org/10.1016/j.neuron.2021.10.019
参考文献
1. Mogil JS. The etiology and symptomatology of spontaneous pain. J Pain. 2012. doi: 10.1016/j.jpain.2012.07.006. 2. Kim YS, et al. Coupled Activation of Primary Sensory Neurons Contributes to Chronic Pain. Neuron. 2016. doi: 10.1016/j.neuron.2016.07.044. 3. McLachlan EM, et al. Peripheral nerve injury triggers noradrenergic sprouting within dorsal root ganglia. Nature. 1993. doi: 10.1038/363543a0. 4. Feng J, et al. A Genetically Encoded Fluorescent Sensor for Rapid and Specific In Vivo Detection of Norepinephrine. Neuron. 2019. doi: 10.1016/j.neuron.2019.02.037.
编译作者:Hong Chaoli(brainnews创作团队)
校审:Simon(brainnews编辑部)