
2019年硕士研究生招生考试的初试成绩已经公布,江苏师范大学参考往年国家复试分数线,对今年报考学校的考生初试成绩进行了初步评估,预计部分专业可以接收调剂生,热忱欢迎全国各地优秀考生调剂到江苏师范大学。为方便考生调剂,现就有关事项预告如下:
拟接收调剂专业

调剂要求
1.符合调入专业的报考条件。
2.初试成绩符合第一志愿报考专业在A区的全国初试成绩基本要求。
3.考生拟调剂专业与原报考专业相同或相近;
4.考生初试科目与拟调剂专业的初试科目相同或相近,其中统考科目原则上应相同;
5.每位考生仅可填报江苏师范大学一个专业。
相关政策说明
1.江苏师范大学全日制硕士研究生学业奖学金实行100%全覆盖。其中一等奖学金每生每年12000元(获奖比例为10%),二等奖学金每生每年9000元(获奖比例为70%),三等奖学金每生每年6000元(获奖比例为20%)。
2.第一志愿报考江苏师范大学的“双一流建设”高校全日制本科毕业生、江苏师范大学接收的推免生(专项计划除外)第一学年可直接获得一等学业奖学金(名额单列,不占一等奖规定的比例)。为鼓励优秀生源调剂江苏师范大学,对“双一流建设”高校的全日制应届本科毕业生调剂到江苏师范大学学术型硕士研究生的考生享受同等待遇。
3.研究生国家奖学金按有关规定评定,奖学金标准为20000元/人。
4.朱敬文奖助学金按有关文件评定,获得特别奖学金标准为5000元/人,获得一般奖学金标准为2000元/人,获得助学金标准为2000元/人。
5.设立研究生“三助一辅”(助研、助教、助管和学生辅导员)岗位,提供相应津贴,其中助教、助管和学生辅导员岗位平均报酬每人每年约5000元。
调剂程序
1.预调剂报名
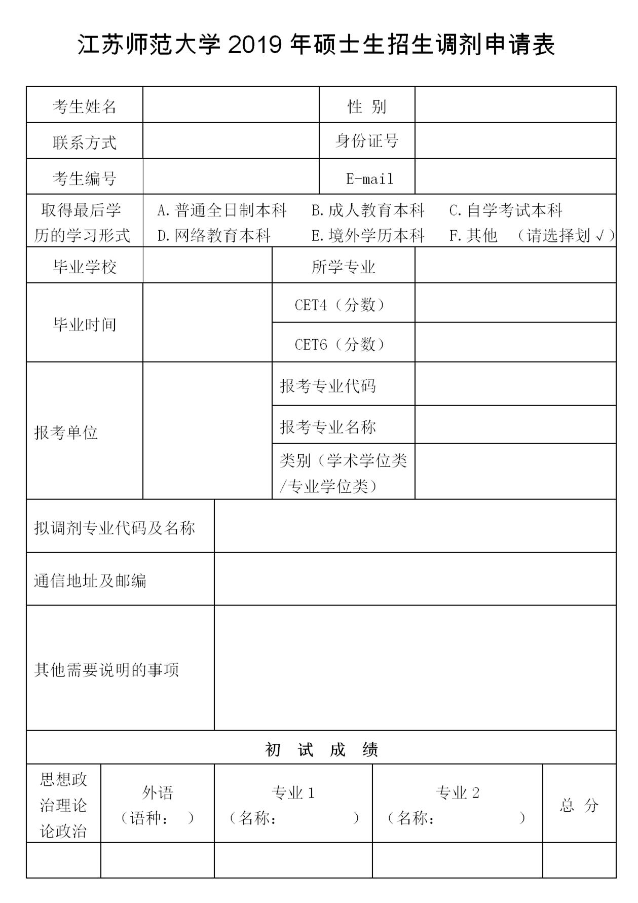
请有意向调剂的考生填写调剂申请表(见附件1),并于3月4日后优先使用电子邮件方式与相关学院联系并登记。请考生正确填写本人信息,务必写清联系电话。
2.正式报名
2019年全国硕士研究生进入复试分数线基本要求预计3月中旬发布,江苏师范大学正式调剂及复试工作将在3月下旬进行(以具体通知为准)。请考生及时关注江苏师范大学调剂信息并按照国家规定的调剂时间及时登陆“中国研究生招生信息网”调剂系统(http://yz.chsi.com.cn),按要求填写个人调剂信息,填报调剂志愿并完成网站要求的所有调剂流程。
3.复试
学校将根据考生初试成绩、专业背景及提交调剂申请的顺序,及时通知符合要求的考生到校参加复试。
其他
1.以上信息若与上级招生规定有不同之处,按上级招生有关规定执行,并以江苏师范大学研究生院网站公布信息为准。
2.研究生招生办公室咨询电话:0516-83403083,传真:0516-83500192;办公地点:泉山校区2号楼204室;通讯地址:江苏师范大学研究生院研究生招生办公室,邮政编码:221116。
附件1:江苏师范大学2019年硕士生招生调剂申请表

附件2:江苏师范大学2019年部分学院招生调剂咨询电话
