morning morning,Hi~小仙女们,我又来更文啦!

俗话说得好,痘痘就跟这打不死的小强一样,在你猝不及防的时候,就布满了额头、嘴角、下巴等地方!痘痘不疼,不痛,可由此引发皮肤问题却不少!即使是明星,同样也会有痘痘的困扰,像林允、乔欣都曾公开过自己的祛痘小秘诀!

所以,今天木木想跟大家聊聊痘痘这个话题!

让我们来具体科普一下!
一、痘痘怎么形成的?
<这个问题非常值得探讨>
关于痘痘的成因,很多小仙女估计早就听烦了!无非就是皮脂分泌旺盛、内分泌失调、饮食不合理等这些老生常谈的内容。
但是,木木今天想跟大家说说关于痘痘几个不被人知道或者被忽视的成因,以木木的经验来说,可能正是因为大家忽略了这些原因,使得大家治痘总是很困难。
遗传
没有想到吧!是的,很多人的痘痘之所以会野火烧不尽,根本原因其实是遗传!

也就是说,如果你父母有长痘痘的病史,那么你长痘痘的几率是正常人的4倍。因为*疮痤**是显性基因,连长的位置都是遗传的。如果你父亲的痘痘长在胸口,那么你的痘痘也可能是在胸*爆口**发。
一般来说,过敏和食物不耐受导致的痘痘,以及湿疹牛皮癣往往都是家族遗传。这是很难靠简单的药物治疗或饮食调整过来的。

但是,即使你携带易长*疮痤**的基因,也不代表你一定会得*疮痤**。遗传的因素不是直接的,而是间接的。也就是说,基因会改变皮肤的生理结构,使你对激素或是食物不耐受更敏感(这两个都是诱发痘痘的因素)
有遗传基因的孩子很可怜,因为这个原因至今都没办法彻底解决。只能在生活各个方面多多注意,不要吃令自己过敏的食物,加强防晒,尽量少用化学护肤品等等,减少基因对外界刺激的敏感程度。
药物
有些小仙女会困惑,自己长了痘痘,第一时间就去了医院,咨询了医生,花了很多钱,买了很多药,却仍不见好转?怎么回事?

其实,这是因为大家忽略了药物本身带给痘痘的影响。比如,避孕不当,经常服用避孕药,或者其他激素型的药品,不管内服还是外用,都有可能会有痘痘的出现。
另外,如含碘化物、溴化物的药品等,如果长期服用则会将毒素积聚在皮肤组织,引起痘痘恶化。

像四环素,具有高浓度的杀菌作用,曾是很多祛痘产品里的重要成分,但是长期使用会有很大的副作用,比如斑丘疹和红斑,少数患者可出现*麻疹荨**、血管神经性水肿、过敏性紫癜、系统性红斑狼疮皮疹加重,表皮剥脱性皮炎等。某些用四环素的患者日晒时会有光敏现象。四环素是目前较少使用的药物,除了*疮痤**合并感染这种情况,一般不宜长期使用四环素。

甲硝唑也是,我国已经明确规定不允许添加到化妆品里面,因为甲硝唑连续使用后会引起细菌耐药性,可能拌随发生*麻疹荨**、潮红、瘙痒等副作用。但现在,许多不正规的祛痘产品仍会偷偷添加了甲硝唑。
炎症
痘痘本质上,其实是皮肤出现了炎症。当免疫系统在防御寄居在堵塞毛孔里的细菌时,会导致皮肤局部炎症。这会将堵塞的毛孔变在又红又肿的囊肿。

痘痘炎症的直接危害就是留下痘印,要是挤压痘痘则造成的伤害更大,比如痘坑总是在同一个地方反反复复的长痘根本就是因为炎症,有些人在使用祛痘产品时,一旦痘痘没了,就开始停止使用,结果一段时间后痘痘又长出来了,这是因为痘痘深层的炎症还没有完全消除。

皮肤炎症引发的痘痘,是大家最常遇见,也是最常忽视的情况。造成皮肤炎症的的原因也很多,比如紫外线辐射、空气污染、过度使用刺激性化学物质(如过氧化苯甲酰)的*疮痤**治疗产品、保养产品有刺激成分。
二、如何正确去痘痘?
<方法、心态很重要>
油脂分泌过多、内分泌失调、熬夜、不注意卫生等,其实都是引发痘痘的常见原因。
但是,今天木木为什么会重点写上述三点原因?因为木木发现很多小仙女要么把痘痘想得太简单,总觉得一天两天就能好,其实痘痘的成因,可能包含遗传,这样注定了治痘就是一个长期的战争!或者过分信赖药物,总会觉得开了药就会好,却不知道有些药物反而是加重痘痘!

做好长期“战痘”的准备
所以呢,在木木看来,正确去痘痘的第一点,就是要摆正心态,*疮痤**是一个慢性的过程,而且容易复发,因此不能因为状况好转就不管不顾,大吃大喝,这样*疮痤**又会死灰复燃。
就算在临床上,治疗的疗程也长达3-4个月,因此大家一定要耐心耐心再耐心。

另外,需要清楚的是,护肤品不是万能的!要理性看待祛痘产品,不要轻易相信那些网红推荐或种草,适合自己的,才是最重要的!
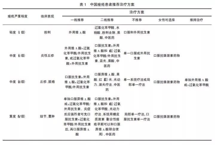
了解自己痘痘的程度

以上是中国*疮痤**治疗指南专家组对不同程度痘痘情况的治理方案及判断标准,可以发现,粉刺只是属于轻度,而且治疗方案不推荐口服和使用外用抗生素。

另外,以上是7种痘痘类型,方便各位小仙女了解自己的痘痘。
三、祛痘的产品有哪些?
<药物和正确护肤方法>
关于祛痘,民间一直流传着很多方法,木木曾经也试过其中很多的方法,暂且不去评论好坏,今天我们只来聊聊经试验证明和科学证明的祛痘方法和产品。
维A酸
维A酸乳膏是皮肤科医生最喜欢开的一种治痘痘的药。因为它主要功能是抑制异常角质化、皮脂腺分泌,还可抑制*疮痤**丙酸杆菌生长、抗炎。

近些年,关于维A酸乳膏的副作用,被讨论得很多,比如,它被证实使用过度或不合适,易引起红斑,脱屑,瘙痒,灼烧,刺痛感,光敏。
使用维A酸乳膏之前,可以做个皮测,方法是把它涂抹在手臂内侧,观测有没有瘙痒红肿的现象,如果有说明你对它过敏,立即停止使用!
过氧化苯甲酰
说起这个专业术语,各位小仙女会觉得比较难懂,但是木木说这是祛痘明星产品——露得清On-The-Spot祛痘暗疮膏的主要成分,这样大家会不会更容易理解呢?

过氧化苯酰可以分解苯甲酸和氧来杀菌,减轻皮肤炎症,有一定角质溶解作用和促进伤口愈合的作用。所以过氧化苯酰主要针对于炎症*疮痤**。而对于粉刺、囊肿以及聚合性*疮痤**可能效果是不明显的。
但它也有一定副作用,比如也容易引发红肿,脱皮和泛红,不适合敏感肌肤和怀孕女孩使用。
水杨酸
在写化妆水的文章里提过,一些爽肤水里会含有水杨酸的成分,水杨酸具有优秀的「去角质、清理毛孔」能力,安全性高,且对皮肤的刺激效较果酸更低,比较适合油脂多、毛孔堵塞、黑头和痘痘较轻的年轻人。

像近些年比较火的Eau precieuse 法国珍贵水,受到了很多年轻学生*党**的欢迎。主要是因为这款爽肤水,祛痘效果很明显,尤其是对于油皮来说,爆痘时期还可用来敷整脸作为急救,而这些主要都是因为它含有水杨酸。

水杨酸的副作用是浓度重的话,会过度去除角质层,皮肤的防御力会变差,可能发生红斑、搔痒、刺痛或过敏现象,所以使用水杨酸需要加强保湿修复。
发现了吗?其实很多药品和护肤品,都是不推荐敏感肌用的!而且木木发现,祛痘痘这个问题,真的好复杂,光靠这一篇文章,肯定还是无法说清楚这个问题的!接下来木木会针对痘痘的问题,做一个系列的内容,包括产品的评测、明星祛痘方法的解读等等,各位小仙女可以吗?
互动时间:
关于祛痘,各位小仙女有什么个人经验?
有什么想知道的?都可以在留言区告诉木木哦!