长期使用地塞米松,痛风患者脸变圆了
李先生有痛风,痛风长达十年之久,他今年45岁,这个年龄正是痛风高发的时段。
李先生去过不少医院或诊所治疗痛风,但他常常只是在急性痛风发作时去治疗,十年来都是如此。也正因为没有规范降尿酸治疗,他现在已经双手长出了痛风石。
谈起十年来患上痛风的感受,他用了“久病成医”四个字形容,但这只是他个人的看法,虽然他乐于做自己的“医生”,按自己的“套路”用药。

听医生的话,不要相信“久病成医”
李先生用的是什么药呢?不说不要紧,一说我都吓了一跳:他居然用了五年的地塞米松。这还是在五年前,他的左脚第一跖趾关节再次出现急性痛风性关节炎时,在小区外的一个诊所治疗时发现的。因为当时诊所医生就是给他用的“地塞米松”,而且使用后他的疼痛很快就止住了。
如同“如获至宝”,李先生此后只要急性痛风发作就自己买地塞米松吃。地塞米松是什么药呢?就是我们所熟知的糖皮质激素中的一种。
而现在的李先生长期使用地塞米松,却不曾发现自己的脸变圆了,肚子变大了,皮肤也经常发红,而长出的痛风石出现破溃后也久久不能愈合。李先生以为这是中年发福的原因,却不知道正是长期不当使用糖皮质激素的副作用。

长期使用糖皮质激素的典型表现
对于糖皮质激素,不少人并不陌生,像李先生这样懵懂自行用药的不多,但也不是“孤例”。有些痛风患者对于激素类药物的态度和李先生相反:他们认为糖皮质激素的副作用大,有时候甚至到了需要使用的时候也选择了拒绝。
那么,糖皮质激素真的对我们有害无益吗?痛风治疗能不能使用糖皮质激素呢?今天我就来和大家说说。

人们将糖皮质激素形容为“一半是天使,一半是魔鬼”
为什么痛风使用糖皮质激素,难道医生没有选择?
我们都知道,痛风急性期以关节的急性炎症反应为主,表现为局部关节红肿热痛和活动受限。此时的治疗主要是抗炎镇痛来控制急性痛风性关节炎的发作和减轻疼痛的症状。此时的一线治疗药物是秋水仙碱和非甾体抗炎药。
既然有秋水仙碱和众多的非甾体抗炎药可以选择,那么为什么有时候风湿免疫科医生会给急性痛风患者使用糖皮质激素呢?这其中的原因主要包括如下两点:
- 错过用药时机:秋水仙碱不能阻止已经开始的炎症反应,一般在发病24小时内应用效果明显;非甾体抗炎药可以解热、镇痛和消炎,但一般建议在发病48小时内应用较好,而且需要足量和足疗程;糖皮质激素通常会在痛风患者错过抗炎镇痛的时机后作为备选药物使用。
- 药物的不良反应:秋水仙碱的不良反应包括腹痛、腹泻、呕吐及食欲缺乏等胃肠道症状,近端肌无力或血清肌酸磷酸激酶增高等肌肉和周围神经病变,骨髓抑制等;非甾体抗炎药的不良反应包括上腹不适、隐痛、恶心、呕吐、饱胀等消化不良症状,轻度肝损伤或谷丙转氨酶升高等肝不良反应。糖皮质激素通常会在这些药物出现不良反应或不耐受的情况下使用。

肾功能不全患者急性痛风发作时的药物治疗
也就是说,糖皮质激素并不作为痛风急性发作的首选,而是治疗急性痛风的二线药物。一般对秋水仙碱或非甾体抗炎药无效或有禁忌症或过敏时才选择糖皮质激素;也在无法口服药物时,才会选择采用输液或者注射激素的方式进行止痛;糖皮质激素也可以用于老年患者、肝肾功能不全和心力衰竭的痛风患者。
糖皮质激素在治疗痛风时,几乎作用于急性痛风性关节炎的各个环节,因此有强大的消炎镇痛作用,可以说治疗急性痛风性关节炎发作有“特效”。而我们临床常用的治疗药物包括地塞米松、倍他米松、泼尼松等,其主要消炎镇痛机制包括:抑制白细胞的趋化、黏附和吞噬,抑制前炎性因子和炎性因子的释放,抑制白细胞从血管渗出。

糖皮质激素的药理作用
那么,既然糖皮质激素如此强大,为什么不是一线治疗用药呢?我们从李先生的经历,可以看到糖皮质激素长期使用典型的副作用包括:体型肥胖、皮肤紫纹,水牛背,满月脸、面色潮红、多*疮痤**等。不仅如此,糖皮质激素如果长期在痛风治疗上使用,还有其它相关的副作用存在。

糖皮质激素有抗炎、抗毒、抗休克、免疫抑制、提升血小板功能、减轻结缔组织病理增生等诸多功能。
糖皮质激素可以治急性痛风,但只能短期辅助使用
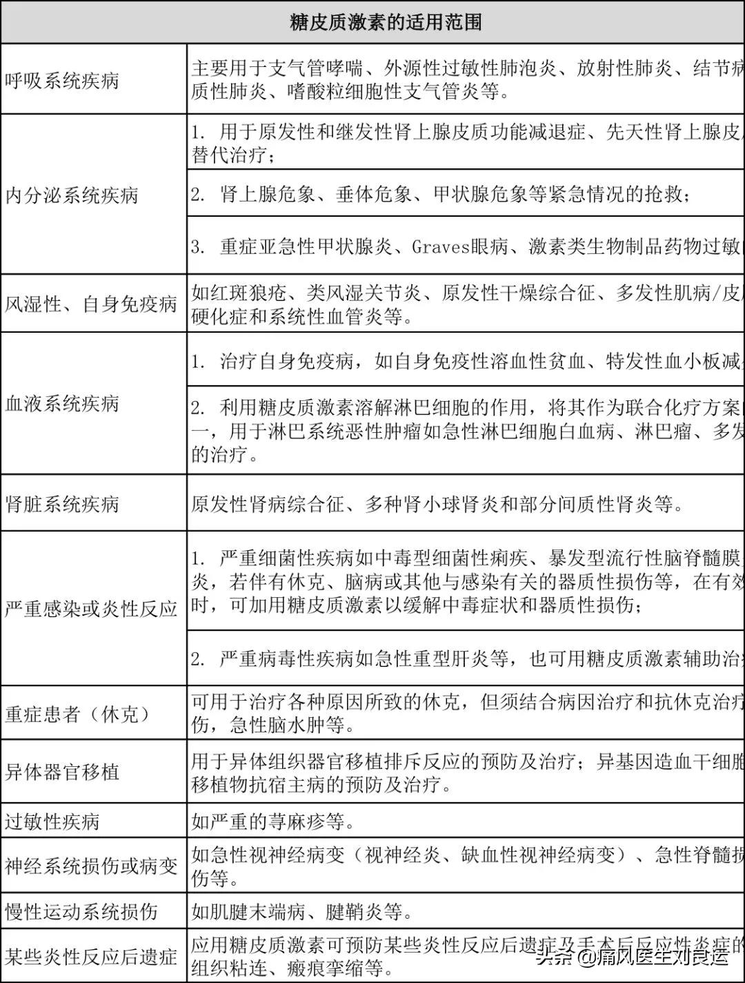
糖皮质激素是风湿免疫性疾病临床使用频率较高的药物,不仅用于痛风性关节炎,类风湿性关节炎、骨性关节炎和强直性脊柱炎的治疗也都常见其身影。该药可以用于抑制非感染性炎症、减轻关节的充血水肿等。

糖皮质激素的应用范围
糖皮质激素一般按照半衰期分类,比如可的松、氢化可的松的半衰期<12小时,所以是短效糖皮质激素;泼尼松、泼尼松龙、甲泼尼龙等的半衰期为12~36小时,属于中效糖皮质激素;而地塞米松、倍他米松等半衰期为>36小时,属于长效糖皮质激素。

常用糖皮质激素类药物的分类及作用
但是虽然糖皮质在痛风消炎镇痛上起效迅速,可长期应用糖皮质激素会导致患者对激素产生依赖,如果我前面所说的李先生,他其实在急性痛风性关节炎发作时采用秋水仙碱或非甾体抗炎药已经不起作用;而且另外的原因是突然停药后会引起关节炎复发。
当然,我们对于糖皮质激素的害怕还是在于其不良反应较多,常见的不良反应包括糖尿病、高血压、消化道溃疡、骨质疏松、青光眼、感染等。其副作用相对较多和较普遍,而且牵连人体的各个系统,尤其对于痛风及长出痛风石的患者而言,容易诱发或加重受累关节的感染、动脉粥样硬化、骨质疏松,此外还能导致血清肌酐升高、慢性肾病和血脂异常。

糖皮质激素的不良反应
所以,如果使用糖皮质激素,就需要在医生的指导下评估病情、排除隐患和适量用药。通常需要注意其应用的禁忌症和不良反应,而且为了避免加重对胃黏膜的损伤就不能和非甾体抗炎药联用,为了避免停药后出现反跳的情况需要与小剂量秋水仙碱联用。需要重点强调的是,痛风患者不能长期大剂量使用糖皮质激素。
一般来说,使用糖皮质激素首先需要评估受累关节数量和疼痛程度,如果急性痛风受累关节数量≥2个关节或疼痛评分≥7分,那么可以选择泼尼松小剂量使用5~10天,或甲泼尼龙肌内或静脉注射,地塞米松静脉滴注3~5天等。
最后需要告诉大家的是,无论秋水仙碱、非甾体抗炎药还是糖皮质激素,只是作为控制痛风发作的常规用药,而如果要规范治疗痛风还是要看间歇期的降尿酸治疗。当间歇期开始降尿酸治疗后,为了预防血尿酸突然降低造成溶晶痛的情况,也需要预防用药,而此时首选的预防药物是秋水仙碱,次选非甾体抗炎药联合质子泵抑制药或其他消化性溃疡抑制药。

痛风降尿酸时期的预防用药与降尿酸药物治疗
#用药科普排位赛#