
很多新手商家刚刚开店对于一些淘宝平台的规则还不是非常清楚,所以在操作上面难免造成违规,还有些明知山有虎偏向虎山行的商家,明明知道违规,非得说自己的行为是富贵险中求,最终导致店铺违规,降权。今天天猫店铺转让平台永淘网分享一下大家最关心的违规降权之后的处理办法。
首先声明教大家处理降权之后的宝贝,不是鼓励大家违规,我们都要认真地维护好淘宝整个大市场环境,形成良性竞争。
导致降权的违规操作:
1、虚假交易
虚假交易,就像下图这种,前段时间有一家大店也是因为虚假交易被查,就直接导致封店了,后果非常严重。
2、软件收藏
现在市面上有很多的软件,声称自己可以提升店铺的人气,也就是可以通过这个技术让我们店铺的收藏数增加,宝贝的人气值增加,还有的是直接人工进行收藏,这些方式都是不正常的违规操作。
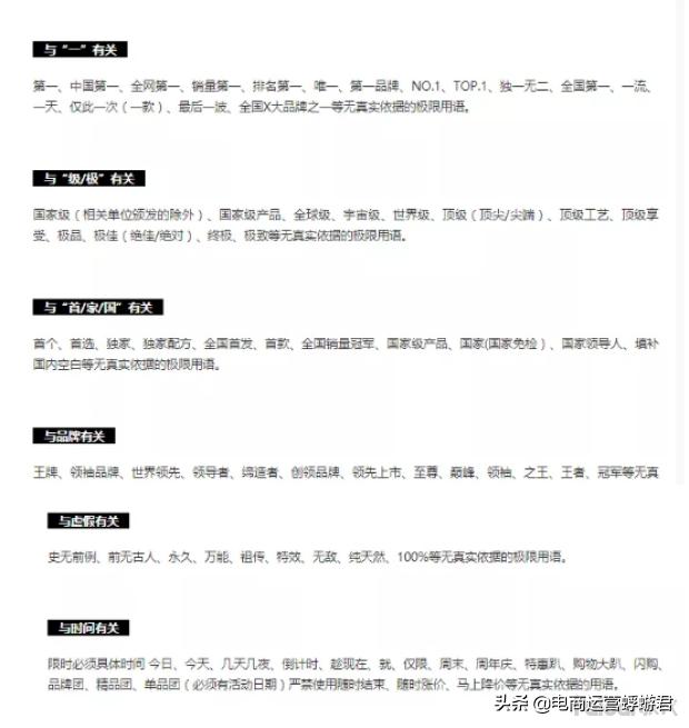
3、标题滥用
很多商家喜欢用些极限词或者是敏感词来证明自己的宝贝独一无二甚至是非常厉害,但是这样的词用上去不仅不能为你来带既定的效果,反而还会让你触碰红线,不管你是无意还是想挑战规则,这样的方式只能让你受到处罚,下面来看下广告法里面哪些词是我们不可以用的:

4、放错类目
这个就可能有很多新手商家不知道怎么放类目,直接用我们的主关键词搜索就可以看到同行放在什么类目,我们就放在什么类目就可以了。
5、价格作弊
比如说我们的价格是100元,但是这个价格好像没有太多的吸引力,然后呢我就增加个SK U,这个SK U设置为1元,这样透出的价格就是1元,按价格排序就是非常有优势的,但是这样的操作方式是不合规的。
6、重复铺货
同一件商品,或者是相似度比较高的产品,我们只能发布一次,这点就体现了我们标题、主图、详情页、价格的独一无二性,其次不要自作主张的换个不同颜色产品的主图进行代替,这个是不可行的。
违规降权之后的处理办法:
操作一:加大直通车投入
前提条件是直通车、淘客等付费方式没有被屏蔽的情况下,开车去拉,因为宝贝降权之后,表现给我们的就是流量大幅度的下滑,那我们要做的事情就是把流量拉回来,你越没有数据那就越不给你流量,这个时候就不要考虑直通车标签、低价引流等问题了,我们先把流量稳住就可以了,如果有成交那就最好了。然后在开车的过程中,记住我们要点击、要展现,没有的话适当加价,匹配方式依然选择广泛匹配,开长尾核心精准词。
操作二:淘客、达人合作
这个大前提也是淘客没有被限制推广,那我们才能采用这样的方式,可以提高我们的佣金,找到肯为你推广的淘客。
达人合作,不管是站内的还是站外的达人,我们都可以进行合作,唯一目的就是要有流量进来,然后有成交。有一种方式,很多微博大V或者是大淘客都会在微博上面发布一些淘客产品的链接,我们跟这样的人合作,可行性也比较高。
操作三:老客营销
如果店铺里面站内付费推广方式被屏蔽,这个方式是最靠谱的,效果也是最好的。店铺里面如果有淘宝群或者是粉丝的微信群,直接在群里面做优惠活动、限时秒杀活动等等。
其次就是客户运营平台,唤醒、激活我们的收藏加购人群,以促销的方式激活,收藏加购肯定是对我们的宝贝感兴趣,为什么还没有下单,可能是在等一个契机,你get到了,说不定你营销了他们就可以成交了。

操作四:关联营销
我们利用店铺里面没有降权,正常有流量进来的款式A,然后搭配店铺里面被处罚的款式,这个方式可以在详情页的搭配套餐购买,或者是详情页单独设置一个搭配产品的链接。大家注意可以使用优惠的方式来进行关联营销,比如第二件半价,三件一起XX折这样的方式,因为如果价格直接给的非常低,那在后面可能会影响我们正常的报活动,其次还有这种主动询单的客户,推荐我们的降权款,告诉他此款目前做促销,然后下面的就可以自由发挥,反正不要浪费任何一个可能成交的机会。
操作五:保证店铺的上新率
知错能改善莫大焉,你有一个良好的积极向上的态度,每天上新,认真做优化,保证有流量进来,淘宝系统会知道你的情况,能给到你流量的。我们保证店铺里面2天上架一款宝贝的速度就可以了。上新的时候可以加大推广,新品的推广会给你到权重和流量,对我们是个加权操作,所以新品的时候可以好好的把握。

操作六:直接下架删除
如果降权的宝贝是我们店铺的非主要款式,数据也不是非常好,直接下架删除,然后重现再起一个链接,如果店铺里面降权的是主要款式,舍不得删掉的,那就按照上面的方式把权重拉回来。
有个注意点,大家店铺里面有降权处罚之后,就不要再去想歪门邪道的野路子了,店铺处罚的过程中如果再有处罚,送你两个字凉凉。
想学习交流的,最后还有《淘宝店铺运营实战》电子书一份可以免费赠送,关注后私信我“学习”获取领取方式,还有免费辅导新手的视频赠送。
