前言
在Z370收割了6个月的信仰之后,超微终于发布了旗下第一款B360系列主板,那就是今天的主角C7B360-CB-M(W)。该主板定位中低端市场,采用intel全新的B360芯片组,提供LGA1151处理器接口,能够完美支持Intel第八代智能酷睿处理器,下面为大家带来评测
官方链接

▲技术规格
开箱

▲包装盒正面

▲包装盒背面,阐述了主板的技术规格

▲打开盒盖可以看到说明书

▲SATA3.0线

▲WiFi天线

▲IO挡板,背面带海绵

▲主板主体
解析

▲主板IO接口部分,从左往右依上而下分别是PS/2插孔,USB2.0接口,DP1.2接口,HDMI1.4接口,intel无线网卡,RJ45千兆网线接口,USB3.1接口,Type-C接口,USB2.0接口,USB3.0接口,音频插孔

▲Intel 9461无线网卡,速率433 Mbps

▲主板背面的ASM1543芯片,给主板IO接口部分中的USB3.1接口提供支持

▲SATA3.0接口

▲主板底部的USB2.0,USB3.0,USB3.1前置面板接口

▲ASM1543 USB 3.1芯片,能提供最大带宽10Gb/s,为它上面的USB3.1前面板接口提供支持

▲LGA1151接口,用于安放第八代酷睿处理器

▲主板NuvoTon NCT6792D 硬件监控芯片

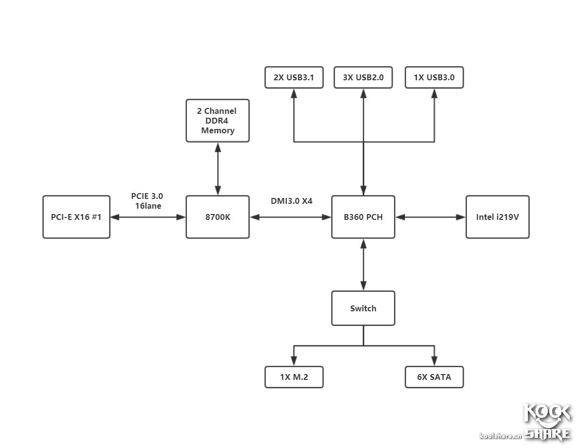
▲PCH芯片

▲可拆卸式BIOS芯片,好处在于刷BIOS过程中出错的话,可以拆下用编程器刷回去

▲Realtek ALC888S声卡芯片

▲Intel i219V千兆网卡芯片,为IO接口中的RJ45网口提供支持

▲ASM1442K,为主板背后的IO接口中的HDMI接口提供支持

▲CPU供电规格,横排为集显2相,竖排从上往下为CPU核心4相+Vccio一相

▲MPS1648/MP2955V CPU电源管理芯片

▲CPU核心供电Mosfet芯片为MPSH18/M86908

▲集显供电Mosfet芯片为MPSH18/M86908

▲Vccio供电Mosfet芯片为MPHC8633

▲总结
固件

▲BIOS EZ模式主界面,在这里可以快速浏览所有硬件信息,简单便捷的设置快速启动选项

▲如果需要更详细的设置,可以切换到Advanced模式。在这里可以对CPU详细设置。不得不说一句,超微的这块B360主板BIOS页面对简体中文支持的不是很好,部分选项少字,繁体中文就没这个问题

▲在CPU配置中可以对CPU进行一些简单设置。由于B360系列不支持超频,所以这里即使使用的是8700K,也无法对CPU的频率进行设置

▲内存选项中可以对内存进行配置,进入该页面后发现没有内存XMP的选项,所以需要超频内存的需要手动设置频率

▲在高级选项中可以对主板的PCH,SATA,USB,显卡这类进行设置

▲热量和风扇选项中可以查看CPU,PCH温度和电压等等。还可以查看所有风扇的运行状态

▲设置好所有参数后可以在这里保存

▲最后是BIOS更新,去官网*载下**好BIOS,放到U盘里,在这个地方更新BIOS
测试
配置
CPU:i7 8700K
主板:超微 C7B360-CB-M(W)
显卡:UHD630
内存:威刚XPG DDR4 3000Mhz内存 8GX4
电源:安钛克550W金牌
散热:猫头鹰U12S

▲威刚XPG 8G内存

▲硬盘方面选择的是威刚 256GB M2 SSD

▲内存默认频率带宽测试

▲XPG单盘AS SSD分数

▲CBR15跑分,CPU分数1386
总结
超微C7B360-CB-M(W)主板属于超微B360商务系列。这是一块MATX主板,传承自服务器主板的设计工艺与严格的测试,能带来无与伦比的可靠度和耐用性。适合追求稳定,简单功能的消费者选择。