我们之前已经听说过肠道细菌与免疫治疗的关系,但你知道吗,人体上的共生菌不仅仅存在于肠道,我们的皮肤也是它们的栖息地之一。表皮葡萄球菌就是我们皮肤上一种常见的共生菌。
在人体的共生菌中,有一些种类可以引发强烈的T细胞反应。比如,肠道中的某些细菌能够诱导产生辅助性T细胞,而我们皮肤上的表皮葡萄球菌则能够诱导产生CD8阳性T细胞。
更为奇妙的是,表皮葡萄球菌诱导CD8阳性T细胞的过程并不需要破坏皮肤的屏障,只需将这些细菌涂抹到皮肤表面,就能激活CD8阳性T细胞。那么,我们能否利用这一特性,将表皮葡萄球菌开发成一种“活的”肿瘤疫苗,用于癌症治疗呢?
来自斯坦福大学的研究团队根据这个思路,发现了一种令人惊叹的新方法——用细菌来对抗癌症。这种方法不需要打针、吃药,只需在皮肤上涂抹一些特殊的细菌,就能激活身体的免疫系统去抗击癌细胞。
研究人员首先使用卵清蛋白作为模型抗原进行了实验。他们将卵清蛋白转移到表皮葡萄球菌中,然后将这些细菌涂抹在小鼠的皮肤上,让它们在皮肤上生长,并诱导产生特异性的T细胞。随后,研究人员向小鼠体内注入表达卵清蛋白的黑色素瘤细胞,以模拟癌症的发展。

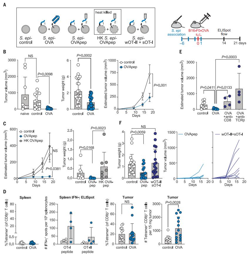
(用表达肿瘤抗原的表皮葡萄球菌工程菌株在小鼠体内诱导了T细胞)
实验结果显示,不论是先接种肿瘤还是先涂抹细菌,无论肿瘤位于皮下还是肺部,表达卵清蛋白的表皮葡萄球菌都能够引发强烈的抗癌免疫反应,并抑制肿瘤的生长。此外, 研究人员还尝试使用表达其它肿瘤特异性抗原的表皮葡萄球菌,同样取得了类似的效果,都明显抑制了肿瘤的生长,并在体内刺激抗原特异性T细胞 。这表明,通过涂抹这种细菌来激活免疫系统对抗癌症的方法是可行的。

(表皮葡萄球菌工程菌株可减缓肿瘤进展并在体内刺激抗原特异性T细胞)
此外,研究人员还发现, 这种细菌能够增强对PD-1免疫治疗的响应 。PD-1是一种抑制性免疫检查点,它在抑制免疫细胞对癌细胞的攻击中发挥作用。然而,某些肿瘤对PD-1免疫治疗具有耐药性,一直是令医生头疼的难题。细菌联合PD-1的治疗方式,使耐药肿瘤重新对PD-1产生了敏感性,增强了治疗效果。

(表皮葡萄球菌工程菌株与PD-1协同作用)
这项研究为我们带来了一个全新的思路,即通过改变身体上的微生物群落,利用共生菌的力量来对抗癌症。在未来, 我们或许能够轻松地涂抹这种“活的”肿瘤疫苗,让自身的免疫系*战统**胜癌症,摆脱药物和手术的痛苦。 相较于传统的治疗方法,这种新型肿瘤疫苗具有许多优势,例如无需注射、口服药物,副作用小,且潜在的应用范围广泛。
当然,这项研究目前仍处于实验室阶段,需要进一步的研究和验证才能应用于临床治疗。但相信随着科学的不断进步,我们很快就能看到这项新技术的应用,为癌症患者带来更多希望和康复的机会。
参考文献:
Chen, Y. Erin, et al. "Engineered skin bacteria induce antitumor T cell responses against melanoma." Science 380.6641 (2023): 203-210.