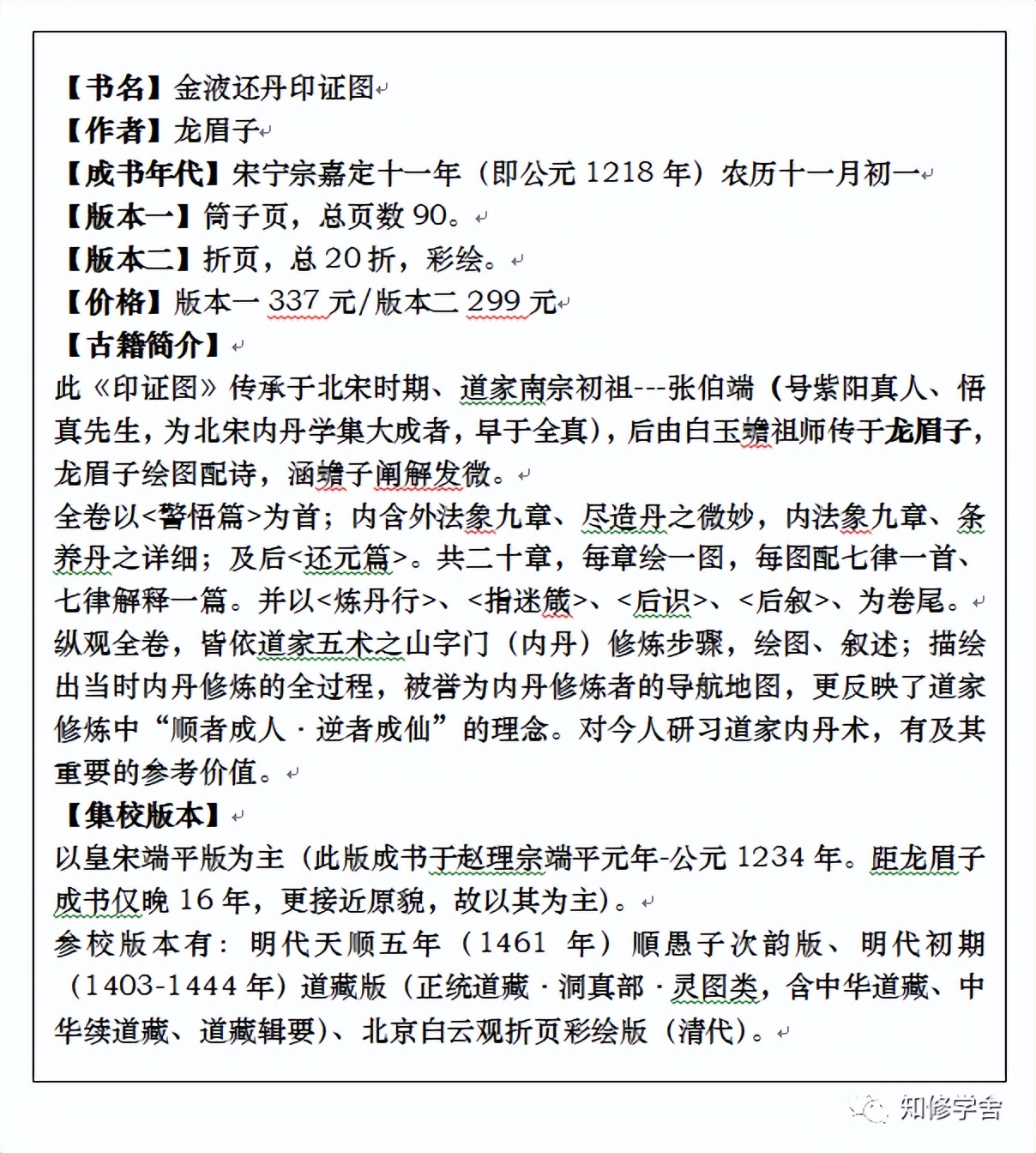
首源·知修学舍
众所周知,学习古籍、最应该避免是:文字缺漏、篡改,缺页,以及文序被“善意”调整的版本。对于喜欢道家修炼学的道友来说,尤其该谨慎的是涉及“内丹修炼、长生久视、道家功法”类的古籍,马虎不得。且不知金庸笔下那个因错练九阴真经的欧阳“疯”,不正是炼错功法才疯的嘛。
不久前、某乎上,一份彩绘版的《金液还丹印证图》颇为引人注目。然而细细研读起来、却发现瑕疵不少。缺百余字且先不论,单是在和合图上就有明显差异(细节如下图)。

对于“初学者”来说,彩绘版的、固然引人注目,然而缺失错漏之如此、实在令人可惜;虽然,曾作为珍宝在国外展览,其类似版本被估价到3.5W---3.8W之间。但对喜好道家修炼学的“道友”们来说,实在有种“食之无味、弃之可惜”的感觉。
于是,基于研学的出发点,很有必要对其原文、原貌,深入探究、复原。为此,不止购买了不少相关资料,也投入了大量精力。以下将以类似笔记的形式,对校对复原过程做记录,以方便道友们参考研究。

1、关于《金液还丹印证图》绘作目标及适应对象
如原序所言“着外法象九章,所以尽造丹之微妙。着内法象九章,所以条养丹之详细···通前警悟,及后还元,共二十章···”其中关键词为“造丹之微妙、养丹之详细”,那什么是“丹”呢?即内丹术(道家五术之一、山字门),也可以说《金液还丹印证图》旨在阐述道家内丹术的修炼步骤及方法,形象的说类似“地图导航”。
内丹术,追求的目标是什么呢?
序中有言“或红尘间散,若李脱之八百,安期之三千。或白日飞腾,若子晋之骖鸾,琴高之控鲤。或厌世而尸解,或住世而留形,或师徒之皆升,或祖孙之咸达。或得之艰而成之易,或得之易而成之难”简单来说、就是八个字:“长生久世、成仙得道”。对当代人而言的意义是:逐步恢复身心健康,摆脱一切亚健康状态。序尾直言“非敢为达者之规模,姑留为后学之印证耳”,由此可知,其旨在帮助修习内丹术后学者参证。
2、关于作者及其师承
- 龙眉子,生卒不详,南宋嘉定年间道士;《金液还丹印证图-后叙》提及“予师若一子,师无名子翁先生,翁之师顺理子刘眞人”,故而其师承脉络如下:

据张兴发道长《道教内丹修炼》第27页,第六章:南派,整理
- 3、校对版本分析表


