
文:牛小欧 朱耘
ID:BMR2004
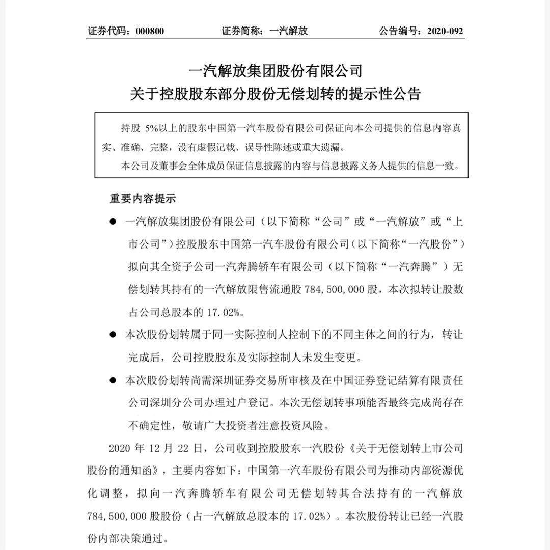
2020年12月22日,一汽解放集团股份有限公司(以下简称一汽解放 000800.SZ )发布公告表示,控股股东中国第一汽车股份有限公司(以下简称一汽股份)拟向其全资子公司一汽奔腾轿车有限公司(以下简称一汽奔腾)无偿划转其持有的上市公司一汽解放的7.845亿股股份(占已发行总股份的 17.02%)。

一汽解放表示,本次划转完成后,一汽股份直接及间接合计持有其股份数量不变。一汽股份直接持有上市公司30.606亿股股份,其余股份通过一汽奔腾间接持股。
《商学院》记者就股份划转一事,向一汽奔腾发去采访函,一汽奔腾方面回应:
最近会议比较多、比较忙,没时间接受采访。
招银国际证券有限公司研究部经理白毅阳向《商学院》记者分析指出:
此举就是内部股权划转交易,主观原因不好说,客观上集团划拨股权后,可以通过一汽解放分红的方式,给一汽奔腾提供一定的资金支持。
2020年是一汽奔腾焕新出发的一年,一汽奔腾也表示要持续发力推动销量向上,甚至跻身中国自主乘用车品牌第一阵营。但就目前奔腾的实际市场表现来看,并不乐观,这背后折射出的是一汽奔腾如今的销量困境和一系列亟待转型突围的实际问题。
难以“解放”,难以“奔腾”
对于一汽集团和一汽奔腾来说,2020年都是特殊且重要的一年。如今中国汽车市场已从增量市场变为存量市场,竞争日趋激烈,马太效应明显,因此改变迫在眉睫。
2020年4月,中国第一汽车集团有限公司(以下简称一汽集团)完成对一汽轿车与一汽解放的资产置换,一汽奔腾脱离一汽轿车成为一汽集团旗下全资子公司,同一汽红旗一样单独运作。随着一汽轿车完成重大资产重组,乘用车业务与上市公司剥离,一汽夏利更名,一汽轿车与一汽夏利存在长达9年的同业竞争问题得到实质性解决。一汽奔腾曾在接受媒体采访时表示,成为一汽股份非上市全资子公司后,奔腾将更有利于获得集团的支持,并且不需要按照上市公司要求履行决策、披露义务,这意味着奔腾的决策效率和灵活性更高。
从一汽集团对于一汽奔腾的重视程度不难看出一汽奔腾品牌对于一汽集团的重要性,可以说,一汽奔腾品牌的未来发展直接关系到一汽集团未来在主流乘用车市场的地位。
因此在2020年年初,一汽集团宣布在品牌建设、研发资源等方面给予奔腾品牌更大支持,同时表示将开展“龙腾三年”行动计划,公布了未来的销量目标,2020年要实现销量超过20万辆,2021年实现销量超过40万辆,2022年实现销量超过60万辆,到2025年实现产销规模突破150万辆,由此跻身中国自主乘用车品牌第一阵营。
但接近年底,一汽奔腾的销量表现却不尽如人意。官方数据显示,今年11月一汽奔腾销量6138辆,1—11月累计销量为7.32万辆。截至11月底,一汽奔腾尚未实现累计销量突破10万辆,这显然与2020年完成超过20万辆的销量目标距离尚远。值得注意的是,在一汽奔腾还未完成目标销量一半之时,一汽红旗官方则宣布,截止到12月20日上午8时,一汽红旗2020年累计产量已超20万辆,提前11天完成年产能目标。
两两对比,差异立现。因此有业内舆论指出,一汽红旗与一汽奔腾内耗明显,在一汽红旗将各种资源蚕食干净之后,一汽奔腾几近沦为可有可无的一个自主品牌。
《商学院》记者就该观点采访了汽车行业知名评论员任万付,任万付表示:
自2017年徐留平执掌一汽集团后,对一汽集团的架构和人事进行了大幅调整。但从声量也不难看出,振兴红旗的声音比较高,但是奔腾声音越来越小。
另一方面,在完成重组后,一汽轿车的主营业务将由乘用车转变为商用车(一汽解放),而一汽奔腾这个乘用车品牌则归到一汽股份中的一汽奔腾轿车有限公司内。此举一出,一汽集团的自主板块业务得到了有序梳理,困扰一汽集团多年的一汽轿车和一汽夏利同业竞争问题得到了解决,同时集团也在加重了资金、资源方面的投入,但为何成效仍然甚微?
任万付指出:
一汽集团近两年动作频频,资产置换、出售夏利、马自达独立、奔腾独立等等。但这些动作无法帮助奔腾品牌实现销量的快速提升,最主要的是时间尚短,新规划落地需要时间,新产品研发需要时间,而企业要转型所需要的时间则更长。
而日前一汽股份拟将一汽解放17.02%股权无偿划转给一汽奔腾一事,在业内人士看来,尽管可以给予一汽奔腾一定的资金支持,但也有可能导致股权结构不够清晰、同业竞争更加激烈的隐忧。
白毅阳向《商学院》记者表示:
一汽集团想要整体上市的话必须要解决同业竞争问题,同时股权架构要清晰。这个股权划转完后,奔腾作为乘用车板块又持有了重卡的股权,导致股权关系更加复杂,后面去解决同业竞争也就更加困难了。
白毅阳进一步指出:
可以交叉持股,但是一般来说解决同业竞争,需要一个相对清晰的股权架构,这样好去装入或者剥离资产。解决同业竞争,一般有两种方法,要么把相同业务的放到同一个公司下面,要不然就卖给第三方。如果涉及复杂股权,有可能在划拨资产的时候由于交叉持股,造成其他公司(比如子公司持有的其他公司股权)嵌套了竞争业务。这样就没有完全解决同业竞争问题。
质量问题造成口碑坍塌单靠全新B70难以救市
除了之前的同业竞争,造成一汽奔腾销量不佳的另一原因是产品力匮乏、质量问题造成口碑坍塌。
公开数据显示,一汽奔腾2018年全年销量仅为8.86万辆,在主流乘用车企业里,这个销量实在不甚理想。但到了2019年,一汽奔腾全年销量达到12.05万辆,同比增长33%。值得一提的是,虽然销量同比增长可观,但一汽奔腾2019年的销量目标为15万辆,最终也未能达成。
一汽奔腾在2019年做到销量逆势上涨,很大程度得益于当年加速产品线布局,先后推出了T77、T99两款车型。新车的投放给一汽奔腾注入了新的活力。但是销量的攀升也将产品力羸弱的缺点暴露。奔腾T77,仅用不到20个月便推向市场的产品,而过快的“进度条”也导致该款车型问题层出不穷。
《商学院》记者登录车质网发现,关于奔腾T77的投诉超过380个(2020款加2019款),其中投诉最多的是关于车身附件和发动机的相关质量问题,涉及到重大质量问题包括刹车失灵、制动和转向失灵、变速箱无法加速等问题。


而对于一汽奔腾来说,其口碑之所以坍塌,是因为在2019年的C-IASI 中国保险汽车安全指数(中保研)的安全碰撞试验中,奔腾T77 (2019款 230 TID 自动豪华型 ) 碰撞测试成绩并不理想。具体来看,64km/h的正面25%偏置碰撞评级为P(较差);侧面碰撞成绩为M(一般);车内乘员安全方面,总体评级为M(一般);耐撞性与维修经济性方面,总体评价为P(差)。

作为C-IASI看齐全球最严苛碰撞测试机构美国公路安全保险协会(IIHS)、区别于中国新车评价规程(C-NCAP)碰撞测试的核心项目,正面25%碰撞测试相较其他碰撞测试更具代表性,也是业界对C-IASI关注度最高的一项测试。从C-IASI随测试结果一并发布的奔腾T77碰撞测试实况中可以看到,该车在正面25%碰撞测试中损坏严重,驾驶室侧门框结构变形、发动机盖脱落。

这件事也凸显了奔腾较为严重的质量问题。
任万付告诉《商学院》记者:
较差的产品质量问题频现,直接导致产品投放市场仅1年便失去了市场竞争力。
另一方面,研究一下奔腾现在的产品体系就能发现,造成其销量惨淡的另一个原因,也与奔腾旗下过于单一的产品线有着很大的关系。奔腾旗下产品仅有奔腾T33、奔腾T77、奔腾T99、奔腾X40和奔腾E01五款SUV,轿车阵营仅有奔腾B30新能源和奔腾B70。产品线相对单一,同时也没有能撑住销量后劲尚足的爆款车型。
对一汽奔腾来说,轿车板块孱弱,仅靠SUV“一条腿走路”,也并未使其获得如长城哈弗品牌一样的效果。
任万付指出,缺少了轿车品类,就会导致其在发展上存在着难以逾越的鸿沟。
因此轿车板块成为一汽奔腾亟待补齐的短板。
在2020年11月底,“新国民家轿”全新第三代奔腾B70正式上市。全新第三代B70作为一汽奔腾独立后的首款产品,肩负着一汽奔腾市场"复苏"的重任。
虽然奔腾B70作为奔腾的第一款车型,凭借当时较为出色的产品性能,也曾一举成为中级车市场上的现象级产品,但令人惋惜的是,在“高开”之后的数年时间里,奔腾的发展进入了“低走”期。公开数据显示,第二代奔腾B70曾在很长的时间内月销量为零,这就意味着这款产品已停产多时。因此对于第三代B70来说,第一代产品和第二代产品的品牌力优势早已消失不见。
且对于一款家用轿车来说,本应该主打性价比,而全新第三代奔腾B70虽然在预售价的基础上进行了下调,但这款车的售价瞄准的仍是10万元至15万元价格区间,这个售价区间被业界认为是中国汽车市场竞争最激烈的细分市场之一。多次获得轿车销量冠军的轩逸、朗逸都来自这一售价区间,且单月销量均超过4万辆。在这个售价区间,不管是合资品牌还是自主品牌都有着大把的产品,这意味着全新第三代奔腾B70的竞争对手层出不穷,因此也要面临更加激烈的竞争。
任万付告诉《商学院》记者:
换代后的奔腾B70虽然在颜值和动力系统上有了很大的提升,但受制于老款的口碑问题,以及所在的细分市场仍旧被合资品牌牢牢把持,想要取得突破难度比较大。
在此背景下,入局较晚的全新第三代奔腾B70如果没有绝对的品牌标签和亮点就更难以完成突围。
如今,一汽奔腾也在补齐短板积极转型,特别是完成了资产置换后,困扰了集团和品牌长达九年的同业竞争难题已解。一汽集团也明确表态未来将会在品牌建设、研发资源等方面给予一汽奔腾更大支持。
任万付坦言:
一汽奔腾想要跻身自主乘用车品牌第一阵营难度非常大,想要短时间内翻身的可能性非常小。奔腾的销量目标制定有些激进,拍脑袋定目标的习惯需要改一改。