翻译:李乐谦1 余欣玥1 梁晶晶2 黄启涛3
(1. 南方医科大学第一临床医学院;2. 南方医科大学第二临床医学院;3. 南方医科大学南方医院妇产科)
审核:陈继明
(南京医科大学附属常州第二人民医院妇产科;南京医科大学常州临床医学院妇产科学教研室)
接上文:
ERS/TSANZ工作组声明:患有呼吸道疾病女性生殖和妊娠管理(上)
背景
该声明概述了有关治疗呼吸道疾病妇女生殖和妊娠的文献和专家意见。该声明是欧洲呼吸学会(ERS)和澳大利亚和新西兰胸科学会(TSANZ)为制定此类文件而开展的第一次合作。
该声明涵盖呼吸道疾病,即哮喘,囊性纤维化(CF)和非CF支气管扩张。现在,患有这些疾病的许多妇女正处于生育年龄,其中一些在成年早期发展为中度至严重的肺功能损害。该声明涵盖了生育,怀孕期间的管理,药物作用和分娩期间的问题。
该声明总结了当前的知识,但未提出推荐。该声明将不讨论怀孕期间发生的生理变化,例如气道生理,休息通气和睡眠的变化,这些变化已在其他地方进行了总结[1]。该声明将不涵盖其他形式的肺部疾病,例如肺纤维化,肺动脉高压,与胃食管反流相关的肺部疾病或尼古丁消耗问题。
工作组的考虑
请注意,摘要并非基于随机对照试验。
相容(可以使用):一般而言,此选项被视为首选药物,在怀孕和/或母乳喂养期间应耐受,因为在人类怀孕期间使用已有足够的轶事证据,表明胚胎胎儿的风险非常低或没有。
很可能安全:通常,在人类妊娠(或母乳喂养)期间的试验经验有限,但该药物的特性和/或同类药物表明其风险较低。
有可能安全:如果经过更好测试的治疗方法失败,则考虑将该药物用于二线治疗。尽管确切的风险尚不清楚,但直接的孕产妇收益被认为可能超过怀孕和/或母乳喂养期间的潜在风险。
母乳喂养:请注意,所有列出的内容均指按照标准推荐剂量和持续时间服用列出药物的母亲的足月,健康,完全由母乳喂养的婴儿。
在所有情况下,临床医生都应比较每种药物的益处和风险。
对于所有药物表,Pre =先孕;T1,T2和T3指的是前期、中期和晚期妊娠。
药物名称由通用化合物名称以及(TGA)[FDA]分类组成


























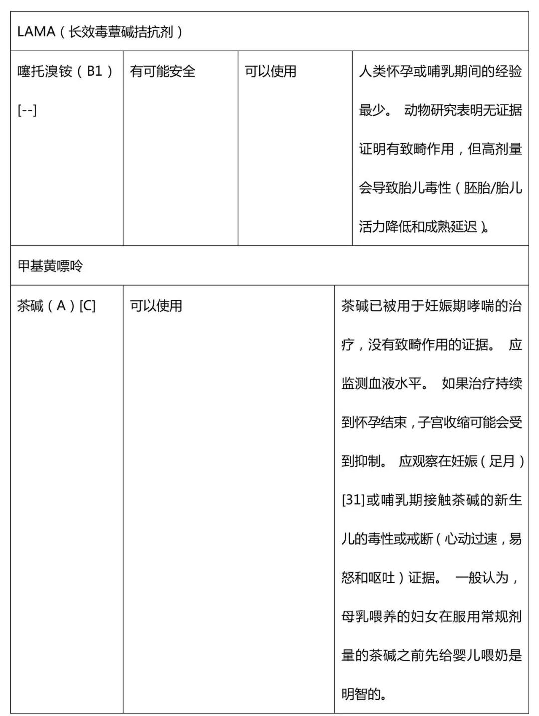
总之,在孕期和哺乳期使用任何药物都需要平衡母亲接受治疗与不接受治疗的风险、母亲疾病失控时胎儿的风险和新生儿接受治疗的风险。在患有哮喘的妇女中,吸入药物已使用多年而无任何有关胎儿不良反应的记录。相反,对哮喘的治疗不足导致母体缺氧严重恶化,对胎儿产生不良影响。
单克隆抗体不太可能大量穿过胎盘而对胎儿造成伤害,如果需要控制母亲的哮喘,则应在怀孕期间继续使用单克隆抗体。
对患有支气管扩张和囊性纤维化的妇女,在整个妊娠期间,应用吸入性支气管扩张剂、皮质类固醇抗生素和黏液溶解剂进行常规治疗,以继续保持母体的稳定性。与全身性抗生素相关的任何风险因药物而异,选择时应基于母亲的临床基础,同时兼顾对胎儿的风险。
审校简介

陈继明
陈继明,男,副主任医师,医学博士(在站博士后),硕士研究生导师。现任南京医科大学常州临床医学院妇产科学教研室主任,南京医科大学附属常州第二人民医院大妇科副主任兼妇科病区主任,南京医科大学附属常州第二人民医院阳湖院区临床*三党第**支部书记。主要专业特长为妇科内分泌疾病及妇科良恶性肿瘤的微创治疗,擅长经脐单孔腹腔镜手术(TU-LESS)及经阴道自然通道单孔腹腔镜手术(V-NOTES)。熟练掌握单孔腹腔镜下妇科良恶性肿瘤手术及单孔腹腔镜下深部子宫内膜异位症手术,并将5mm mini切口单孔腹腔镜手术广泛应用于妇科疾病的诊治。单孔腹腔镜技术曾获市医学新技术引进奖一等奖(2017),江苏省医学新技术引进奖二等奖(2019),院医学新技术引进奖二等奖(2019),第六届/第七届中国妇产科网手术视频大赛三等奖,第六届/第七届SESGE优秀手术视频奖,第六届妇科肿瘤长江论坛青年医师优秀视频二等奖,2018江苏抗癌协会妇科肿瘤年会视频比赛二等奖,第六届珠江论坛手术视频决赛优秀奖,第11届子宫内膜异位手术大赛——江苏区域赛冠军,全国总决赛季军等。
现任“中华预防医学会生育力保存分会生殖内分泌生育保护学组委员”、“中国医师协会妇产科分会妇科单孔腹腔镜技术全国科研协作组成员”、“中国成人教育协会继续医学教育委员会腔镜国际培训中心常务委员”、 “中国性科学理事会专家委员会委员” 、“中国中药协会女性生殖健康药物研究专业委员会委员”、 “中国中药协会真实世界研究专业委员会委员”、 “中国中医药研究促进会中西医结合妇产与妇幼保健分会委员”、 “中国医药教育协会毕业后与继续医学教育指导委员会委员”、“中国研究型医院学会妇科肿瘤专业委员会青年委员”、 “中国妇幼保健协会妇幼微创分会青年委员会全国青年委员”、 “中国老年医学学会妇科分会青年委员会委员”、“中国妇幼保健协会妇幼微创分会腹腔镜学组委员”、“中国妇幼保健协会妇科内分泌专业委员会青年科研学组秘书”、“中国妇幼保健协会妇科内分泌专业委员会妇科内分泌与肿瘤青年学组委员”、“中国妇幼保健协会妇科内分泌专业委员会健康扶贫工作学组委员”、 “中国医疗保健国际交流促进会妇产科分会妇产科创新技术与临床转化学组委员”、“中国整形美容协会女性生殖整复分会生殖物理整复专业学组成员”、“江苏省医学会妇科肿瘤学分会委员”、“江苏省医师协会妇产科医师分会委员”、“江苏省老年医学学会妇科分会常务委员”、“江苏省医师协会微无创医学专业委员会妇科学组委员”、“江苏省预防医学会妇女保健专业委员会女性盆底学组成员”、“江苏省预防医学会妇女保健专业委员会妇科内分泌学组成员”、“常州市医学会妇产科分会第五届委员会委员兼秘书”、“常州市医师协会妇产科医师分会第二届委员会委员兼秘书”、“同心.共铸中国心”妇产科专家委员会常州分会副主任委员、“美国妇科腹腔镜医师协会(AAGL)会员”。
获评"江苏省333人才工程第三层次培养对象"、“江苏省卫生拔尖人才”、“常州青年医学创新人才工程培养对象”、“2018常州市引进优秀医学博士”、“2019《健康报》社首批青年医生全明星成长计划”、“院十佳青年医务工作者”、“院十佳*党**员创新人才”、“院十佳患者信赖的医务工作者”、“常州市医学会先进个人”、“杏霖妇科内分泌研究院优秀科普讲者”等。
现为《中国计划生育与妇产科》、《国际妇产科前沿》、《现代药物与临床》等杂志编委;《药物评价研究》、《实用妇科内分泌》等杂志中青年编委、《Life Research》editor;《World Journal of Gynecology & Women’s Health》editor;《中国肿瘤外科》、《中国性科学》、《石河子大学学报(自然科学版)》、《重庆医学》、《安徽医药》等杂志特邀审稿专家。目前发表各类论文120余篇,其中SCI论文10余篇,教学论文10余篇。参译妇科专业书籍1部,副主编书籍1部,参编书籍2部。主持各类科研项目8项,曾获市医学新技术引进奖一等奖1项,江苏省医学新技术引进奖二等奖1项,院医学新技术二等奖1项,在全国各类病例演讲/科普演讲/论文演讲/手术视频演讲等比赛中荣获冠军/亚军/季军及优秀奖等共计30余项/次。
参考文献
1. Edwards N, Middleton PG, Blyton DM, et al. Sleep disordered breathing and pregnancy. Thorax 2002: 57: 555-558.
2. NICE guideline. Intrapartum care for women with existing medical conditions or obstetric complications and their babies. 2019.
3. Gade EJ, Thomsen SF, Lindenberg S, et al. Asthma affects time to pregnancy and fertility: a register-based twin study. Eur Respir J 2014: 43: 1077-1085.
4. Burgel PR, Bellis G, Olesen HV, et al. Future trends in cystic fibrosis demography in 34 European countries. Eur Respir J 2015: 46: 133-141.
5. Tata LJ, Hubbard RB, McKeever TM, et al. Fertility rates in women with asthma, eczema, and hay fever: a general population-based cohort study. Am J Epidemiol 2007: 165: 1023-1030.
6. Grzeskowiak LE, Smithers LG, Grieger JA, et al. Asthma treatment impacts time to pregnancy: evidence from the international SCOPE study. Eur Respir J 2018: 51: 1702035.
7. Gade EJ, Thomsen SF, Lindenberg S, et al. Fertility outcomes in asthma: a clinical study of 245 women with unexplained infertility. Eur Respir J 2016: 47: 1144-1151.
8. Vejen Hansen A, Ali Z, Malchau SS, et al. Fertility treatment among women with asthma: a case-control study of 3689 women with live births. Eur Respir J 2019: 53: 1800597.
9. MacKenzie T, Gifford AH, Sabadosa KA, et al. Longevity of patients with cystic fibrosis in 2000 to 2010 and beyond: survival analysis of the Cystic Fibrosis Foundation patient registry. Ann Intern Med 2014: 161: 233-241.
10. de Souza DAS, Faucz FR, Pereira-Ferrari L, et al. Congenital bilateral absence of the vas deferens as an atypical form of Cystic Fibrosis: reproductive implications and genetic counseling.Andrology 2018: 6: 127-135.
11. Aittomaki K, Wennerholm UB, Bergh C, et al. Safety issues in assisted reproduction technology: should ICSI patients have genetic testing before treatment? A practical proposition to help patient information. Human Reprod 2004:19: 472-476.
12. Tizzano EF, Buchwald M. CFTR expression and organ damage in cystic fibrosis. Ann Intern Med 1995: 123:305-308.
13. Edenborough FP. Women with Cystic Fibrosis and their potential for reproduction. Thorax 2001: 56: 649-655.
14. Shteinberg M, Lulu AB, Downey DG, et al. Failure to conceive in women with CF is associated with pancreatic insufficiency and advancing age. J Cyst Fibros 2019: 18: 525-529.
15. Reynaud Q, Poupon-Bourdy S, Rabilloud M, et al. Pregnancy outcome in women with cystic fibrosis-related diabetes. Acta Obstet Gynecol Scand 2017: 96: 1223-1227.
16. Kitzmiller JL, Gavin LA, Gin GD, et al. Preconception care of diabetes. Glycemic control prevents congenital anomalies. JAMA 1991: 265: 731-736.
17. Edenborough FP, Borgo G, Knoop C, et al. Guidelines for the management of pregnancy in women with cystic fibrosis. J Cyst Fibros 2008: 7 Suppl 1: S2-32.
18. Moran A, Brunzell C, Cohen RC, et al. Clinical care guidelines for Cystic Fibrosis-related diabetes: a position statement of the American Diabetes Association and a clinical practice guideline of the Cystic Fibrosis Foundation, endorsed by the Pediatric Endocrine Society. Diabetes care 2010: 33: 2697-2708.
19. Middleton PG, Wagenaar M, Matson AG, et al. Australian standards of care for cystic fibrosis-related diabetes.Respirol 2014: 19: 185-192.
20. Therapeutic Goods Administration. Australian Register of Therapeutic Goods. [cited 01/03/19]; Available from:https://www.tga.gov.au/artg
21. European Medicines Agency. Medicines. [cited; Available from:https://www.ema.europa.eu/en
22. National Library of Medicine. Drug Labels. [cited 01/03/19]; Available from:https://dailymed.nlm.nih.gov/dailymed/
23. National Library of Medicine. Drugs and Lactation Database (LactMed). [cited 01/03/19]; Available from: https://www.ncbi.nlm.nih.gov/books/NBK501200/
24. Briggs GG, Freeman RK, Yaffe SL. Drugs in Pregnancy and Lactation: A Reference Guide to Fetal and Neonatal Risk. Tenth Edition ed. Wolters Kluwer Health, 2015.
25. Schaefer C, Peters PWJ, Miller RK. Drugs During Pregnancy and Lactation: Treatment Options and Risk Assessment. Third Edition ed. Elsevier Science, 2015.
26. Eltonsy S, Forget A, Blais L. Beta2-agonists use during pregnancy and the risk of congenital malformations. Birth Defects Res A Clin Mol Teratol 2011: 91: 937-947.
27. Murphy VE, Wang G, Namazy JA, et al. The risk of congenital malformations, perinatal mortality and neonatal hospitalisation among pregnant women with asthma: a systematic review and meta-analysis. Br J Obstet Gynaecol 2013:120: 812-822.
28. Van Zutphen AR, Bell EM, Browne ML, et al. Maternal asthma medication use during pregnancy and risk of congenital heart defects. Birth Defects Res A Clin Mol Teratol 2015: 103: 951-961.
29. Garne E, Vinkel Hansen A, Morris J, et al. Risk of congenital anomalies after exposure to asthma medication in the first trimester of pregnancy - a cohort linkage study. Br J Obstet Gynaecol 2016: 123: 1609-1618.
30. Gilchrist DM, Friedman JM, Werker D. Life-Threatening Status Asthmaticus at 12.5 Weeks Gestation: Report of a Normal Pregnancy Outcome. Chest 1991: 100: 285-286.
31. Yeh TF, Pildes RS. Transplacental aminophylline toxicity in a neonate. Lancet 1977: 309: 910.
32. Norjavaara E, de Verdier MG. Normal pregnancy outcomes in a population-based study including 2,968 pregnant women exposed to budesonide. J Allergy Clin Immunol 2003: 111: 736-742.
33. Rahimi R, Nikfar S, Abdollahi M. Meta-analysis finds use of inhaled corticosteroids during pregnancy safe: a systematic meta-analysis review. Hum Exp Toxicol 2006: 25: 447-452.
34. Blais L, Beauchesne MF, Lemiere C, et al. High doses of inhaled corticosteroids during the first trimester of pregnancy and congenital malformations. J Allergy Clin Immunol 2009: 124: 1229-1234.e1224.
35. Katz VL, Thorp JM, Jr., Bowes WA, Jr. Severe symmetric intrauterine growth retardation associated with the topical use of triamcinolone. Am J Obstet Gynecol 1990: 162: 396-397.
36. Chi CC, Mayon-White RT, Wojnarowska FT. Safety of topical corticosteroids in pregnancy: a population-based cohort study. J Invest Dermatol 2011: 131: 884-891.
37. Czeizel AE, Rockenbauer M. Population-based case-control study of teratogenic potential of corticosteroids.Teratology 1997: 56: 335-340.
38. Park-Wyllie L, Mazzotta P, Pastuszak A, et al. Birth defects after maternal exposure to corticosteroids:prospective cohort study and meta-analysis of epidemiological studies. Teratology 2000: 62: 385-392.
39. Schatz M, Zeiger RS, Harden K, et al. The safety of asthma and allergy medications during pregnancy. J Allergy Clin Immunol 1997: 100: 301-306.
40. Bakhireva LN, Jones KL, Schatz M, et al. Asthma medication use in pregnancy and fetal growth. J Allergy Clin Immunol 2005: 116: 503-509.
41. Sarkar M, Koren G, Kalra S, et al. Montelukast use during pregnancy: a multicentre, prospective, comparative study of infant outcomes. Eur J Clin Pharmacol 2009: 65: 1259-1264.
42. Cavero-Carbonell C, Vinkel-Hansen A, Rabanque-Hernandez MJ, et al. Fetal Exposure to Montelukast and Congenital Anomalies: A Population Based Study in Denmark. Birth Defects Res 2017: 109: 452-459.
43. Datta P, Rewers-Felkins K, Baker T, et al. Transfer of Montelukast into Human Milk During Lactation.Breastfeed Med 2017: 12: 54-57.
44. Heinonen OP, Slone D, Shapiro S. Birth defects and drugs in pregnancy. Publishing Sciences Group Inc.,Littleton, Massachusetts, U.S.A., 1977.
45. Diav-Citrin O, Shechtman S, Aharonovich A, et al. Pregnancy outcome after gestational exposure to loratadine or antihistamines: a prospective controlled cohort study. J Allergy Clin Immunol 2003: 111: 1239-1243.
46. Weber-Schoendorfer C, Schaefer C. The safety of cetirizine during pregnancy. A prospective observational cohort study. Reprod Toxicol 2008: 26: 19-23.
47. Schwarz EB, Moretti ME, Nayak S, et al. Risk of hypospadias in offspring of women using loratadine during pregnancy: a systematic review and meta-analysis. Drug Saf 2008: 31: 775-788.
48. Gilboa SM, Strickland MJ, Olshan AF, et al. Use of antihistamine medications during early pregnancy and isolated major malformations. Birth Defects Res A Clin Mol Teratol 2009: 85: 137-150.
49. Lind JN, Tinker SC, Broussard CS, et al. Maternal medication and herbal use and risk for hypospadias: data from the National Birth Defects Prevention Study, 1997-2007. Pharmacoepidemiol Drug Saf 2013: 22: 783-793.
50. Li Q, Mitchell AA, Werler MM, et al. Assessment of antihistamine use in early pregnancy and birth defects. J Allergy Clin Immunol Pract 2013: 1: 666-674.e661.
51. Golembesky A, Cooney M, Boev R, et al. Safety of cetirizine in pregnancy. J Obstet Gynaecol 2018: 38: 940-945.
52. Zierler S, Purohit D. Prenatal antihistamine exposure and retrolental fibroplasia. Am J Epidemiol 1986: 123:192-196.
53. Hirashima J, Hojo M, Iikura M, et al. [A case of an asthma patient receiving omalizumab during pregnancy].Arerugi = [Allergy] 2012: 61: 1683-1687.
54. Kupryś-Lipińska I, Tworek D, Kuna P. Omalizumab in pregnant women treated due to severe asthma: two case reports of good outcomes of pregnancies. Postepy dermatologii i alergologii 2014: 31: 104-107.
55. Namazy J, Cabana MD, Scheuerle AE, et al. The Xolair Pregnancy Registry (EXPECT): the safety of omalizumab use during pregnancy. J Allergy Clin Immunol 2015: 135: 407-412.
56. Kaminski R, Nazareth D. A successful uncomplicated CF pregnancy while remaining on Ivacaftor. J Cyst Fibros 2016: 15: 133-134.
57. Ladores S, Kazmerski TM, Rowe SM. A case report of pregnancy during use of targeted therapeutics for Cystic Fibrosis. J Obstet Gynecol Neonatal Nurs 2017: 46: 72-77.
58. Trimble A, McKinzie C, Terrell M, et al. Measured fetal and neonatal exposure to Lumacaftor and Ivacaftor during pregnancy and while breastfeeding. J Cyst Fibros 2018: 17: 779-782.
59. Lin KJ, Mitchell AA, Yau WP, et al. Maternal exposure to amoxicillin and the risk of oral clefts. Epidemiol 2012:23: 699-705.
60. Kenyon S, Taylor DJ, Tarnow-Mordi WO, et al. ORACLE--antibiotics for preterm prelabour rupture of the membranes: short-term and long-term outcomes. Acta Paediatr Suppl 2002: 91: 12-15.
61. Lund M, Pasternak B, Davidsen RB, et al. Use of macrolides in mother and child and risk of infantile hypertrophic pyloric stenosis: nationwide cohort study. Brit Med J 2014: 348: g1908.
62. Loebstein R, Addis A, Ho E, et al. Pregnancy outcome following gestational exposure to fluoroquinolones: a multicenter prospective controlled study. Antimicrob Agents Chemother 1998: 42: 1336-1339.
63. Hernandez-Diaz S, Werler MM, Walker AM, et al. Folic acid antagonists during pregnancy and the risk of birth defects. N Engl J Med 2000: 343: 1608-1614.
64. Ford N, Shubber Z, Jao J, et al. Safety of cotrimoxazole in pregnancy: a systematic review and meta-analysis. J Acquir Immune Defic Syndr 2014: 66: 512-521.
65. Hansen C, Andrade SE, Freiman H, et al. Trimethoprim-sulfonamide use during the first trimester of pregnancy and the risk of congenital anomalies. Pharmacoepidemiol Drug Saf 2016: 25: 170-178.
66. Kallen BA, Otterblad Olausson P, Danielsson BR. Is erythromycin therapy teratogenic in humans? Reprod Toxicol 2005: 20: 209-214.
67. Steen JS, Stainton-Ellis DM. Rifampicin in pregnancy. Lancet 1977: 2: 604-605.
68. Czeizel AE, Rockenbauer M, Olsen J, et al. A population-based case-control study of the safety of oral antituberculosis drug treatment during pregnancy. Int J Tuberc Lung Dis 2001: 5: 564-568.
69. Jones HC. Intrauterine ototoxicity. A case report and review of literature. J Natl Med Assoc 1973: 65: 201-203,215.
70. Reyes MP, Ostrea EM, Jr., Cabinian AE, et al. Vancomycin during pregnancy: does it cause hearing loss or nephrotoxicity in the infant? Am J Obstet Gynecol 1989: 161: 977-981.
71. Mueller M, Balasegaram M, Koummuki Y, et al. A comparison of liposomal amphotericin B with sodium stibogluconate for the treatment of visceral leishmaniasis in pregnancy in Sudan. J Antimicrob Chemother 2006: 58: 811-815.
72. Lopez-Rangel E, Van Allen MI. Prenatal exposure to fluconazole: an identifiable dysmorphic phenotype. Birth Defects Res A Clin Mol Teratol 2005: 73: 919-923.
73. Aschenbrenner DS. The FDA Reevaluates Oral Fluconazole Use in Pregnancy. Am J Nurs 2016: 116: 22.
74. Pilmis B, Jullien V, Sobel J, et al. Antifungal drugs during pregnancy: an updated review. J Antimicrob Chemother 2015: 70: 14-22.
75. Shoai Tehrani M, Sicre de Fontbrune F, Roth P, et al. Case report of exposure to voriconazole in the second and third trimesters of pregnancy. Antimicrob Agents Chemother 2013: 57: 1094-1095.
76. National Academy of Sciences IoM. Dietary Reference Intakes for Vitamin A, Vitamin K, Arsenic, Boron,Chromium, Copper, Iodine, Iron, Manganese, Molybdenum, Nickel, Silicon, Vanadium, and Zinc. 2001.
77. Garbis H, Elefant E, Diav-Citrin O, et al. Pregnancy outcome after exposure to ranitidine and other H2-blockers.A collaborative study of the European Network of Teratology Information Services. Reprod Toxicol 2005: 19: 453-458.
78. Matok I, Gorodischer R, Koren G, et al. The safety of H(2)-blockers use during pregnancy. J Clin Pharmacol 2010: 50: 81-87.
79. Gill SK, O'Brien L, Einarson TR, et al. The safety of proton pump inhibitors (PPIs) in pregnancy: a metaanalysis. Am J Gastroenterol 2009: 104: 1541-1545.
80. Kallen B. Delivery outcome after the use of acid-suppressing drugs in early pregnancy with special reference to omeprazole. Br J Obstet Gynaecol 1998: 105: 877-881.
81. Anderka M, Mitchell AA, Louik C, et al. Medications used to treat nausea and vomiting of pregnancy and the risk of selected birth defects. Birth Defects Res A Clin Mol Teratol 2012: 94: 22-30.
82. Vargas FR, Schuler-Faccini L, Brunoni D, et al. Prenatal exposure to misoprostol and vascular disruption defects: a case-control study. Am J Med Genet 2000: 95: 302-306.