
法有趣君最近应邀去到知名地产企业为员工分享《企业合规、流程化管理》,在企业合规法有趣君还是可以和企业朋友分享一些个人的执业经历,毕竟法有趣君在专职执业律师之前是有在公司做法律顾问,所以法有趣君非常了解企业的合规管理。


(法有趣君为企业进行合规培训)
现在我们“法有趣”也致力于为企业完善企业合规管理和相关流程,可以为企业提供符合企业发展的《企业合规管理制度》,制定《企业合规管理流程》、《规章制度》,定期上门为企业员工培训等;还可以为企业解决争议、应对诉讼,为企业的发展保驾护航。
企业合规经营关系到企业的生死存亡,稍有不慎可能直接将企业带过法律的红线,最后的结果当然是不言而明,企业需要为此付出惨重的代价,轻则支付巨额赔偿,重则直接被吊销营业执照。
所以今天法有趣君结合自己的工作经验给企业朋友分享一些企业合规的建议,现在不仅是中央企业要严格进行合规管理,中小企业同样要重视企业内部的合规化经营。

(央企合规指引)
企业合规,是指企业及其员工的经营管理行为应该符合法律法规、监管规定、行业准则和企业章程、规章制度以及国际条约、规则等要求。对于我们绝大多数企业的合规,我们只需要做到:企业经营和管理行为符合法律规定。
要做到企业经营和管理行为符合法律规定,并不那么简单的事情,我们需要做到以下方面:
- 公司合规经营
- 公司合规用工
- 公司合规管理
- 公司财务合规
- 公司税务合规
- 公司业务合规
企业一旦突破企业合规界限就会产生合规风险。如果企业没有完善的合规体系,企业及其员工很容易做出不合规行为,引发法律责任,导致企业受到相关处罚、造成企业经济或声誉损失以及其他负面影响的可能性。
法有趣君给企业合规方面的建议
- 由领导层作表率,建设合规文化所以企业的老板或实际负责人要有企业合规的意识,现在的企业合规发展趋势已经是:a范围越来越广b内容越来越难c业务越来越新企业必须要依托律师建设合规文化。
- 保持合规部门的独立性企业合规建设不仅需要依托律师,同时企业内部应该要有独立的合规部门配合外部的律师进行企业合规工作。
- 建设切实有效的合规管理制度首先,合规管理制度需将内控、法律、财税、信息管理等各方面的风险考虑在内,由高层统筹规划,将合规要求纳入各项具体的业务流程之中;其次,应针对企业自身的风险高发区,尤其对于反垄断、反不正当竞争、出口管制、腐败舞弊、税务、信息公开等领域,应尽早采取应对举措, 在必要时借助专业机构的力量(律师在企业合规领域大有可为);再次,应制定科学的评估标准,合规管理的评估应从比拼投入合规管理建设的资金的多少、出台合规政策的数量转向合规管理运转的有效性是否上升、企业对违规风险的把控能力是否提高。
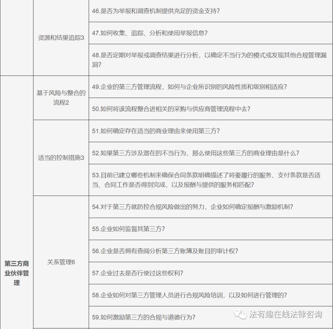
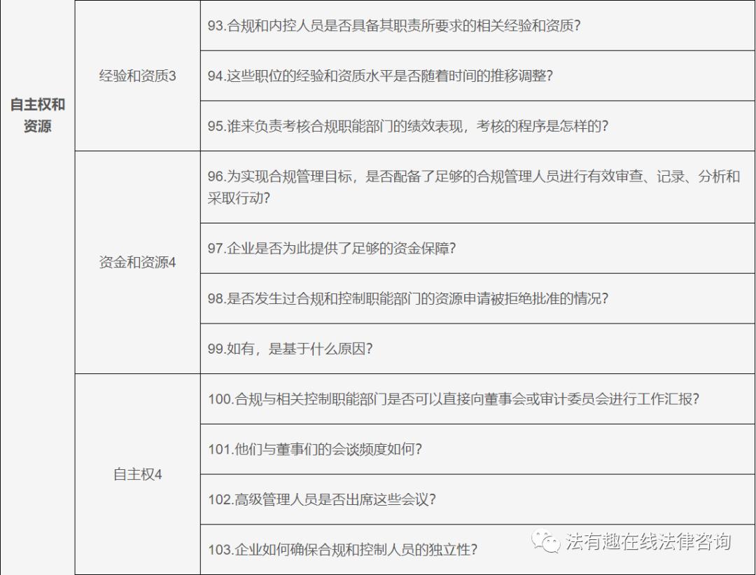
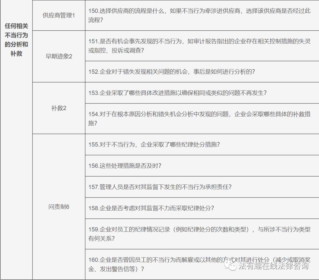
2017年美国司法部首次发布《企业合规管理体系有效性评估指南》,2019年4月又发布了更新版,传达出美国司法部对企业合规体系越来越多的关注,并且更加关注企业合规体系设计是否完善、是否有效。

《2019年新版指南》从企业合规体系的设计是否完善、实施是否有效、实际运行是否有效等三个方面进行评估,设置了12个评估主题,48个评估要素,包含160个评估问题。
指南为企业进行有效的合规建设提供了明确指引,也为我国企业的合规建设提供了借鉴。通过回答指引中的160个问题,可以对自己企业合规体系的有效性进行初步评估,从而找准体系漏洞与薄弱环节,为企业下一步的合规建设明确路径和方向。评估问题清单分列如下:














法有趣君为企业做合规方案就是参照《企业合规管理体系有效性评估指南》,根据企业的自身状况从风险评估、政策和程序、培训与沟通、保密报告结构和调查程序、第三方商业伙伴管理、兼并与收购(并购)、高中级管理层的承诺、自主权和资源、奖惩措施、持续改进、定期测试和审查、调查不当行为、任何相关不当行为的分析和补救方面量身定做,为企业的发展打造坚实的盔甲。
希望企业朋友能够重视自身的合规建设,对此有任何疑问或法律问题的,都可以随时咨询法有趣君,法有趣在线法律咨询,做你身边专业的律师朋友。