近日,在部分纸企已经开始进入春节休假模式的时候,多家纸业龙头企业发布类似涨价函,涨价期限已经覆盖到3月份。

太阳纸业:从2月1日起,非涂布纸全部产品,在现有执行价格基础上,上涨200元/吨。
从3月1日起,在上述基础上,非涂布产品继续按不低于200元/吨上调执行价格。
晨鸣集团:自2022年2月1日起,我公司白卡纸系列产品涨价200元/吨。
业内人士表示,纸企发布涨价信息,主要源自原材料价格的大幅上涨。

根据生意社数据显示,2021年11月16日,针叶浆价格为5040元/吨,2022年1月19日,针叶浆价格为6164元/吨,两个月时间,价格上涨1124元/吨,涨幅22.3%;
同期,阔叶浆价格从4520元/吨涨至5230元/吨,价格上涨710元/吨,涨幅15.7%。
纸浆期货方面,纸浆期货主力2205合约从2021年11月16日的收盘价4904元/吨涨至2022年1月19日的收盘价6252元/吨,价格上涨1348元/吨,涨幅27.5%。
而在整个纸业*特中**种纸具备高附加值和抗周期性,国家政策驱动行业绿色转型,带动产能集中行业格局优化加速,龙头优势凸显前景光明。
特种纸
特种纸是指针对某种特殊性能而制造的纸种,具有产量低、技术含量高、附加值高等特点。
其专业化、定制化属性保障定价和成本传导性能,在纸浆价格周期性大幅波动情况下更利于特种纸企业保证盈利水平和业绩相对稳定。


各特种纸品种成长性受宏观经济形势、产业政策及下游需求等多因素影响,国内经济稳健发展和居民消费习惯、能力提升的情况下。
有效带动诸如电子商务、快递物流、外卖餐饮、新式饮品、医疗等各大行业蓬勃发展,在包装、标签、运输等各方面均需使用大量特种纸。
根据中国造纸业协会数据,2011~2020 年全国特种纸生产量年均复合增长率为7.57%,消费量年均增长率达7.03%。

就增速而言,特种纸及纸板消费量的平均增速略快于生产量,产销差额持续收窄,并在2020 年实现产销平衡。
我国特种纸及纸板市场上需求增长速度高于产能增长速度,特种纸市场正处于快速发展阶段。
产能提升有待加强,市场需求仍存在较大发展空间,行业发展潜力十足。
绿色环保转型
“十四五”规划明确限塑环保,“以纸代塑”趋势下特种纸需求有望进一步释放。
“以纸代塑”为纸吸管、食品包装、物流包装等纸包装发展带来新契机。
特种纸性能佳且环保,国家出台系列政策鼓励特种纸行业和新型纸基复合材料、新型包装材料的创新发展。
同时造纸行业具有高能耗、高污染的特点,在“碳达峰”、“碳中和”政策约束下,特种纸厂积极寻求转型破解之道。

通过产品创新、技术改造、林浆纸一体化策略等实现生产过程中的节能减排,绿色、创新带动盈利能力可持续增长。
随着国家政策持续加压,限电限产日趋严峻,中小纸企落后产能受挫,将会逐步推出市场,行业重新分配市场蛋糕。
龙头企业借助规模优势,有望进一步抢占市场份额。

目前我国特种纸企业份额还比较分散。占据第一的还不足10%,而前7家企业合计占据市场25%的份额。行业集中度提升还有很大的空间。
由于行业起步较晚,国内特种纸产量小且与国际标准存在一定差距,市场长期被国外企业占据。
据中经网统计数据,2015 年我国人均特种纸年消费量为4.34kg,美国高达22.35kg,相差超过5 倍。
随着城镇化加快、消费升级趋势及产能转移等推动,对特种纸需求将带来刺激作用,比如外卖、快递、奶茶吸管等。
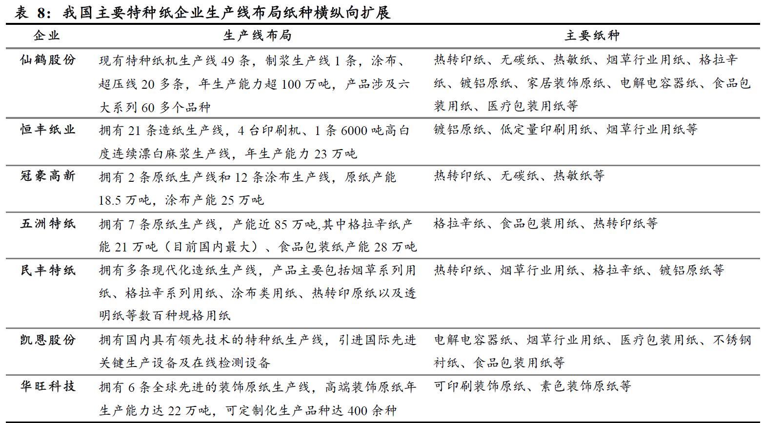
目前我国大多数上市特种纸企业通过国外引进或自主研发配备多条产能大、技术新的造纸生产线,能够适应多样化特种纸成品生产要求,产能规模也逐渐接轨国际水平。
主要的产能布局如下:
