经常有患者问,膝关节伸屈活动有咯噔咯噔的响声;上下楼梯、下蹲的时候膝关节有咔咔响;或者做伸直屈曲的动作的时候,膝关节会有咯吱咯吱的摩擦声音。怎么回事?如何解决呢?

膝关节弹响,最常分类分为两类,生理性弹响和病理性弹响,下面进行分别介绍。
生理性弹响
日常生活中长期站立或者长期进行剧烈运动,对膝盖的压力过大而导致出现弹响;膝关节在处于一定时间的静止状态后,受到突然的牵拉或屈伸,常常会发出清脆的爆裂样音响。但是这样弹响是不会连续的发生,这就是生理性弹响,大多数的膝盖弹响都是属于生理性的,虽然会发出声音,但是身体的其他部位并没有不适,对膝盖并没有什么危害。
这种弹响的特点就是每次弹响发生的时候,膝关节不会引起疼痛,也不会引起不适,对于这种弹响,可以继续观察,但是如果弹响发生率比较高的话,那建议平时尽量避免引起这种弹响的动作,因为生理性弹响,如果弹响的次数多了,时间长了,慢慢也会转化为病理性弹响,因为每次弹响膝关节里面必定是会有软组织或者骨性组织的摩擦,摩擦多了,慢慢就会产生炎症,从而产生病理病变。
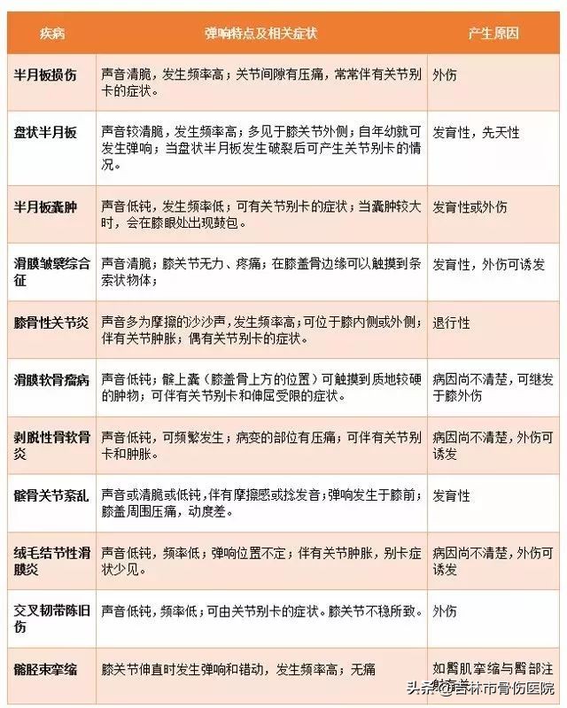
病理性弹响
这种弹响的最大的特点就是弹响的时候还伴随着其他的症状,如膝关节酸痛、肿胀,对于这种情况,一般建议最好到医院里去看一下,具体结合医生的体格检查,这里说几种最常见的引起弹响的原因及特点。

建议:对于经常发作弹响的朋友,专业的问题交给专业的医生处理,如果不符合生理性弹响,怀疑是病理性弹响,请尽快去正规医院就诊,明确诊断进行指导。保守治疗及手术治疗, 治疗方式需要根据自身情况决定,做到早发现,早治疗!
吉林市骨伤医院,赞12
针对治疗,首先要明确诊断,发现问题是影响膝关节活动或者出现弹响的主要原因,有达到一定的指征时候,可以通过关节镜做一些半月板修理。其他一些原因包括游离体,一般建议手术把它取出来。因为游离体到处跑会伤害关节软骨。更多建议大家做一些膝关节肌肉力量训练,当肌肉力量训练好了,保护膝关节的能力强了。
日常保健
日 常 锻炼
锻炼可以训练肌肉,让肌肉在收缩舒张的前提下,更有力地输送血液,保持血液源源不断地流入膝盖,从而提高新陈代谢率,延长膝盖寿命。
如果觉得外出锻炼麻烦,日常在家里做以下3个动作也能起到保护膝盖。
臀桥训练
姿势:仰卧,屈膝90度,双脚打开与肩同宽。
动作:收腹,臀大肌收缩向上提髋,整个过程保持臀大肌收缩,最高点停一秒,下落时注意保持悬空。
组数:15-20次一组,每次2-3组。

侧卧直抬训练
姿势:侧卧位,头枕在手臂上,双脚伸直,勾脚,保持脚尖朝前。
动作:伸直抬起上面的腿, 落下时注意保持悬空。
组数:15-20次一组,每次2-3组。
提醒:在平时生活中,一定要注意管理关节,不要过度劳累,不可久站久坐久卧久蹲久行,要在膝关节舒适的范围内活动,当膝盖觉得不舒服时应注意休息。