点击关注不迷路 ↑ ↑
普及科学知识,传播科学精神

幽门螺杆菌(Helicobacter pylori,H. pylori)是澳大利亚学者马歇尔于1982年发现的一种革兰氏阴性微需氧细菌,可导致胃部炎症、胃溃疡、十二指肠溃疡甚至消化道肿瘤。目前全球约有一半的人口感染H. pylori。1983年至2019年,中国居民幽门螺杆菌感染率约为44.2%。
近期,《第六次全国幽门螺杆菌感染处理共识报告(非根除治疗部分)》(简称“2022版共识”)发布,从H. pylori感染的诊断、H. pylori感染根除指征、H. pylori感染与胃癌、H. pylori感染与胃肠道微生态这四个部分分别进行了陈述。 共识完善列出了13条强烈推荐根除的感染相关指征,基于更高等级证据强调根除H. pylori可有效地降低胃癌发生风险。
此次共识的发布,是对《第五次全国幽门螺杆菌感染处理共识报告》(简称“2017版共识”)内容的更新和完善,以便能更好地指导幽门螺杆菌感染诊疗的临床实践。
H.pylori感染的诊断
在H. pylori感染的诊断部分,尿素呼气试验(UBT)依然是临床最受推荐的非侵入性H. pylori感染诊断方法,单克隆粪便抗原试验可作为备选,血清学试验在新版更新中已不推荐作为诊断方法。
对于行胃镜检查的患者,快速尿素酶试验(RUT)可作为H. pylori快速检测方法。与此同时,胃黏膜组织常规染色(苏木精-伊红染色)通常可有效诊断H. pylori感染。
除此之外,检测H. pylori前停用药物标准及H. pylori根除治疗后的评估策略等,新版共识没有作更多变化。具体陈述如下。

信息来源:参考资料[3-4];制表:药明康德内容团队(点击可查看大图)
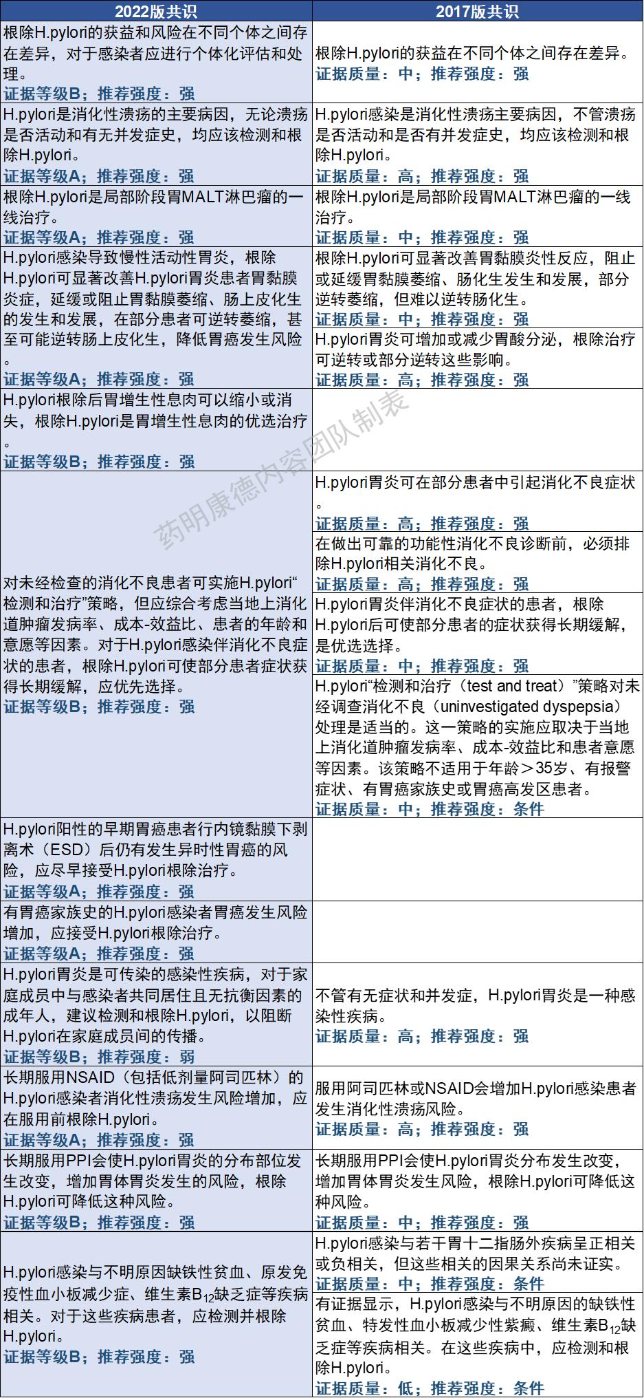
H.pylori根除指征
在该部分,2022版共识列出了12条陈述,共13条H.pylori感染根除指征。
具体根除指征的更新要点包括:
- 新增了“维生素B12缺乏”这一指征;
- 将“慢性胃炎伴胃黏膜萎缩、糜烂”这一指征改为了“幽门螺杆菌胃炎”;
- 对于2017版共识中——“其他幽门螺杆菌相关性疾病(如淋巴细胞性胃炎、增生性胃息肉、Ménétrier病)”,2022版共识仅保留了“胃增生性息肉”;
- 将“慢性胃炎伴消化不良症状”更新成了“幽门螺杆菌相关性消化不良”;
- 对“证实有幽门螺杆菌感染”这一指征,2022版共识对其增加了“无根除治疗抗衡因素”这一条件。
- 在推荐强度方面,2017版共识仅对“消化性溃疡(不论是否活动和有无并发症史)”和“胃黏膜相关淋巴组织淋巴瘤”进行了强烈推荐;2022版共识对13条指征的推荐强度一致,均为“强推荐”。

信息来源:参考资料[3-4];制表:药明康德内容团队(点击可查看大图)

信息来源:参考资料[3-4];制表:药明康德内容团队(点击可查看大图)
H.pylori感染与胃癌
在“H. pylori感染与胃癌”部分,共识指出,H. pylori感染仍是胃癌最主要的可控危险因素。根除H. pylori可有效地降低胃癌发生风险,该证据等级由中级升为*级A**。
此外,2022版共识更新指出,根除H. pylori预防胃癌,并未增加其他严重疾病的发生风险,而且通过预防相关胃十二指肠疾病带来了额外获益。
对于胃癌高发区人群,2022版共识指出,筛查并根除H. pylori以预防胃癌,具有成本-效益比优势,推荐筛查并根除H. pylori。该条陈述证据等级由中级升为*级A**。
对于“血清胃蛋白酶原、胃泌素-17和H. pylori抗体联合检测可用于筛查胃癌高风险人群”这一陈述,证据等级由低级升为*级A**。
对于疫苗接种,新共识指出,接种有效疫苗可能是H. pylori感染防控的最佳措施。全球H. pylori疫苗的前期研发已取得初步进展,但其保护作用是否足够持久有待进一步评估,短期内尚不具备大规模应用于临床的条件。

信息来源:参考资料[3-4];制表:药明康德内容团队(点击可查看大图)
H.pylori感染与胃肠道微生态
在“H. pylori感染与胃肠道微生态”部分,2022版共识指出,H. pylori感染降低了胃内微生物种群的丰度和多样性,根除H. pylori有助于正常胃内微生物种群的恢复。
此外,关于H. pylori根除治疗对肠道菌群的短期影响,2022版共识没有太大变化,但在远期影响方面,相较于2017版共识中“尚不明确”,2022版共识中提出“对肠道微生物种群的长期影响较小”。

信息来源:参考资料[3-4];制表:药明康德内容团队(点击可查看大图)
2022版共识主要聚焦于H. pylori感染非根除治疗部分,对于其根除治疗部分,专家组也制订了证据级别更高的指南,期待内容更新。
参考资料
[1] 赵飞燕, 崔立红. 幽门螺杆菌治疗进展[J]. 胃肠病学和肝病学杂志, 2022, 31(5): 492-497.
[2] 金秋雨, 张阳, 李哲轩, 等. 幽门螺杆菌感染与胃癌关联的流行病学研究[J].肿瘤综合治疗电子杂志, 2022, 8(2): 5-10.
[3] 中华医学会消化病学分会幽门螺杆菌学组. 第六次全国幽门螺杆菌感染处理共识报告(非根除治疗部分)[J]. 中华消化杂志, 2022, 42(5): 289-303.
[4] 中华医学会消化病学分会幽门螺杆菌和消化性溃疡学组, 全国幽门螺杆菌研究协作组, 刘文忠, 等. 第五次全国幽门螺杆菌感染处理共识报告[J]. 中华消化杂志, 2017, 37(6): 364-378.
免责声明:药明康德内容团队专注介绍全球生物医药健康研究进展。本文仅作信息交流之目的,文中观点不代表药明康德立场,亦不代表药明康德支持或反对文中观点。本文也不是治疗方案推荐。如需获得治疗方案指导,请前往正规医院就诊。