最终效果图:

创作要点:照片建模渲染在表面看来非常无脑,实则非常考验对软件功能的把握,从建模到灯光到材质,需要很多次的调试和测试。首先要做到还原真实,线性工作流是必不可少的基础,这好比摄影师摄影的过程:把真实的影象记录下来。然后才是图片的艺术化处理,也就是后期。当然,三维软件有更大的灵活性,在前期就可以进行艺术化的视觉处理。
具体操作流程如下:
一、线性工作流的设置
在3ds Max加VRay渲染器的流程中,有两种设置线性工作流的方法,如果你使用3ds Max2014以上版本搭配Vray3.0以上版本,保持默认Gamma设置即可,可以跳过该步骤。
第一种:使用3ds Max保存图片时来矫正Gamma,VRay仅做Gamma矫正预览。
3ds Max“首选项”设置如下。

(3ds Max2014后将不再有标号4的设置)
VRay设置如下:


第二种:使用VRay渲染时就做Gamma矫正,而3ds Max保存图片时不作矫正。
3ds Max“首选项”设置如下:

VRay设置如下:


二、建模
照片建模需要先找到一张目标照片,通过查看分辨率设置一个大概的画面比例。以下为摄影师原图和3ds Max中的设置:


接下来在视口背景中添加该照片。

根据现实预估计某个元素的尺寸建立好参考方块,这里元素选用了立面的装饰墙。注意调整至大概匹配背景的状态。
使用透视匹配,并将锚点指定为创建的这个立方体。


点击“显示没影直线”,在场景中找到参考的直线,并通过调整红绿蓝三根没影直线,匹配背景的三轴方向。

期间可以通过摄影机调整,以及2D缩放模式微调这三根轴线。


结果如下:

匹配好视角,Ctrl+C创建摄像机,调整下焦距就可以开始建模了。
完成如下:注意灯水晶的随机性,使用“笔刷选取”模式随机刷选灯水晶的“元素”子对象,并按“父对象”轴旋转,重复多次即可做到随机打乱旋转每一个水晶。


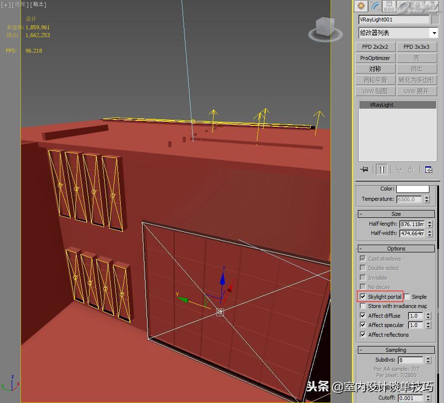
三、灯光
灯光部分的思路主要是参考现实,根据现实确定好灯位置后,根据不断的尝试和调试来确定灯光的最终色温和强度。该场景的主要照明光源是太阳光和天光,而不是人工光,这是需要注意的地方,人工光在大多数情况下,能量级别是远不及自然光的。
对于太阳光,可以通过原图来找到太阳大概的方向和强度,如下:

最终灯光的调试结果如下:

在天光的部分中,通过在键盘“8”开启的环境面板中,载入一张VRayHDRI并加载一张HDR或者EXR的高动态全景球天图片作为天光照明,需要注意的是在所有窗口处使用面光灯并开启“天光入口”选项,来明确光的来源入口,把计算资源花在刀刃上,如下:

四、材质
材质方面没有太多要注意的地方,遵循物理特性即可,即材质的菲涅尔特性,如果计算资源有限,对于反射模糊大且表面反射弱的材质,可以索性关掉反射选项,加速渲染时间,对于纯金属材质如不锈钢,金属的漫反射一定是纯黑色的,即R0G0B0,有色金属的颜色是通过反射来体现的,可以直接使用颜色,也可使用衰减,保持最小值纯黑,最大值纯白,衰减模式“垂直/平行”,然后遵循光谱手动调节,让反射有颜色。如下:

另外一个是水晶的色散,需要开启对应选项才能够产生。如下:


五、渲染设置
渲染参数根据需求和机能来决定,以消除噪点为目的,过量的运算是无用功,刚好适度即可。
如下,忌勿照搬渲染参数,关键是要明白软件的工作原理。


在GI设置中,非常不推荐使用AO来加强暗角,我个人也不建议大家再使用AO(环境光遮蔽),因为这是一种取巧的间接光增益,非物理正确的增强表现力的技术,主要是当时计算机计算力不足时使用的,现在的静帧图像计算力提升了很多,完全没必要再使用,使用AO这反而造成了画面的“CG感”。
六、后期
如果前期基本没问题,那么渲染时候只需要额外勾选渲染两个通道,一个是VrayZDepth(Z深度),一个是VrayObjectID(ID号)。前者用于后期制作景深效果或者大气雾,设置好最大和最小范围即可,后者是为了方便选择选区,在PS中针对性的调节,需要设置如下:

选择“withAA”即是包括了抗锯齿的部分,其好处是,有三个通道可以直接在PS中选出绝对完美的选区,因为包括了抗锯齿的边缘部分,这三个通道分别是红,绿,蓝,对应到具体对象的“对象属性”中,就是“G缓冲区”序号,1(红),2(绿),3(蓝),设置更大的数字就不能完美选择了,也就是说分配好哪些是1,哪些是2,哪些是3之后,在PS中可以直接通过RGB通道来完美选择“红绿蓝”三者不同的选区范围,如下:

所以不推荐使用第三方的自动通道插件,因为五颜六色的自动通道图,根本无法选择到完美的选区范围。
渲染完成后,保存为32位全浮点OpenEXR格式,就已经完成了“还原现实”的步骤,艺术化的处理还需要在PS中进行不同的调节,跟摄影师做后期是非常相似的过程。在原参考图中,摄影师明显使用了“色阶”来加强暗部讨好人眼,这是最容易感受到的部分,如下,至于其他调节,就看个人的喜好了。

结语:我一直认为,讨论什么渲染器好,什么渲染参数好,是没有意义的。软件是死的,人是活的,在掌握软件的基础上,更应该学习的是美术修养和审美,多看多想,这也是你我要不断学习的东西,冰冻三尺,非一日之寒。软件的功夫,可以速成,艺术的修养,却是一辈子的事情。