
相信大家对妊娠糖尿病都不陌生。几乎所有准妈妈在怀孕24-28周的时候,都会被要求测一下血糖,目的就是看有没有得妊娠糖尿病。据报道,我国妊娠糖尿病的发病率正日益增高。近期在四川、湖北、广东等地开展的研究发现,这些地区妊娠糖尿病的发病率达到了15%左右。2017年的一项研究显示北京市的妊娠糖尿病患病率甚至高达19.7%。
怀孕前血糖好好的,
为什么怀孕就得妊娠糖尿病了呢?

怀孕时,妈妈体内的胎盘会产生帮助胎儿生长和发育的激素,但其中一些激素会阻碍妈妈体内胰岛素的活动,也就是降低胰岛素调节血糖的能力,这也被称为胰岛素抵抗。怀孕期间,正是由于存在这种胰岛素抵抗,妈妈体内需要产生正常量2-3倍的胰岛素来维持正常的血糖水平。
但是,有一部分妈妈体内不能产生额外的胰岛素,或者胰岛素抵抗非常强,那么她们就会患上妊娠糖尿病。研究发现,年龄比较大、有II型糖尿病家族史、超重或肥胖、曾经得过妊娠糖尿病、生过超重的宝宝(>=4公斤)等妇女更容易得妊娠糖尿病。另外,相较于白种人,亚洲人种也更容易发生妊娠糖尿病。
宝宝出生以后,妈妈体内对胰岛素的需求下降,血糖通常就会恢复到正常水平、糖尿病消失。
为什么需要治疗妊娠糖尿病?
如果妈妈的血糖水平过高,胎儿就会通过胎盘吸收过多的葡萄糖。这对胎儿来说,算是营养过剩了,会让他们长得比一般胎儿更大。宝宝过大、过重可能会在分娩以及产后对妈妈和宝宝都带来更多的健康问题。而且,宝宝出生后,由于胰岛素分泌旺盛,但又不能再从妈妈体内获得葡萄糖,宝宝就可能会出现血糖水平过低(低血糖)。

此外,如果任由妊娠糖尿病发展,孕妇还可能会患上妊娠高血压。
得知有妊娠糖尿病的妈妈也不必太紧张,只要做好孕期的健康管理,把血糖水平控制在目标范围内,就可以显著降低孕期和分娩的风险、保护妈妈和宝宝的健康。
哪些是有效管理
妊娠糖尿病的非药物方法?
妊娠糖尿病的非药物管理主要包括三个方面:健康饮食、体育锻炼、检测血糖水平。
1
健康饮食
对妊娠糖尿病的妈妈来说,孕期应该怎么吃是一个关键的问题。健康的孕期饮食有助于把血糖水平控制在目标范围内,同时又可以为宝宝提供发育所需的充足营养、实现孕期体重适当增加。
妊娠糖尿病的常规饮食应该包括3顿少量至中等量的正餐以及2-3次零食。
热量需求方面,
根据UpToDate的建议:
孕期体重正常的妈妈(BMI:18.5~23),每天的热量需求为30kcal/kg;
超重(BMI高于23)的为每天22-25kcal/kg;
肥胖者((BMI高于27.5))为每天12-14kcal/kg(但肥胖者每天需要至少摄取1800kcal的能量,以保证营养充足)。
注:体质指数(BMI),计算方法是:体重(公斤)除以身高(米)的平方。此处的BMI划分标准为亚洲人标准。
研究者发现如果饮食结构中的50%-60%都是碳水化合物,那么通常会导致体重增加和餐后高血糖。所以有研究者建议把碳水化合物摄入量限制在总热量的40%,其余的热量分为蛋白质(20%)和脂肪(40%),其中饱和脂肪摄入量应小于总热量的7%。
1、碳水化合物:
人体需要碳水化合物分解成葡萄糖来提供能量。无论有没有患上妊娠糖尿病,碳水化合物对妈妈和胎儿来说都非常重要。但是,为了控制好血糖水平,应该尽量把碳水化合物分散到每天的三次正餐和2-3次零食中来摄入,目的是减少餐后血糖波动。
以下这些食物都可以作为妊娠糖尿病妈妈的碳水化合物来源,它们不仅提供热量,还富含维生素、矿物质以及膳食纤维:
-
全麦面包、麦片
-
大米(最好是糙米)、面条
-
土豆、红薯、玉米、芋头
-
豆类
-
水果
-
牛奶、酸奶

为了更好的控制血糖,在摄入碳水化合物的同时,注意以下事项:
01
每次只喝一杯牛奶
(不超过250毫升)
牛奶是非常好的钙质来源,但它同时也是一种液体碳水化合物。如果一次喝得太多,会导致血糖大幅上升。
02
水果的摄入量:
新鲜的水果是一种健康的食物,不过妈妈们千万别忘了水果往往含有很高的糖分,所以最好不要一次吃太多,而且每天的总量也要控制好。建议一次只吃一份水果,一天总共1-3份。一份水果大约100克,相当于一个中等大小的苹果。
03
避免喝果汁:
说到水果就不得不提果汁。榨一杯果汁往往需要好几个水果,因此果汁其实是一份高度浓缩的液体碳水化合物,它会非常迅速升高血糖的水平。不要喝果汁!

04
早餐很重要:
由于激素水平的波动,往往早上的血糖水平比较难控制。精米白面、水果,甚至牛奶都有可能让一些妈妈早餐后的血糖升得过高。如果有这种情况,早餐最好避开这些食物。可以考虑用全谷物、蔬菜搭配蛋白质作为早餐,对血糖的控制效果较好。
05
严格限制糖果、
软饮料、果汁饮料等的摄入:
糖果、软饮料等不仅含有过多的碳水化合物,会迅速升高血糖,而且它们本身不具有多少营养价值,所以妊娠糖尿病的妈妈要尽量避免进食这类食物和饮品。
蛋糕、饼干、巧克力、披萨、炸薯条等高脂肪、高碳水的食物也最好不要吃。如果实在想吃,只能偶尔、少量吃一点。

尽量避免吃甜点
06
不要额外加糖:
不要在食物中加入白糖、蜂蜜、糖浆等。但妈妈们可以少量使用部分人工甜味剂,包括阿斯巴甜(951)、三氯蔗糖(955)和安赛蜜(950)。

2、脂肪:
如果摄入脂肪过多,会导致体重增长过快,这会进一步增加胰岛素抵抗。妈妈们可以通过选择廋肉、去皮鸡肉和低脂奶制品来限制脂肪的摄入量,尤其是饱和脂肪。另外,最好不要吃外卖食物和加工食物,这些食物很容易脂肪含量过高。
3、蛋白质:
蛋白质摄入应该分配到全天的餐食中,即所有的正餐和零食都最好含有蛋白质。一方面蛋白质对于维持妈妈健康和胎儿的生长发育很重要,另一方面蛋白质也可以让妈妈的饱腹感更持久。好的蛋白质食物包括瘦肉、去皮鸡肉、鱼、蛋类、低脂/脱脂奶制品、豆类、不加盐的坚果等。
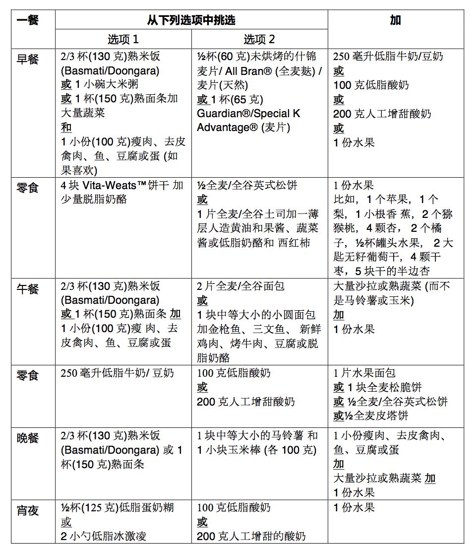
下面是澳大利亚糖尿病协会为患有妊娠糖尿病的华人妈妈提供的一份食物规划样本,希望可以给大家在饮食方面提供一些参考。

(点击查看大图)
2
体育锻炼
对妊娠糖尿病的妈妈来说,中等强度的体育锻炼有助于减少胰岛素抵、帮助控制血糖水平。 最好能够每天运动30分钟,一周5天。规律的运动还有利于保持身体健康、为分娩做准备。
哪些属于“中等强度”锻炼呢?进行“中等强度”体育锻炼时,你会感觉呼吸和心跳明显加快,但是你能够同时和别人进行交谈。散步对怀孕的妈妈来说是一项不错的选择。
只要没有特殊的产科疾病或身体状况,大多数妊娠糖尿病的妈妈都可以在怀孕时安全地锻炼。不过,为了保险起见,在开始任何运动之前也可以先咨询一下医生的意见。
3
检测血糖水平

定期检测血糖水平可以帮助妈妈们更好地了解饮食和生活方式对血糖水平的影响;也有助于医生根据血糖水平为妈妈提供更好的血糖管理方案。
检测血糖最常用的时间是早晨起来(空腹时)以及每餐后2小时。其他的检测时间包括餐后和/或餐前1小时。
如果血糖水平还是过高怎么办?
对于有些妈妈来说,就算健康饮食而且保持规律的体育锻炼,血糖还是很高。如果出现了这种情况,妈妈千万不要拼命减少碳水化合物的摄入哦!因为体内的胎儿需要碳水化合物来作为他们的主要能量来源。这时妈妈可能需要注射胰岛素来帮助控制血糖水平。具体方案需要医生结合每位妈妈的情况进行制定。

总之,妈妈们如果发现自己得了妊娠期糖尿病不必过于紧张担忧,大部分妈妈都可以通过健康饮食和规律锻炼来很好的控制血糖水平、保障自己和宝宝的健康。万一血糖水平还是过高,可能就需要胰岛素来帮忙。胰岛素不会穿过胎盘或影响胎儿,是目前妊娠糖尿病的首选药物治疗。
最后,祝愿每位妈妈都可以安全地度过孕期、生下健健康康的宝宝。
参考文献:
1. Schaefer KK, Xiao W, Chen Q,et al., Prediction of gestational diabetes mellitus in the Born in Guangzhou Cohort Study, China.Int J Gynaecol Obstet. 2018 Nov;143(2):164-171. doi: 10.1002/ijgo.12627. Epub 2018 Aug 6.
2. Li H, Song L, Shen L, et al., Height and Risk of Gestational Diabetes Mellitus: Results from the Healthy Baby Cohort Study.J Diabetes Res. 2018 Aug 7;2018:4679245. doi: 10.1155/2018/4679245. eCollection 2018.
3. Mak JKL, Lee AH, Pham NM, et al, Gestational diabetes and postnatal depressive symptoms: A prospective cohort study in Western China.Women Birth. 2018 Sep 6. pii: S1871-5192(18)30226-9. doi: 10.1016/j.wombi.2018.08.171. [Epub ahead of print]
4. Diabetes Australia, Managing gestational diabetes, https://www.diabetesaustralia.com.au/managing-gestational-diabetes
5. SA Health, Women’s & Children’s Hospital, Healthy eating for gestaional diabetes, http://www.wch.sa.gov.au/services/az/other/nutrition/documents/gestational_diabetes_sept-2014.pdf
6. University of California San Francisco, Dietary recommendations for gestational diabetes, https://www.ucsfhealth.org/education/dietary_recommendations_for_gestational_diabetes/
- END -

如果喜欢,请转发分享:)
本文部分图片来源于网络。
未经允许,请勿转载到其他公众号,
请在评论留言获取内容授权。

关注“夏天的陈小舒”,
回复以下关键字,就可以看到对应的推送啦
回复【怀孕】备孕知识、孕期疼痛、孕期营养、孕期美容 等;
回复【哺乳】开奶、母乳不足怎么办、母乳成分、哺乳期用药 等;
回复【奶粉】配方奶知识及奶瓶喂养;
回复【乳腺炎】涨奶、母乳过多怎么办以及如何挤奶喂养;
回复【湿疹】了解婴儿湿疹;
回复【生病】关于感冒、打鼾、发烧、咳嗽、便秘等幼儿常见病;
回复【睡觉】婴儿睡眠知识综述、新生儿睡眠安全等;
回复【头型】如何塑造宝宝的漂亮头型;
回复【食谱】辅食食材与食谱目录;
回复【儿歌】儿歌精选与推荐;
回复【绘本】 绘本推荐、书单、亲子共读等;
回复【双语】 双语、英语学习;
回复【刷牙】 儿童牙刷的选择,刷牙方法,牙膏用量等;
回复【语言】 语言学习、语言发育迟缓;
回复【蒙特梭利】 蒙特梭利游戏;
回复【生长曲线】 正确解读生长曲线,判断孩子的发育状况;
回复【不吃饭】 孩子不吃饭怎么办;
回复【辅食】 了解关于孩子辅食添加的一切;