2019-04-23 06:38 | 浙江新闻客户端 | 记者 王艳琼 通讯员 潘璐璐
吃奶停顿、多汗,哭吵后口唇青紫,经常呼吸道感染,长得比较慢……你家的小宝宝有没有这些症状?

图/视觉中国
今年,浙江省政府将“加强出生缺陷防治工作,对2万余例筛查可疑患儿开展心脏超声检查”纳入2019年度十大民生实事。4月22日,记者从温州市妇幼保健所获悉,温州在全市范围内已核定19家筛查机构、15家诊断机构和2家治疗机构,可对新生儿进行“心脏超声”检查,确诊为先心病的患儿,有关机构将制定相应的治疗方案。

温州市新生儿先天性心脏病筛查、诊断及治疗机构
先天性心脏病是先天畸形中最常见的一类,是指胎儿期由于心脏及大血管的发育异常而引起的先天畸形,或出生后应自动关闭的通道未能闭合(在胎儿属正常)的情形。温州出生缺陷监测数据显示,先天性心脏病发现率连续五年排在出生缺陷首位,2018年发现率达2.39%,也就是说每45个新生儿里就有1个是先天性心脏病患儿。根据新生儿死亡统计数据显示,先天性心脏病连接五年排在前三位。
虽然新生儿心脏病数据“惊人”,但先天性心脏病并不可怕。记者了解到,目前先天性心脏病治疗技术十分成熟,多数患儿可以通过介入微创手术治疗,和正常人一样,生长发育不受影响。此次核定的36家筛查诊治机构,每个县(市、区)都有至少1家筛查机构,2家治疗机构分别是温州医科大学附属第一医院、温州医科大学附属第二医院(育英儿童医院)。
为此,温州市妇幼保健所提醒家长,若发现孩子有相关症状,请及时开展筛查。
【浙江新闻+】
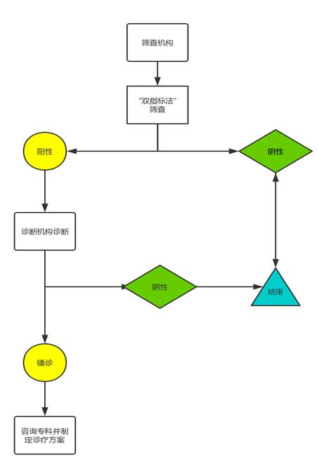
新生儿先天性心脏病筛查、诊断流程图

先天性心脏病症状
1、吃奶停顿
2、多汗
3、哭吵后口唇青紫
4、易呼吸道感染
5、生长发育迟缓
先天性心脏病的主要原因有哪些?
1、内在因素主要与遗传有关,可为染色体异常或多基因突变引起。
2、外在因素中较重要的为宫内感染,特别是孕早期感染;其它如孕线缺乏叶酸,接触放射线,服用药物(抗癌、抗癫痫药等),代谢性疾病,宫内缺氧等
如何防控先天性心脏病?
1、做好孕期保健
2、孕期在医生指导下科学合理用药,避免服用对宝宝发育有影响的药物
3、孕早期避免强磁场
4、避免接触宠物
5、及时婚检