如果说现代设计中,有一个词是所有设计师都推崇标榜的,那非“简约”二字莫属。华为手机厂商在4月推出旗舰P9后,5月4日在北京推出了华为G9青春版,它将简约做到了极致。而选择这个节日发布,暗示了华为G9青春版的定位。
华为G9青春版依然上演了一场颜值大戏,机身洋溢的浓烈的青春气息背后凝聚着“技术控”公司华为的严谨和精致。今天“酷品”,小琉将和大家一起感受华为G9青春版那份“触手可及的美好”。
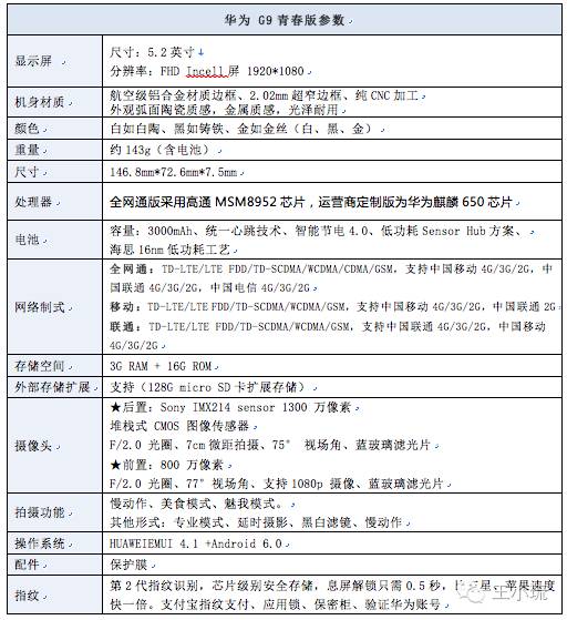
先通过一张表格来简单的看一下华为G9青春版的各项参数。

外观篇


华为G9青春版的整体外观设计有华为P9的既视感,整体显得简约而精致。整机尺寸为146.8mm*72.6mm*7.5mm,整体厚度比P8 青春版减少0.2mm,显得更轻盈一点。屏幕为5.2寸,大小适中。


华为 G9青春版的造型相比上一代发生了巨变:之前的圆润外观现在变的方方正正,同时延续了7.5mm纤薄外观,给人的感觉更显时尚。外观弧面陶瓷质感,高光C角也尽显纤薄与品质。内部采用高导热压铸铝合金材料,整机轻盈而又坚固。总体而言,整机质感表现力十足,圆润的弧面握持时不会产生咯手感。


中框采用航空级铝合金金属边框,尽显韵律之美。铝合金边勾勒出精致流畅的身线,更具有线条感。


背面的设计有着浓郁的拉丝质感,并搭配哑光的效果,不易沾染指纹,适中的弧度也提升了握持手感。
软件篇
1、系统界面
华为 G9青春版采用了基于安卓6.0的EMUI,版本为EMUI4.1,相比之前华为的商务风格有很大变化,淡蓝色的壁纸,洋溢着青春的气息,当前版本在设计风格和功能上都有很大的提升。主界面图标统一采用了圆角矩形设计,简单又非常耐看,多彩的图标颜色配合淡蓝色的背景,彰显了华为G9青春版的年轻气息。

锁屏界面采用杂志锁屏设计,每一次打开都是全新的图片。

下拉菜单是常见的通知和快捷设置两部分,均采用毛玻璃效果,在通知栏方面采用的时间轴设计非常值得参考,通知界面和设置是分开设置,后台运行程序界面也可以一键清理。
2、指纹解锁
指纹识别已经是中高端手机的标配,华为G9青春版加入指纹识别功能,实测解锁速度非常快象。只需搁上手指,便直接进入桌面,而不会先显示锁屏壁纸。指纹除了用于解锁,还能接电话、停止闹钟,支付宝指纹支付、应用锁、保密柜、验证HUAWEI账号等。
3、音频

华为G9青春版在音乐方面保持的较高的水准,特别是外放,音色细腻,低频浑厚。
4、学生模式

学生模式是华为手机在EMUI 4.1上新推出的功能,当家长要给孩子配手机时,可以在孩子手机上开启学生模式,这个模式可以限时手机所有应用程序,例如浏览器、音乐、游戏等。开启学生模式后,孩子就只能在规定的时间使用某种程序,并且会进行上网保护,屏蔽不健康网站,让孩子健康用机,家长放心,给孩子一个放心的手机。好多懂得计算机的学生,他们可能会通过恢复出厂设置来刷机,恢复正常模式,但是开启学生模式后,想恢复出厂设置,需要验证家长密码,不知道密码的同学们,乖乖听话吧。
5、添加多用户

华为G9青春版支持多用户模式,类似WINDOWS服务器下的多用户模式,可以添加多个用户,创建多用户之后,可以与其他人共享手机。每位用户都会有自己的空间和权限,可以来存储其应用、壁纸等内容。每位用户都可以调整WLAN等可影响到其他用户的设备设置。在和别人共享手机的应用信息的时候完全不懂担心会泄露隐私。
滤镜下的清新
之所以将拍照功能单独拎出来,原因在于该点最能体现华为G9青春版懂年轻人。应和了青春版的主题!知道现在的年轻人喜欢“饭拍”,喜欢自拍,华为G9青春版就设置了美食模式、魅我模式。知道年轻人喜欢新鲜有趣的生活,然后就设置了延时摄影等拍照模式。


华为G9青春版采用一颗1300万像素的索尼IMX241堆栈式主摄像头,前置摄像头拥有800万像素。

在拍照界面,华为 G9青春版非常专业且操作简单,左上角闪光灯,中间滤镜,右边切换前后摄像头,并且添加了许多有趣的模式,例如美食模式,魅我模式,延时摄影,慢动作,文档识别等,用于用户自行创作最佳的照片。
华为G9青春版样张赏析
以下提供了华为G9青春版的一些拍照样张,主要提供了室内、室外、远景、近景,微距等几个常用场景,一起来欣赏下(注:所有图片均为原片缩图)

在室内光线明暗强烈的环境下,相机所识别的颜色非常纯正,噪点极少,特别是黑色非常纯净,细节表现强烈,接近实际效果。


室外自然光的条件下,华为G9青春版对焦快、成像快、拍得准、拍得稳、色彩稳定。
近景和微距方面,华为G9青春版给了小琉太大的惊喜,测光准确,对焦点清晰,画面纯净,颜色真实,单反级别的前后景虚化效果。

RMB来一张。

这朵花的直径大概1厘米,虚化效果游刃有余。

美食模式。生活中美食有各种各样的颜色,在视觉上往往很抓人,而华为G9青春版的美食模式,对于不同颜色也有着不同的呈现。对于混合食物、绿色蔬菜类处理效果,可以清晰还原本色,并进行适度的美化,会有一种自然的效果。在使用华为G9青春版拍摄美食之前,调到美食模式,这一模式可以对美食色调进行优化,而拍摄出来的美食照片,饱和度、对比度、亮度都会得到提升。并且照片食物更加诱人,光晕效果有艺术感,视觉上更加有冲击力,而拍出的图片分辨率不会降低。
相关趣味模式还有:
魅我模式:拍摄多张人脸,可以专门对于设定的人脸进行美肤效果。
延时摄影:拍摄车流等运动物体,录像快放效果。
慢动作:拍摄运动物体,如球类跳动,跑步冲线。4倍放慢效果。
多种滤镜:拥有8种滤镜:黑白、硬像、中灰、牛仔、蓝调、光晕、怀旧、晨光。
文档识别:相机自动识别被拍摄物中的文档部分,拍照完成后将自动识别的文档部分校正后显示为照片。
智能图库:图片编辑支持涂鸦及多种马赛克;黑白滤镜可调节更多参数,艺术滤镜提供铅笔和水彩效果,可指定保留图片中的某一色彩等;水印整合个人运动健康数据,用户也可再编辑。
其它,以及小结

华为G9青春版使用了华为麒麟650八核64位处理器(移动、联通版),全网通版的处理器为高通骁龙617。内存方面3GBRAM+16GBROM的组合。
另外,华为G9青春版在降低功耗上可谓用心良苦,智电4.0方案在处理应用后台,数据业务代理以及屏幕消耗方面,有着独有的优化方式。正常使用可以待机两天,重度使用可以待机1.3天,华为G9青春版电池为3000毫安,容量不算太小,充电时间3小时左右。

一直以来,华为的产品一直给人一种很商务的感觉,但经过几天对华为 G9青春版的测试,总体给人带来的体验感受是华为G9青春版正在脱离那种严肃而规整的商务风。纤薄精致的机身,舒适的手感,以及出色的拍照效果都给小琉留下了很深的印象。另外华为麒麟650的出色表现足以胜任一般大型游戏。华为的品质一向让我们放心,很少有各项这么均衡的手机。针对年轻人群体,它很好的诠释了“青春”的意义。而对于千元中端机而言,华为G9青春版也堪称这个机段位中的“颜值担当”。
王小琉(个人微信wangxiaoliu203406),微信公号“王小琉”。科技专栏作者,前中央媒体人。
智能硬件体验者;IT&科技领域观察者、记录者、评论者。