7月15日,全市中小学校网上报名正式开始。
近两年,运城所有义务教育学校招生,都是在教育局官方招生报名平台,进行网上统一报名统一招生。
小学招生实行服务区划片登记入学的办法进行招生,初中招生实行区域内小学对口直升到区域初中的办法进行招生。
所以在报名之前,必须要了解清楚,每个学校的服务区划分情况,或者是你家所在区域对应的是哪所学校。
那么,今年运城市区的学区是怎样划分的呢?接下来,给大家上干货!
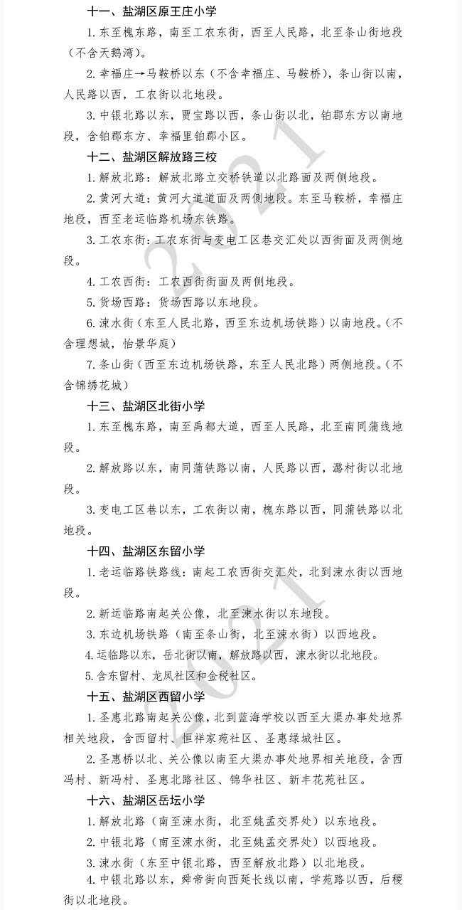
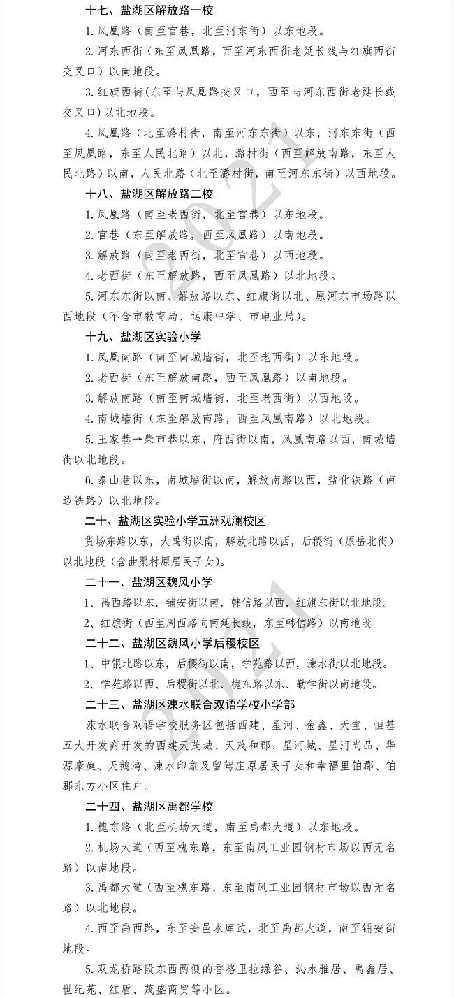
2021年运城市中心城区
公办义务教育学校服务区划分
(含27所小学、9所初中)




02
| 2021年运城中小学校服务区划分的变化
从上图来看,与去年相比,今年小学服务区划分的变化主要有:
1、去掉了盐化小学;
2、状元府小区明确归属到红军小学。
另外,空港的两所民办小学,新港实验学校,和新港实验二小,由于近两年生源剧增也划分了服务区,招生范围分别为空港北区和空港南区。(示意图仅供参考)

初中服务区变化比较大的,就是部分学校直接覆盖到了周边乡镇的学校,比如上王、西姚、东郭学校,以及泓芝驿、上郭、金井、龙居学校,另外还有王范、陶村、冯村学校等等。

这是因为根据“撤并小规模学校,小学向乡镇集中,初中向城区集中”的原则。在今年四五月份,盐湖区部分农村初中撤并到了邻近的城区学校。有的撤并到大禹学校、有的合并到区实验、有的到北城、有的到西城等等。
这应该算是今年运城教育系统的一项重大变革了。多年来,农村小规模学校始终是我国义务教育的短板,各方面的发展不尽如人意。随着农村学龄人口的减少,城乡教育资源的严重失衡,导致乡村学校越办越“小”。
所以“撤点并校”不仅有助于优化教育资源的合理配置,还有助于集中力量改善办学条件,绝对称得上是“明智之举”。
话说回来,如今的学校都在向优质资源集中,那么买房是不是也得向更好的地段靠拢呢?
03
| 说说上学摇号的那些事
自从去年咱们运城中小学招生,开始实行网上统一报名统一招生之后,“上学摇号”便成了家长们经常讨论和担心的话题,甚至有的家长谈“学”色变。万一孩子没摇上,上不了学怎么办?
其实摇号这件事并没有那么可怕,可能大家的理解存在误区,今天我们就来说说上学摇号的那些事。
首先明确:只有民办学校才摇号,公办学校是不摇号的。
这里的民办学校指的是民办小学和初中。高中当然是不摇号的。
公办学校实行的是划片招生,只要是服务区内,符合条件的都可以上,不用摇号。重点有两个条件:房子和户口,而且必须是“两证一致”。
第二点:民办学校报名超员才摇号,不超员也不摇。
从去年的招生情况来看,盐湖区大约有三分之一的民办学校摇号,也就是说有三分之一的民办学校,报名人数超过了招生计划数。
其中超额最严重的,要数空港的新港实验小学和新港实验二小。由于区域内学校少,生源多,这几年,这俩学校就火热的不要不要的。北区的新港实验小学计划招500多人,报了800多人;南区的实验二小计划招200多人,报了500人。
于是如你所见,今年这两所学校都开始划分服务区了,这也是运城首例民办学校划分服务区。
最后说一下,如果万一没摇上怎么办?不要怕。后面还有二次分配的机会,教育局会及时向社会公布所有学校的学位空余情况,按照就近原则进行补录。