
编者按
聚焦燕园,新闻汇总,资讯尽数了然。

“
北京大学理论物理研究所冯旭研究员与学生及合作者一起针对光子-W玻色子高阶圈图的计算构建了一套完整的新方法,解决了复杂关联函数计算和分析过程中的一系列技术难题,并通过我国超级计算天津中心的“天河三号原型机”超级计算机和美国阿贡国家实验室的“Mira”超级计算机,在国际上首次完成了对光子-W玻色子圈图的格点计算。从该计算出发,冯旭课题组将pion介子半轻衰变宽度的理论预言精度提高了3倍,这为高精度CKM物理提供了重要的理论信息。这项工作最近发表在《物理评论快报》。
”

“
来自北京大学生物医学前沿创新中心(BIOPIC)、生命科学学院白凡研究员团队与中山大学肿瘤防治中心曾木圣/钟茜教授团队开展合作研究,研究团队使用最新的单细胞转录组测序技术,结合大样本基因组、转录组和临床数据,以及流式检测、多重免疫组化、免疫荧光、CCK-8、ELISPOT、小鼠移植瘤、细胞共培养等多种实验手段,对鼻咽癌肿瘤微环境进行了全面系统的剖析研究,并鉴别出一类独特的“上皮-免疫”双重特征肿瘤细胞亚群。研究论文于2020年9月8日,以research article形式在线发表于著名学术期刊Cell Research。
”

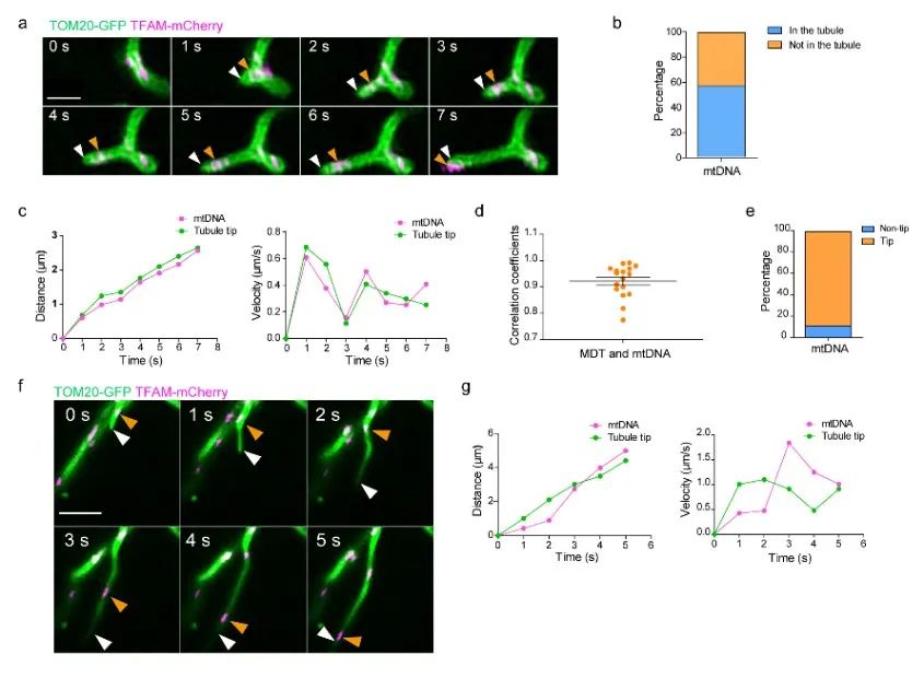
“
9月8日,北京大学BIOPIC & 生命科学学院& 膜生物学国家重点实验室研究员孙育杰课题组与中国科学院生物物理所李栋课题组合作,在Nature Communications杂志上发表文章,报道了线粒体拟核的一种新型分配机制。研究人员发现线粒体拟核可以随着线粒体动态管化过程进入拖出的细管并最终定位在管子尖端,线粒体拟核随着动态管化运动的过程并非仅仅是一种搭车行为,线粒体拟核会以超过管子延伸的速度在细管中做主动运动。
”

“
北京大学物理学院王新强、沈波、葛惟昆等与东京大学合作,发展出了一种由空间分离的InGaN单原子层嵌入在GaN薄膜中形成的新型量子发射器。研究团队采用分子束外延制备出单原子层In(Ga)N结构,实验观测和计算结果皆证明In原子周期性地以In:Ga~1:2的比例嵌入Ga原子矩阵中。相关研究成果于2020年9月9日发表于Light:Science&Applications。
”

“
最近,北京大学量子材料科学中心林熙研究组和宾州州立大学的Cui-Zu Chang研究组在高质量的磁性掺杂拓扑绝缘体三明治结构中开展了量子反常霍尔态和轴子绝缘体态的极低温输运测量,以研究其量子相变。实验中,我们样品的轴子绝缘体态至少在1GΩ的电阻尺度上显示绝缘特性。该工作于2020年9月10日在Nature Communications上在线刊登。
”

“
中国科学院院士、北京大学第六医院院长陆林教授及其团队于9月2日赴湖北省武汉市出席武汉市武昌医院“陆林院士疫后综合征工作室”揭牌活动暨学术报告会。
”

“
9月3日上午,北京大学深圳研究生院2020年开学典礼在操场举行。由于疫情尚未结束,今年深研院为新生在户外举办了“接地气,亲自然”的特殊开学典礼,在做好疫情防控工作的同时,欢迎新生开启南燕旅程。
”

“
9月3日上午,北京大学国际关系学院与国家发展改革委国际合作中心签订合作协议,联合开展高层次合规人才培养和课题合作。
”

“
9月3日,美国景观设计师协会(ASLA)官方公布了2020年度获奖者,表彰世界各地的综合设计类、住宅类、分析规划类、地标类和研究类等类别的顶级设计作品。北京大学建筑与景观设计学院教授俞孔坚团队设计的“三亚红树林生态修复工程”获得综合设计类荣誉奖。这是俞孔坚教授和他领导的团队获得的第13个美国景观设计师协会设计大奖。
”

“
9月4日,2020年北京大学第三医院科技成果转化签约仪式在科学报告厅举行,10项科技成果转让总金额超过4300万元人民币。
”

“
9月4日,美国景观设计师协会公布了2020年度学生奖获奖名单。北京大学建筑与景观设计学院2018级硕士研究生张浩、卓康夫等的作品《共造校园:行动中的参与式设计》)获得社区服务类荣誉奖。
”

“
9月4日至9日,中国国际服务贸易交易会在北京国家会议中心举行。本届中国国际服务贸易交易会首次设教育专题展,由教育部和北京市政府联合主办。9月5日至9日,北京大学通过线上线下相结合的方式参加教育专题展,积极展示北大在国际教育交流、中外合作办学、留学服务、在线教育等方面的发展成就。
”

“
9月4日,延安大学乡村发展研究院、北京大学现代农学院、北京大学汇丰商学院共建《中国乡村发展数据库》合作备忘录签约仪式在北大汇丰举行。
”

“
2020第二届全球创业者世界杯(EWC)中国区总决赛于9月5日在河北省保定市国家级众创空间和孵化器-3S双创基地举办。北京大学工学院在去年第一届大赛取得优异成绩的基础上,今年更上一个台阶,有3支团队进入全球总决赛,显示了工学院创新创业体系和产学研融合的丰富经验和特色。
”

“
9月6日,由北京大学政府管理学院与北京大学人力资源开发与管理研究中心共同举办的“中国选贤任能制度优势与国家治理体系下的创新发展高层论坛”在北京大学政府管理学院207会议厅召开。本次论坛也是由萧鸣政教授担任首席专家的国家社科基金重大项目“国家治理体系中的选贤任能制度优势与创新发展研究”的开题报告会。共有来自北京大学、中国人民大学、*共中**中央*党**校(国家行政学院)、中国人事科学研究院等十余所高校与科研机构的不同学科领域的40余位著名专家、学者与部分研究生出席了会议。
”

“
9月7日,第十八届中国国际人才交流大会网上大会及深圳论坛主论坛举行。本届大会是中俄科技创新年重要活动之一,主题为“中俄科技创新合作”。北京大学副校长张平文院士在深圳论坛主论坛发表主旨演讲,回顾了北京大学与俄罗斯的合作历史,重点介绍了北京大学和俄罗斯高校合作的品牌项目——中俄综合性大*联学**盟和中俄数学中心。
”

“
9月7-8日,北京大学2020年新任教职工岗前培训在校内举行,校本部新任教职工近170人参加了培训活动。
”

“
9月7日下午,北京大学校长郝平一行访问中国农业科学院,与中国农业科学院院长唐华俊院士、*党**组书记张合成举行座谈,双方签署了战略合作协议。
”

“
9月7日上午,“北京大学课程思政建设经验交流会”在二教301采取现场和线上相结合的方式召开。会议旨在深化北京大学课程思政建设,探讨课程思政的建设目标、内容重点和教学体系,提升教师的课程育人的意识和能力。
”

“
全国抗击新冠肺炎疫情表彰大会于9月8日上午10时在北京人民大会堂隆重举行。*共中**中央总书记、国家主席、中央军委主席习*平近**向国家勋章和国家荣誉称号获得者颁授勋章奖章并发表重要讲话。大会还对全国抗击新冠肺炎疫情先进个人、先进集体,全国优秀*产党共**员、全国先进基层*党**组织进行表彰。北京大学组织师生收看表彰大会现场直播。
北京大学校友钟南山院士,作为国家勋章获得者,首位登台接受习*平近**总书记颁奖。15位北大人获“全国抗击新冠肺炎疫情先进个人”,3个北大集体获“全国抗击新冠肺炎疫情先进集体”,1位北大人获“全国优秀*产党共**员”。
”

“
为落实立德树人根本任务,深入贯彻全国教育大会、全国高校思想政治工作会议精神,根据学校*党**委统一安排部署,北京大学学生工作部于7月至8月举办2020年新上岗辅导员培训营,专职辅导员、选留辅导员、医学部辅导员共计49人参加。
”
“
9月8日上午,北京大学*党**委书记、校务委员会主任邱水平,校长郝平分别会见来访的澳门科技大学校监廖泽云、校长刘良一行,就双方合作事宜进行深入交流。
”

“
9月9日,第三届“达摩院青橙奖”获奖名单揭晓,北京国际数学研究中心杨诗武研究员获选。杨诗武2013年博士毕业于美国普林斯顿大学数学系,2016年全职回国工作。他的主要研究方向是偏微分方程,已在数学广义相对论和双曲偏微分方程相关问题上完成了出色的工作。
”

“
日前,民盟中央对在盟务工作中表现突出的先进基层组织进行表彰,印发《民盟中央关于表彰盟务工作先进基层组织的决定》,民盟北京大学委员会被授予“盟务工作先进基层组织”荣誉称号。
”

“
9月9日,北京大学汇丰商学院2020年开学典礼举行。在老师们的鼓励与希冀里,在同学们的兴奋与期许中,308名2020级全日制硕博项目新生正式开启了自己的北大汇丰之旅。
”

“
9月9日下午,北京大学召开校长办公会,对迎接第五轮学科评估等相关事宜进行了通报和审议。校长郝平主持会议。这是自1980年2月22日学校召开第1次校长办公会以来,北京大学连续召开的第1000次校长办公会。从1980年至今的40年,是北京大学历史上发展最好最快的时期。1000次,这个具有特殊意义的数字,反映出来的,是几代北大人接续奋斗的历程,是北京大学行政管理改革的成果,也是北京大学不断探索和完善现代大学治理体系的缩影。
”

“
9月10日上午,2019年度北京市科学技术奖励大会在北京会议中心举行。会上公布了2019年度北京市科学技术奖奖励名单,其中,突出贡献中关村奖2人,杰出青年中关村奖6人,国际合作中关村奖3人,自然科学奖一等奖5项、二等奖10项,技术发明奖一等奖6项、二等奖6项,科学技术进步特等奖1项,一等奖33项、二等奖93项。北京大学作为第一完成单位共获得7项成果奖,其中一等奖4项,二等奖3项,另有3人荣获杰出青年中关村奖。
”

“
9月10日上午,第36个教师节来临之际,北京大学2020年教师节庆祝大会在英杰交流中心阳光厅隆重举行。校*党**委书记邱水平、校长郝平等领导班子成员出席大会。获表彰教师代表,各院系、机关职能部门,直属附属单位、后勤各中心、民主*党**派负责人、工会教代会代表、学生代表参加大会。今年教师节的主题是“立德树人奋进担当,教育扶贫托举希望”。大会向受到*党**中央、国务院对全国抗击新冠肺炎疫情先进集体和个人表彰的教师、援鄂医疗队、全国优秀*产党共**员,以及获得学校其他各类奖项的教师进行表彰,颁发荣誉状。
”

“
9月10日上午,学校*党**委行政以视频会议的方式召开全校中层干部大会,总结上一学期及暑期工作,对新学期工作进行动员部署。校*党**委书记邱水平、校长郝平等校领导出席会议。
”

“
9月10日是第36个教师节,当天下午,北京大学*党**委书记邱水平一行赴昌平新校区慰问参加2020级本科生军训的师生,并与师生代表座谈。
”

“
9月10日下午,理工医科研工作专题座谈会在燕园大厦1211会议室召开。校长郝平出席座谈会。
”
内容来源:北京大学融媒体中心
编辑:白雨琪
排版:白雨琪
制图:刘钊
责编:以栖、谭诗颖
