
昨天,南通市公共资源交易网发布了南通市通州区金北学校异地新建项目规划方案、施工图、供配电等设计招标公告,根据文件内容,金北学校异地新建的规模为小学4轨24个班,初中4轨12个班,具体内容如下:
基本情况
招标条件
本招标项目南通市通州区金北学校异地新建项目已由南通市通州区行政审批局通行审投审 [2018]16号批准建设,项目业主为南通市通州区金北学校,代建单位为南通神辉置业有限公司,建设资金来源为财政拨款,出资比例为100%。项目已具备招标条件,现对该项目的勘察、方案设计及施工图设计进行公开招标。

项目概况与招标范围
建设地点:位于南侧翠安路,北靠古盐路,东临园北路,西为新园路。
建设规模:南通市通州区金北学校,小学4轨24班;每班45人,在校学生数1080人,教职工57人;初中4轨12班;每班50人,在校学生数600人,教职工45人。总学生数1680人,教师102人。总建筑面积约28800万平方米(含地下2500平方米)。建设投资估算为15000万元,由区财政统筹建设资金。
设计期限:总计 100 天,按下述要求执行:
自合同签订且设计条件具备之日起 15 天内完成初步规划设计方案(文本深度达到规委会要求);
(1)规委会通过后 10 天内完成规划设计方案(具备总平公示);
(2)规划设计方案通过论证后 20 天内提交初步设计成果,并通过论证,形成最终文本;
(3)初步设计通过论证后 30 天内完成施工图设计并送审图;
(4)初步设计通过论证后 55 天内完成配套工程方案及施工图设计并送审图;
(5)施工图审图通过后 30 天内完成供电方案设计并取得供电答复单。







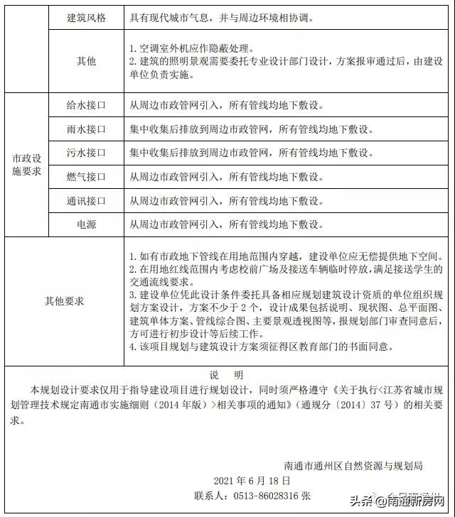
建设项目方案设计要求


根据通州区教育体育局2021年工作要点,通州区将立足服务区域协调发展和新型城镇化需要,进一步优化区域、城乡教育资源配置,加快推进学校建设,按照省定要求配置全区教育资源,金北学校迁建工程也在今年的工作计划中。期待金北学校借此迁建契机,进一步提升学校的教育教学水平,优化城区的教育资源布局,满足人民日益增长的就学需求。
日益增长的就学需求。