
医脉通编译整理,未经授权请勿转载。
导读:特发性肺纤维化(IPF)是一种病因不明的致死性肺病,多见于老年人,确诊后的中位生存时间仅为2-3年。部分患者在短期内可出现急性呼吸功能恶化,预后非常差,同时这也是IPF患者死亡的重要原因。
有研究表明IPF与代谢功能紊乱有关,甚至有研究提示T2DM可能是IPF发病的危险因素。于是,有学者提出了大胆假设:降糖药物是否能够起到治疗IPF的作用呢?
二甲双胍具有抗肺纤维化作用

答案是令人兴奋的。2018年7月发表于NATURE MEDICINE的一篇文章“Metformin reverses established lung fibrosis in a bleomycin model”( 二甲双胍逆转博来霉素模型小鼠肺纤维化,影响因子30.641)表明,在小鼠体内二甲双胍可以逆转已发生的肺纤维化。
此项研究发现,二甲双胍可以激活肌成纤维细胞中的AMPK(一种能够感知细胞内能量状态并调控新陈代谢的酶)活性,从而减慢肺纤维化进程。同时,AMPK的激活会促进肌成纤维细胞产生新的线粒体,并使细胞对细胞凋亡的敏感性正常化。
研究团队在博来霉素诱导肺纤维化的小鼠模型中进行试验,在小鼠肺部受损后的第三周开始利用二甲双胍进行治疗,直至第五周。结果发现,二甲双胍可以加快已经发生的肺纤维消退速度。而且,在去除AMPK的突变小鼠中,这一消退作用并没有出现。因此研究人员认为,二甲双胍的治疗作用可能依赖于AMPK。
最新研究肯定上述结果
时隔一年,2019年7月发表于NATURE COMMUNICATIONS的一篇名为“Metformin induces lipogenic differentiation in myofibroblasts to reverse lung fibrosis”(二甲双胍通过诱导肌成纤维细胞的成脂分化来逆转肺纤维化,影响因子11.878)文章,肯定了二甲双胍肺纤维化治疗方面的作用,并对机制进行了进一步的探索。

1.二甲双胍改善肺结构
在IPF患者分离出的成纤维细胞体外实验中,研究人员发现,使用5 mmol/L二甲双胍,24小时后可显著上调脂肪组织分化相关蛋白(PLIN2)18.3倍、过氧化物酶体增殖物激活受体(PPARg) 6.6倍,显著下调Ⅰ型胶原α1 (COL1A1)9.7倍。而使用5 mmol/L二甲双胍,72小时后治疗效果更为显著(PLIN2显著上调33.5倍、PPARg显著上调12.4倍,COL1A1显著下调9.6倍)。结果表明,二甲双胍可以诱导IPF肺成纤维细胞脂质沉积。
考虑到利用细胞培养系统进行试验时,会令体外生长的细胞脱离了微环境的影响。因此研究人员使用精确切割肺片(PCLS,一种体外培养系统,能够维持肺组织的活性和代谢活性5天,更贴近于内环境)进行试验,来检验二甲双胍的治疗效果。结果表明,在体外试验中二甲双胍能够显著改善肺结构。
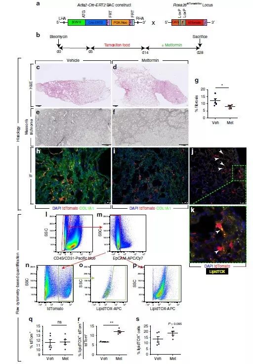
2.二甲双胍加速小鼠肺纤维化消退
研究人员在博来霉素诱导肺纤维化的小鼠模型中对二甲双胍的治疗效果进行了线性追踪。结果表明,二甲双胍可加速小鼠模型肺纤维化的消退,验证了之前的研究结果。

图1 二甲双胍促进小鼠模型肺纤维化消退
3.作用机制
研究发现,在由IPF患者体内分离出来的肺成纤维细胞的原代培养物中,二甲双胍通过调节代谢途径,抑制TGFβ1作用、抑制胶原形成、激活PPARγ信号、诱导肺成纤维细胞的脂肪分化来发挥有效的抗纤维化作用。
在小鼠肺纤维化模型中利用遗传谱系追踪法进行研究,发现二甲双胍可以通过诱导肌成纤维细胞向脂肪成纤维细胞的转化,加速纤维化分解。此外在小鼠试验中,二甲双胍发挥了显著的肺结构修复作用,并且未观察到不良的全身性副作用。
结果与讨论
研究结果显示,二甲双胍在体外IPF患者肺组织细胞以及小鼠模型中显示出了显著的抗纤维化作用。研究人员认为,可以将其视为IPF的潜在治疗选择。
作为2型糖尿病治疗领域一线用药,二甲双胍着实给了我们太多的惊喜,但是小编认为,这些研究是基于动物实验的基础研究,治疗效果并没有经过人体实验的证实, 因此我们应客观的看待这个结论 ,同时期待着更权威的研究结果出炉。
前景展望
新药研发往往伴随着高额的费用和可能存在的失败风险,多年的临床经验表明二甲双胍不仅成本低并且副作用小、耐受性良好。研究人员认为,对于二甲双胍适应证的重新定位能够在一定程度上有效规避研发风险、降低研发成本、加快药物上市的步伐从而迅速满足临床用药需求。考虑到目前IPF治疗手段相对单一,如果未来能够通过严格论证,二甲双胍或许能够给IPF患者带来切实的获益。
参考文献:
[1] Vahid Kheirollahi1,2, Roxana M. Wasnick, et al. Metformin induces lipogenic differentiation in myofibroblasts to reverse lung fibrosis. NATURE COMMOL/LUNICATIONS. 2019 July. https://doi.org/10.1038/s41467-019-10839-0.
[2] García-Sancho Figueroa, M. C. et al. Risk factors for idiopathic pulmonary fibrosis in a Mexican population. A case-control study. Respir. Med. 104,305–309 (2010).
[3] Sunad Rangarajan, Nathaniel B. Bone,et al. Metformin reverses established lung fibrosis in a bleomycin model.Nat Med.2018 August. doi:10.1038/s41591-018-0087-6.