中药对克雷伯菌肺炎的治疗有效吗 (真菌性肺炎怎样预防)

怎么样预防肺孢子菌肺炎,肺孢子菌肺炎的症状和治疗是什么

真菌性肺炎是一种或多种地方性或机会性真菌引起的肺部感染过程。地方性真菌病原体可以引起健康宿主和免疫功能低下者感染。机会致病真菌往往引起先天性或获得性免疫缺陷的患者感染。对于真菌性肺炎的治疗,该如何进行呢?本文为您总结!

>>查看前文:真菌性肺炎的诊断,这些内容要清楚!

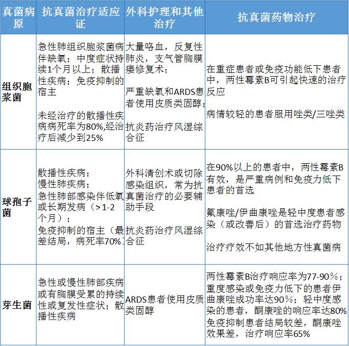
对于地方性真菌病感染的患者,可以不经治疗自然康复,尤其是轻度感染且免疫力正常,感染没有发生散播的患者。如果患者不能自愈,需采取一定的治疗方法。治疗建议如表1。

免疫功能低下的患者出现曲霉病、毛霉病、念珠菌病,提高患者的免疫力与患者感染恢复有关。

表1 常见真菌病原体的治疗方法

怎么样预防肺孢子菌肺炎,肺孢子菌肺炎的症状和治疗是什么

怎么样预防肺孢子菌肺炎,肺孢子菌肺炎的症状和治疗是什么

怎么样预防肺孢子菌肺炎,肺孢子菌肺炎的症状和治疗是什么

药物治疗

如果患者需要治疗,酌情启动合适的抗真菌药物。在许多情况下,两性霉素B是主要的初始治疗药物,特别是对于重症患者。更为昂贵的两性霉素B脂质体具有相同的疗效,但毒性更小。对侵袭性曲霉病(包括肺曲霉病),伏立康唑作为首选治疗药物优于两性霉素B。药物剂量与治疗时间,取决于引起肺炎的潜在病原体。泊沙康唑用于预防接受造血干细胞移植的严重免疫抑制患者和因血液恶性肿瘤接受化疗致中性粒细胞减少症患者的侵袭性曲霉菌和念珠菌感染。由于不同个体生物利用度和药物间相互作用的差异较大,因此推荐对泊沙康唑进行治疗药物监测,尤其是治疗侵袭性曲霉病或结合菌病时。

在真菌性肺炎的治疗中,其他抗真菌药物包括氟康唑、伊曲康唑、氟胞嘧啶,和酮康唑。与两性霉素B或其脂质体相比,新一代抗真菌药物(第三代*唑三**类或棘白菌素类)有更好的耐受性,或在一线或二线治疗中甚至可能更有效。

艾莎康唑已获得FDA和欧洲药品管理局的批准,可用于治疗侵袭性曲霉病和毛霉菌病。研究表明艾莎康唑对曲霉病的治疗不亚于伏立康唑,对毛霉菌病的治疗不劣于两性霉素B和泊沙康唑。卡泊芬净已被批准用于治疗对两性霉素B无反应或无法使用两性霉素B的患者的侵袭性曲霉菌感染。据报道,联合或不联合两性霉素B,棘白菌素类与*唑三**类联合对某些耐药菌(如毛霉菌和结合菌)均有效。单用或联合唑类对曲霉菌感染有效。

由于使用这些更加安全有效的药物,并且将其结合使用,侵袭性肺部感染的患者,尤其是免疫力低下的患者,可能会得到改善。

仅在小型的回顾性研究中分析了联合治疗作用,但结果尚不清楚。一线治疗通常不建议联合治疗。在极少数病例中,可能会非常谨慎地将其作为二线治疗或抢救治疗。

外科护理

侵入性曲霉病可能需要手术治疗。在有文献报道,手术治疗适合经抗真菌药物治疗但有残余病灶的侵袭性曲霉菌感染患者。

侵袭性曲霉病患者可能适合手术治疗,这些患者已经用抗真菌药治疗但有残留病灶。当需要额外免疫抑制时,进行手术治疗以预防疾病复发。手术也被认为是预防或治疗大出血的方法,特别是当肺部病变与大血管相连时。

在空洞型肺孢子丝菌病中,即使在病情进展期,甚至双侧病变,也应考虑手术管理,但需要患者手术后有足够的预备呼*储吸**量。

真菌性肺炎的预防

指导患者避免前往或接触流行地区。

建议进行骨髓移植或慢性中性粒细胞减少症的患者避免活动(如园艺、清洁、搅动杂物)或避免过度接触有曲霉菌和其他广泛存在的真菌孢子的物体(如盆栽植物、花卉、新鲜水果和蔬菜、未煮熟的香料)。

对于进行骨髓移植、实体器官移植或抗白血病化疗的患者,在治疗室使用高效空气过滤器(HEPA),可以最大程度地降低患者接触曲霉菌孢子的风险。

对机会性真菌感染高风险的患者(包括有真菌感染史的患者),进行预防性抗真菌治疗(即鼻内或静脉内两性霉素B或其他制剂治疗)。

医脉通编译整理自:FungalPneumonia- Medscape- Jun 21, 2019