美签审核标准都是写在明面上的
所有人都知道

图一

图二
B1和B2签证是美国商务和旅游签证的名称。
这是两类可以临时前往美国的签证
是允许持有人在美国旅行
参加研讨会
技术访问和参加其他一些商业活动
签证官面签的过程就是你自证清白的过程
你要让签证官觉得你此次旅行会按时回来
不会滞留,更加不会移民
但一些“*规则潜**”你知道吗
有哪些
1、你的婚姻状况
(单身、离异、丧偶的女性,拒签概率会很高)
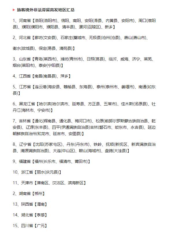
2、户籍所在地歧视
(一线城市户口>二线城市户口>三、四线城市户口>大于敏感城市户口)
图:敏感城市

图三
如图所示:如有冒犯,抱有万分歉意
3、签证的心情
签证官也是正常的人
个人习惯、喜好、心情
面签时有哪些习惯......
多多少少会影响签证的通过率
不过你还是要相信签证官专业
4、学历歧视
博士、硕士、本科:重点本科、985、211、美本,都很受签证官青睐
往后就是普通本科、大专、中专、初中......
学历的高低也会影响签证率
不过还是要看综合因素的
不要气馁
5、你在美丽坚有男/女朋友
在美丽坚有男/女朋友
美丽坚是承认同居关系的
但需要证据证明
假如没有也没有结婚
只是男/女朋友关系
很容易被拒签
6、赴美生子
赴美生子不管是诚实签(已取消)
还是旅游签
对于对这方面比较敏感的签证官来说
就是感到不舒服
很容易造成拒签
同时根据美丽坚现有法律
赴美生子是被禁止的
涉及赴美生子不管申请那种类型签证被拒可能性很高
7、出境记录
例如:美丽坚留学经历、五眼联盟国家留学经历/旅行记录
或发达国家的留学经历/旅游经历
有良好的出境记录对签证率有很大的帮助
......
如果没有这些就属于白本
就要看你本身综合条件了
知道了这些“*规则潜**”我们应该怎么办呢
熟悉它、顺应它、利用它
合理合法合规的去利用这些“*规则潜**”
更加有效的提高签证率