
最近闲鱼上遇到一个事,我向我一个老客户推送了我微信公众号的一个截图。让客户有兴趣可以关注一下。本来也没什么。不知道闲鱼用的哪门子技术,我发截图还能检测到,直接给我禁言七天。

好吧,曾经万能的闲鱼现在是越来越像乾隆皇帝时期开展的某项运动了。这也不能说,那也不能卖。那么今天我就唠唠闲鱼*禁品违**和违禁词的那些事儿。
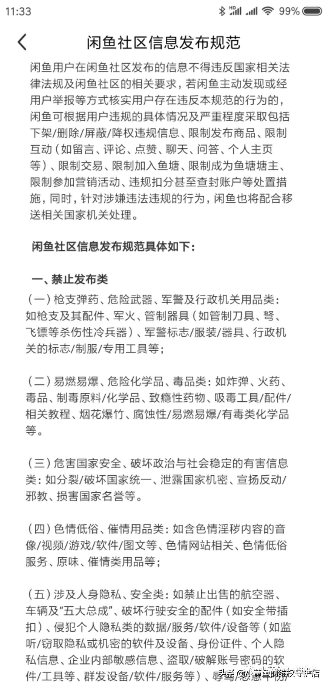
一、首先是闲鱼官方载明的*禁品违**,我截图给大家看下。

可以看到,除了我们日常理解的假货不能卖外,空瓶、食品、药品和医疗器械都是不能卖的。
二、不能在宝贝描述里出现的商品和词语
1、经常有小伙伴反应收到闲鱼违规提醒,说通过信息层面判断出售假货。那么下面这些违禁词就要注意了。
高仿、A货、1:1、1比1、工厂货、精仿、假货、原单。将这些字写在宝贝描述里很有可能导致被系统认定为假货。还要留意的是,别以为没写汉字,写拼音首字母缩写就能混过去,也可能被识别出来的噢。特别是当你有很多“友商”盯着的时候。
2、极限词,例如最好、最棒、最高、最低、全网第一等这些词,也是违背广告法的,是不能写在宝贝描述里的。

3、一些虚拟类的物品也是不能发布,诸如音视频,种子资源,论文资源、课程资源、迅雷资源,百度云资源、网络游戏账号等。课程资源很容易被识别为知识产权侵权,并且及时卖出去,也很容易翻车,被买家申请仅退款,白拿你的资源。
4、有可能让人想入非非的词,裸、性、奶、乳、原味等(你懂的)

5、封建迷信类的商品,诸如算命、占卜等。
6、*草烟**、食盐,在我们国家*草烟**、食盐都是专卖的,不可以发布此类商品。
7、阿里巴巴活动时的一些限时商品,如敬业福、盖楼。
三、交流中不能使用的一些违禁词
1、首先骂人的话肯定不能说,如果说了,对方举报你的话,可能会被禁言七天。
2、诱导到站外的词语,例如:微信(包括缩写、谐音)、QQ等。
3、阿里巴巴“友商们”的词语,例如:京东、拼多多、微店、转转。(马爸爸:宁可我负天下人,不可天下人负我)
4、类似于互相刷单的词,例如:互赞、刷单、虚假交易、互粉等

5、一些你意想不到的词,诸如禁言、入职、愿望、沉冤昭雪、物理、常识、兼职、赚钱。

四、其他淘宝规定的禁售商品。
枪支,可以帮助违法犯罪用的工具等等,这里我就不一一赘述了,我截了图,大家可以看图。



大致整理的就这些,更多淘宝、闲鱼使用技巧,欢迎关注公众号 小黄鱼的守护店。
