近日,浙江陆续发布了一批事业单位招聘公告。具体有哪些岗位?怎么报名?一起来了解~
浙江中医药大学
浙江中医药大学是浙江省重点建设高校,为公益二类事业单位。学校设两个校区,分别位于杭州市滨江区和富阳区。
招聘岗位
本批次招聘需求为辅导员岗位,共18人。

报名方式
应聘人员应于本公告发布之日起至2022年3月4日15:00期间,登录浙江中医药大学公开招聘考试报名系统(https://rczp.zcmu.edu.cn)完成网上报名,逾期将不再受理。
咨询电话
浙江中医药大学人事处:0571-86613535
浙江画院
浙江画院是浙江省文学艺术界联合会直属的公益一类事业单位,主要职责是组织开展中国画精品创作、展览展示、理论研究和学术交流等。办公地点位于杭州市区。
招聘岗位
本次招聘需求为2个岗位3人。

报名方式
3月7日9:00至3月11日16:00。应聘人员登录浙江省人力资源和社会保障网(http://rlsbt.zj.gov.cn,专题专栏/事业单位公开招聘)、浙江文艺网(http://www.zjwenyi.cn,文联工作/人事汇总)*载下**报名表,填完后,发送报名电子邮件(邮件主题设为“应聘画师岗位编号+姓名”)到zjhy2022zp@163.com,并以电话确认。
咨询电话
傅老师、吴老师:0571-85174312
浙江省油画院
浙江省油画院是浙江省文学艺术界联合会直属的公益一类事业单位,主要职责是组织开展油画、版画、水彩等综合美术门类的精品创作、展览、理论研究和学术交流;开展美术创作培训、指导、咨询,培养美术人才,推动全省美术事业发展等。办公地点位于杭州市区。
招聘岗位
本次招聘需求为1个岗位2人。

报名方式
3月7日9:00至3月11日16:00。应聘人员登录浙江省人力资源和社会保障网(http://rlsbt.zj.gov.cn,专题专栏/事业单位公开招聘)、浙江文艺网(http://www.zjwenyi.cn,文联工作/人事汇总)*载下**报名表,填完后,连同报名材料一并发送报名电子邮件(邮件主题设为“应聘画师岗位+姓名”)到zjsyhy2020@163.com,并以电话确认。
咨询电话
陈老师:0571-87918068
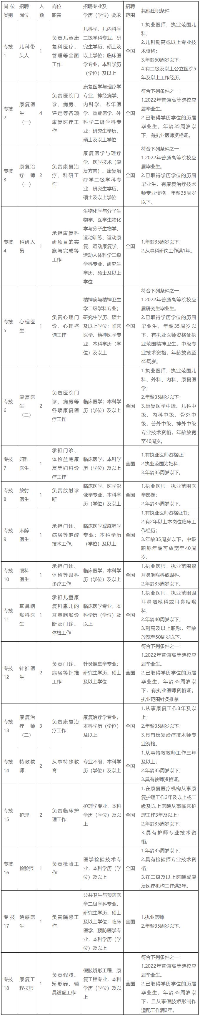
宁波市康复医院
宁波市康复医院(宁波市残疾人康复中心、宁波市聋儿康复中心)系残联下属事业单位,单位性质为公益二类。
招聘岗位
本次共招聘事业编制工作人员28名。

报名方式
2022年3月1日至3月7日,从宁波市人力资源和社会保障局网站、宁波市残疾人联合会网、宁波市康复医院网上*载下**并填好报名表,同时将相关证明材料以压缩包形式发送至1030584333@qq.com邮箱。压缩包和邮件主题以“应聘单位+应聘岗位+姓名”命名,发送后须电话确认接收情况(上午8:30-11:00,下午2:00-5:00,节假日除外)。
咨询电话
0574-87808770
宁波市审计局局属事业单位
《宁波市审计局局属事业单位公开招聘工作人员公告》(2022年2月11日)中审计1岗位因报名不足被取消,经宁波市审计局同意,宁波市经济责任审计服务中心(宁波市计算机审计中心)决定再次面向全国公开招聘事业编制工作人员1名。
招聘岗位

报名方式
2022年3月7日9时至3月8日16时,报考者登录宁波市考试网上报名系统,选择进入 “宁波市审计局下属事业单位公开招聘事业编制工作人员公告”,按要求输入个人信息,严格按照招聘所设条件选择岗位进行报名。
咨询电话
0574-89186323、0574-89186326
宁波市气象局下属单位
宁波市气象局下属事业单位宁波市气象局机关服务中心(宁波市气象局财务核算中心)决定面向全国公开招聘事业编制工作人员1名。
招聘岗位

报名方式
2022年3月2日至3月4日,从宁波市人力资源和社会保障局网站或宁波市气象局网站上*载下**并填好报名表,连同个人简历、近期免冠1寸照片及相关资料等的扫描件发送到nbqxj@sina.com,并在发送后于工作日上午9时至12时或下午2时至5时30分电至0574-89181802或89181829确认。
咨询电话
0574-89181802、0574-89181829
宁波市外事翻译中心
宁波市外事翻译中心决定面向全国公开招聘事业编制英语翻译(同传)1名。
招聘岗位

报名方式
2022年3月8日9时至3月15日16时,报考人员登录宁波市考试网上报名系统,选择进入“宁波市外事翻译中心公开招聘翻译人员公告”,按要求输入个人信息,严格按照招聘所设条件进行报名。
咨询电话
0574-89292259、0574-89292119
浙大宁波理工学院
浙大宁波理工学院决定面向全国公开招聘事业编制思政课教师2名。
招聘岗位

报名方式
2022年3月10日至11日,报考者须在报名时间内携带报名表、本人简历、身份证、学历学位证、*共中***党**员证明、工作经历证明(按需)、发表论文等相关材料的原件和复印件到浙大宁波理工学院(宁波市鄞州区钱湖南路1号)西大门报名。
咨询电话
0574-88229016
宁波幼儿师范高等专科学校
宁波幼儿师范高等专科学校(宁波教育学院)决定面向全国公开招聘专任教师27名。
招聘岗位

报名方式
2022年3月9日至3月15日,应聘者登录宁波幼儿师范高等专科学校(宁波教育学院)招聘网站进行报名。
咨询电话
0574-82371619、0574-82371637
北师大台州附中
北京师范大学台州附属高级中学是一所由北京师范大学和台州市人民政府合作共建,市政府全额投资、全力打造的直属台州市教育局管理的公办普通高中。
招聘岗位
此次面向社会公开招聘学科教师3人。

招聘条件
基本条件:
- 拥护中国*产党共**的领导,热爱教育事业,为人师表,品行端正,身心健康,认同北师大育人理念。
- 学历学位:本科及以上学历,学士及以上学位。
- 年龄要求:年龄在30周岁及以下(1991年2月21日以后出生)。具有硕士研究生学历(学位)的人员年龄可放宽到35周岁及以下(1986年2月21日以后出生),具有博士研究生学历(学位)或正高级教师职称或特级教师称号的人员年龄可放宽到45周岁及以下(1976年2月21日以后出生)。
- 取得相应学科教师资格证或教师资格考试合格证明或笔试合格证明。
必备条件:
- 2022年应届本科毕业生,需符合下列条件之一(所获荣誉或成绩要求为本科就读期间获得):
①获省级优秀毕业生称号;
②获国家奖学金;
③教育部直属高校毕业生,且综合成绩排名在年级前30%;
④获省级师范生教学技能竞赛二等奖及以上;
⑤获2次校级学年二等奖学金或4次校级学期二等奖学金。
- 2022年应届硕士研究生(所学专业需与本科所学专业相同或相近)或教育部直属师范大学2022年应届公费师范生,本科期间所获荣誉或成绩不作要求。
- 在职教师(需经所在单位及教育主管部门同意后方可报名)应具备以下条件之一:
①获得过地市级及以上名教师、教坛新秀、教学能手等教学相关综合荣誉;
②在教育行政部门组织的课堂教学比赛、教学大比武(含优质课)中获得地市级二等奖及以上(所获荣誉应与所任教学科一致);
③辅导学生参加五大学科竞赛(数学、物理、化学、生物、信息)获省级二等奖及以上,且本人获得省级及以上“优秀教练员”称号。
专业对口:
专业由招聘单位参考高校专业设置目录自主认定;专业名称不一致,但所学方向相同相近的,一般可接受应聘,并以招聘单位审核意见为准。
报名方式
2月28日-3月13日17时,登陆京师“耘”才网络招聘系统(https://eduhr.bnuedu.com/20220313)投递简历。
咨询电话
俞老师:0576-88192117
内容综合自浙江省人力资源和社会保障厅、浙工之家、浙江文艺、台州人社等