申明
这两天分销产品在qun里开始试点操作了,有些小伙伴可能会有所怀疑,但是本着公开公正透明的原则,我还是要在这里说明下:

申明
可以选择做,同样可以say no,加入就是一个小团队,互相交流,提升自己,无论卖什么,能赚钱就是王道,更何况我不收取任何费用。

承诺
保证:我给的分销价格一定有着利润空间,你从其他渠道拿不到的价格,对于尝试一件代发的小伙伴有绝对的优势,因为我的团队将会承担:快递、仓储、售后等问题,而你只要卖出去,就可以分润!而且利润的大小你做主。
导读
做闲鱼、淘宝、京东等各大电商平台,你绕不过去的一个东西,就是违禁词。

禁止
很多小伙伴发布了一款产品,没多久,就被下架,多次这样之后,甚至宝贝、账号遭到了屏蔽,所以在编辑标题和宝贝详情页的时候,以及和买/卖家沟通的时候,这些违禁词,你无论如何都必须先知道!
什么是违禁词
我们先来看下闲鱼官方小蜜的回答:

官方回答-违禁词
这个回答其实很笼统,大概的进行了一个分类,但是你注意到没有,他里面有一个斐讯路由器,你是不是觉得很奇怪?我们接着问:

斐讯路由器为何被禁
具体原因看图,题外话:斐讯产品被单独作为一个大类,也是打脸,我自己对斐讯产品,其实还是比较有好感的,没想到强制搭载理财产品,这确实有些过分,且存在一定的危害性。
OK,我并没有从官方的渠道找到一个完整的违禁词列表,这说明什么?违禁词太多,无法全部罗列出来,只能举出了几个分类。

违禁词-百科
但是捕手给大家系统整理了一下,这些词有些是我碰到的违禁词,有一些是网友分享的违禁词,来源包括但不限于:百度贴吧、豆瓣、知乎等各大平台,感谢这些分享者,至少可以让我们少走一些弯路!
违禁词-大盘点
社交、引流相关的违禁词
阿里和腾讯绝对的死对头了,我不给你分享淘宝宝贝,你也别想在我的领域做什么事儿。
所以像VX、WX、微信、QQ、手机号(任何11位连续数字)都是敏感的违禁词。另外包括帖子、互赞、互想要、直播等都是不被允许的。

社交
如果做闲鱼3年以上的小伙伴应该经历过去年,互赞互想要这一波封号特别严重。
解决办法:分割符处理,或者直接贴图片,尽量让系统无法察觉。
宝贝品质相关和极限词
极限词在淘宝天猫是绝对禁止的,一举报一个准,而在闲鱼同样不被允许,简单说就是夸大的宣传词。
品质相关:1:1精仿、高仿、发票、小票、原单等代表品质的词语。
极限词:最好、第一、顶级、最强、最佳,宇宙第一等极其夸张的描述词
做过淘宝的小伙伴一般都会知道这些,但是如果你是新手玩家,切勿要注意,很有可能碰到某一个词,就会限流,甚至下架你的宝贝。

宇宙最强丹
解决办法:不用这些词就可以了,特别想用?学一下老罗:“这可能是我用过最好的手机”,注意这里有个词可能。“这是全球第二美的手机”,注意我们不是第一,我们是第二。没毛病吧。
非阿里系平台相关词
这个很好理解了,你在阿里的平台宣传其他平台肯定是不被允许的,包括但不限于:唯品会、京东、58同城、转转、苏宁易购等。
虚拟产品相关
虚拟产品,可以说屡禁不止,没办法,一本万利的事情,很多人会上,包括我,也卖过一段时间,实在是手头的号有限,不折腾了。
包括但不限于:影视资源、论文、远程、百度云、迅雷等。
解决办法:图片+语音,尽量绕过平台的检测。
违禁商品相关
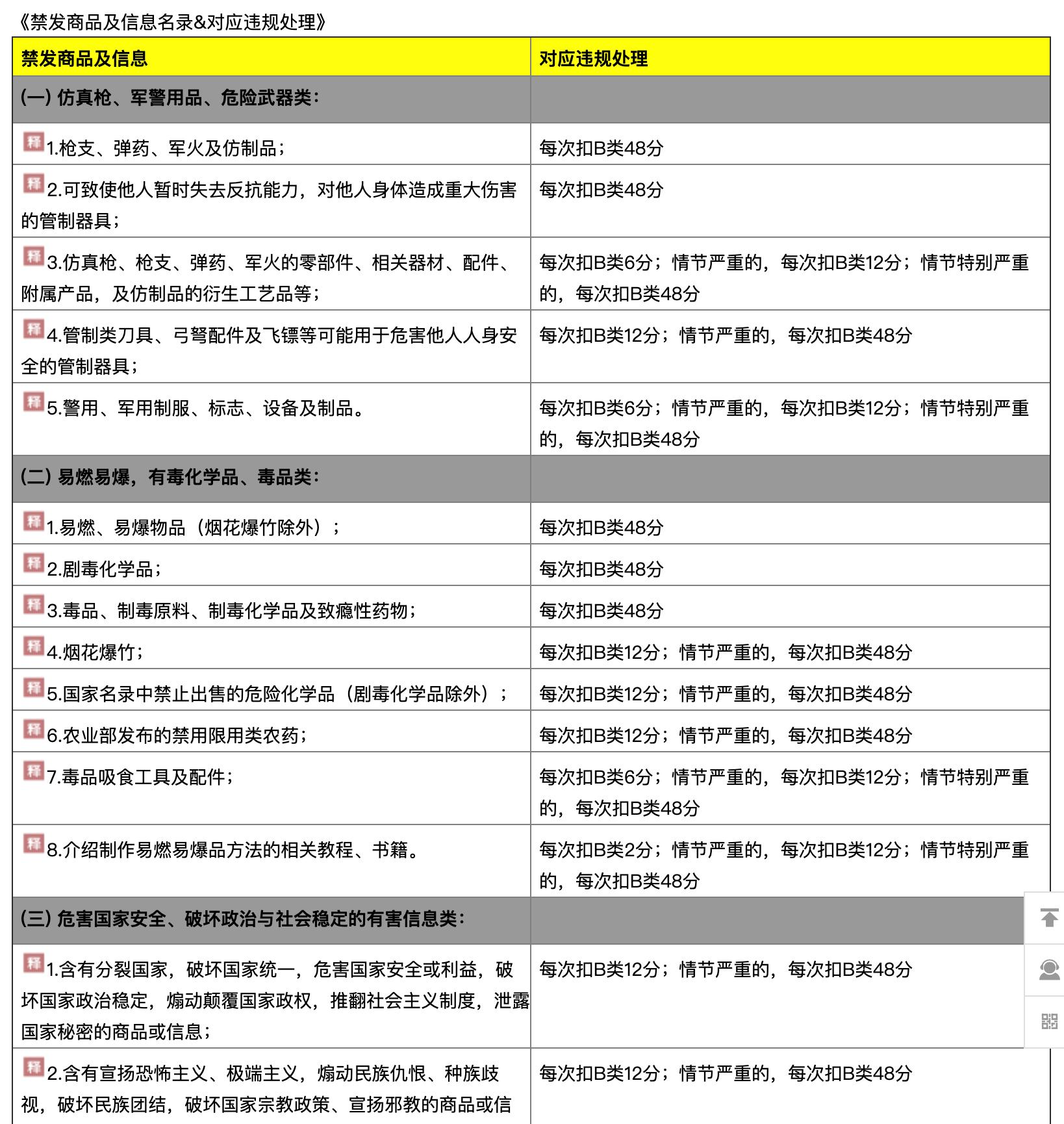
包括但不限于:烟酒茶、药品、食物、医疗器械等,具体可以看下我之前写的一篇文章《闲鱼总是被屏蔽或删除?你必须要了解的12+N条公约在这里》,里面罗列了几乎所有的*禁品违**,最后还有整个淘宝系的*禁品违**列表说明。

淘宝*禁品违**
解决办法:尽量不卖,如果只能卖这,尽量转到线下去操作。
尾声
今天聊了一下一些违禁词中常见的坑,大家可以分享下自己在做闲鱼过程中出现的那些违禁词,踩过的坑,分享出来,让大家也高兴一下。
闲鱼系列课程正在连载中
闲鱼系列课程 | 如何打造一个靠谱、专业、高质量的闲鱼账号
闲鱼系列课程 | 反复选品很难受?一招带你找到高利润爆款(上)
闲鱼系列课程 | 反复选品很难受?一招带你找到高利润爆款(下)
闲鱼系列课程 | 如何打造一个吸引人又讨好流量引擎的宝贝文案?
...
本文图片均为免费商业图片,文中内容转载必究