在数月忙碌于为大家科普各类肿瘤的发生机制、用药原理和治疗原则之后,小编也毫无保留地为大家整理出国内优秀肿瘤医院的名录,为各位在需要寻医问药时提供一个详细参考。

全国十佳特色 肿瘤科医院
国内医院肿瘤科室的 前100家医院排名
包括肿瘤专科医院和综合性医院:



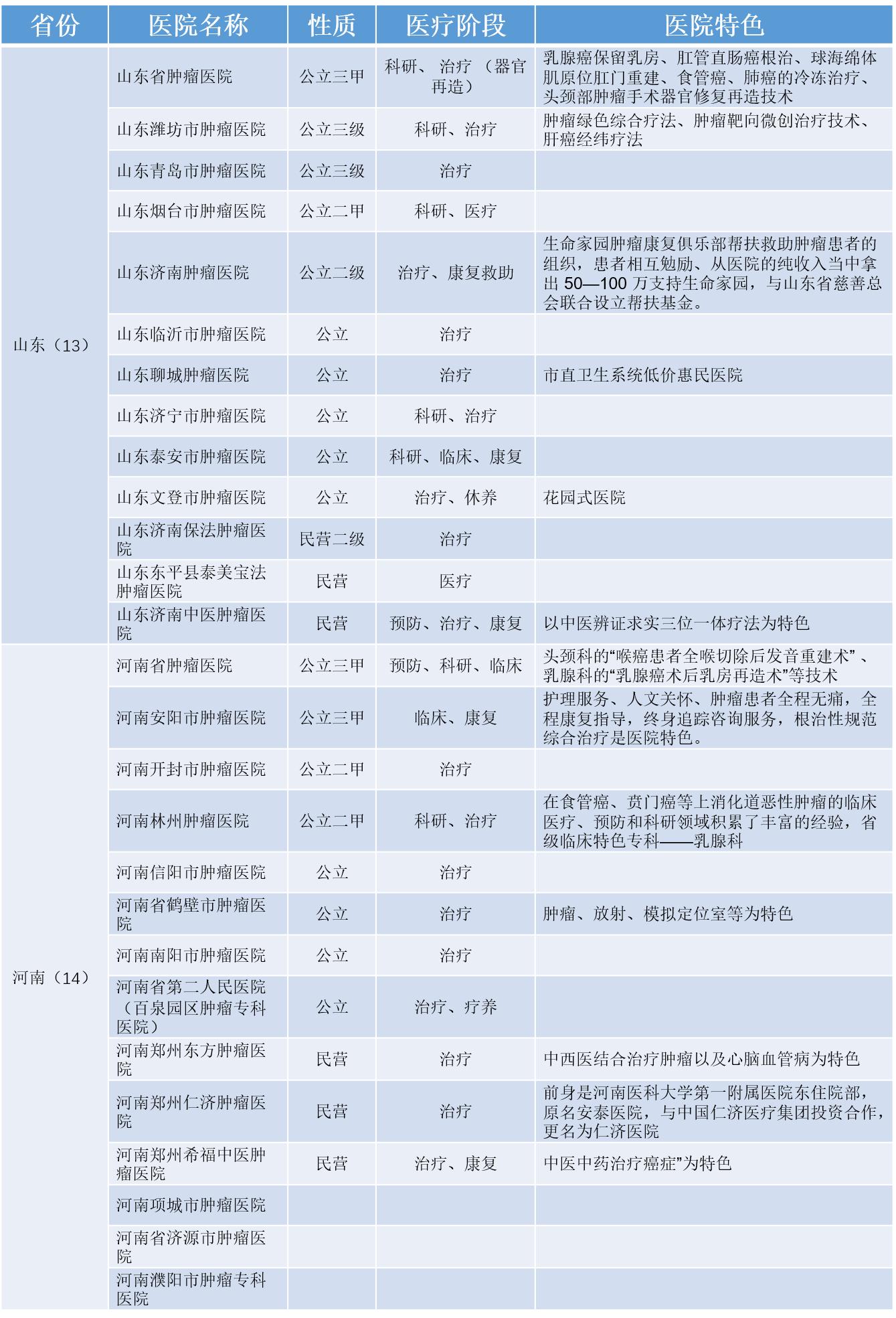
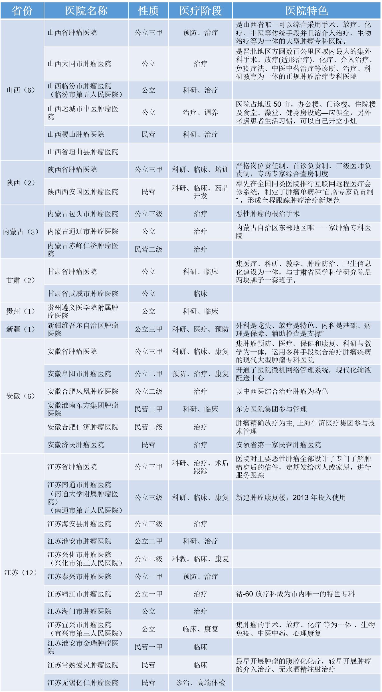
国内近130家 肿瘤专科医院
小编按省份划分,共计90多家公立医院和38家民营医院。




*申明,以上排名情况来源于网络资料,仅供参考,不含本网站人为干预。
最后,安利还是要的,固然寻医问药一定是专业医院强,但是日常科普知识的获取和梳理还是请继续关注我们,小编一定会努力奉上专业的科普大餐等你随时获取~~