公司的新会计,给客户开的一张电子发票,因为没有章,被退回。新会计有点慌,不知道该怎么办了,于是求教老会计。

老会计轻松一招将每章的电子发票,变成了有章的电子发票,真是太机智了!我们将方法做了一个视频,一起来看看她是怎么办到的吧!
视频加载中...
顺便,我们在这里也给大家详细介绍一下电子发票有关发票章的一些事:包括是不是所有电子发票都有发票章?没有发票章的法律效力如何?电子发票如何入账抵扣?
一、电子发票都没有发票章吗?怎么判断?
目前,电子发票有的带章,有的不带章,具体我们给大家总结了一个表格,供大家参考:

此外,通过电子发票的样式也可以帮助大家判断是否需要加盖发票专用章:
1、通过增值税电子发票公共服务平台开具的增值税电子普通发票,右下角票面无需加盖发票专用章;
2、通过增值税电子发票系统开具的增值税电子普通发票,票面右下角需要在“销售方:(章)”处加盖发票专用章。

二、 没有发票章的电子发票是否有效?
大家不用担心没有发票专用章的电子发票的效力,其法律效力、基本用途等均与现有纸质发票相同,其效力及真伪鉴别途径总结如下:

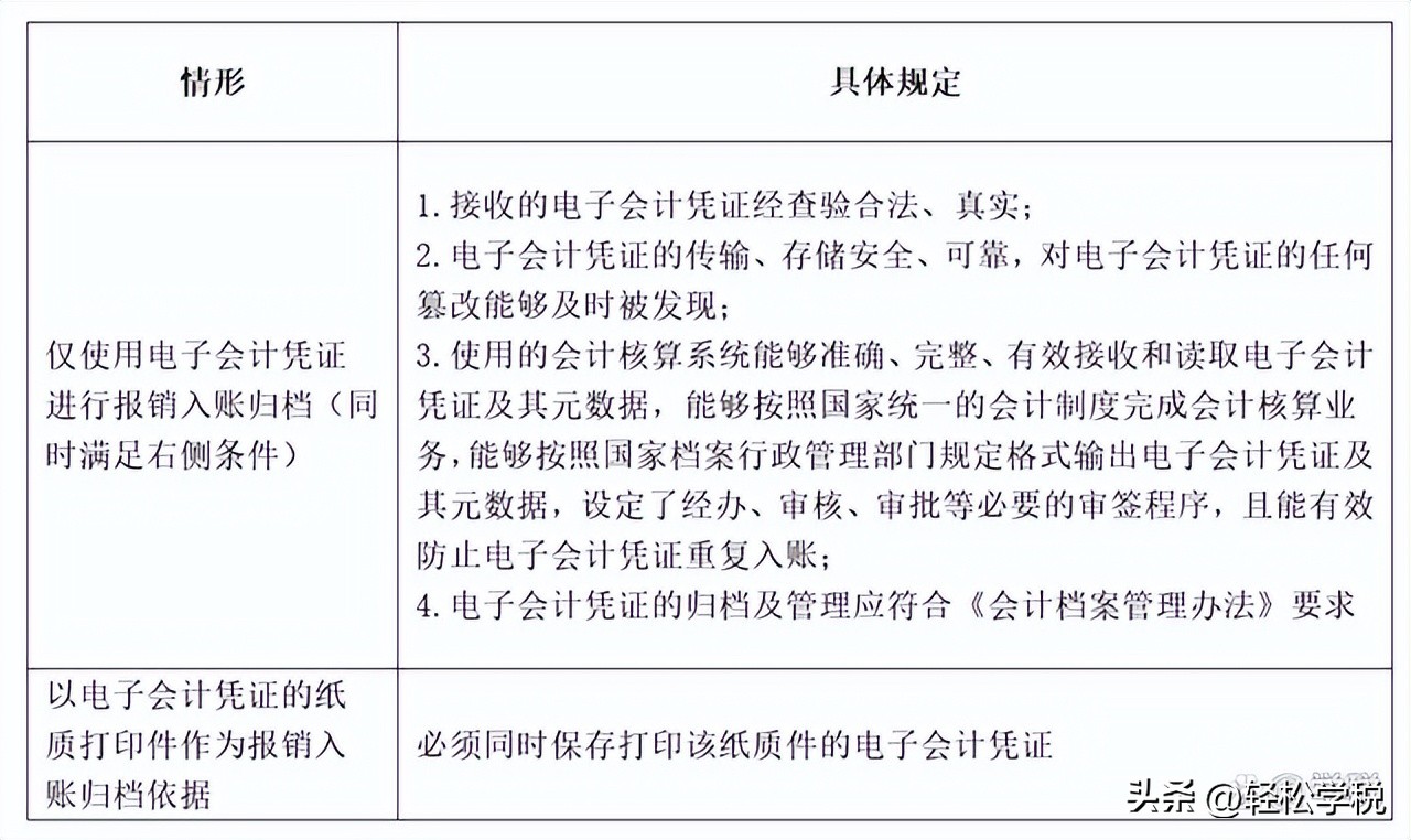
三、电子发票如何入账?如何抵扣?
1、如何入账?

目前,多数企业并达不到无纸化的条件,所以一般采用的方式就是纸质打印件入账,同时保存电子凭证,相对而言工作量增加了一些。但是随着增值税平台的完善,后续或许能从官方层面实现全流程无纸化。
2、如何抵扣?
受票方取得电子专票用于申报抵扣增值税进项税额或申请出口退税、代办退税的,应登录增值税发票综合服务平台确认发票用途,对于取得电子普票如何确定抵扣额,是否需要勾选认证,总结如下:

四 、 电子发票开错如何处理?
纳税人开具电子专票后,发生销货退回、*票开**有误、应税服务中止、销售折让等情形,应该如何处理?
1、全电发票的处理方式:
需*票开**方通过电子发票服务平台开具 红字“全电”发票或红字纸质发票 ,按以下规定执行:

注:受票方已将发票用于增值税申报抵扣的,应暂依《确认单》所列增值税税额从当期进项税额中转出,待取得*票开**方开具的红字发票后,与《确认单》一并作为记账凭证。
2、增值税电子专用发票的处理方式:
按规定开具红字电子专票,具体根据是否已抵扣,进行填开并上传信息表,然后税务机关审核校验,最后销售方开红字电子专票。
需要注意的是,购买方已将电子专票用于申报抵扣的,应当暂依《信息表》所列增值税税额从当期进项税额中转出,待取得销售方开具的红字电子专票后,与《信息表》一并作为记账凭证。