张老师写到这个篇文章的标题,一声“汪汪”,单身狗的我,上海对象还没有准备好~好了,言归正传,下面给大家讲一下“夫妻投靠类,上海*口办户理**流程和对应材料的准备”
上海居住证积分、居转户、养老保险、教育类的文章可以关注我哟~有什么不懂的网友下方评论即可~(如果你点击进来,那么肯定对你有用,大家认真阅读,希望对你有所帮助,后面有办理地址和电话)
1、夫妻投靠落户相关政策:
(一)外省市人员(指农业户口和非农业户口的无业人员,即申请落户时无外地劳动关系,可以在上海有工作)与具有本市家庭常住户口的居民(指在本市已登记常住户口满10年)依法办理婚姻登记满10年、年满35周岁,可准予其在配偶户口所在地落户。
(二)外省市少数民族及归侨、归侨子女、华侨子女与具有本市家庭常住户口的居民(指在本市已登记常住户口满7年)依法办理婚姻登记满7年,可准予其在配偶户口所在地落户。
(三)外省市人员与本市残疾居民依法办理婚姻登记满5年,可准予其在配偶户口所在地落户。

(四)本市支内、知青人员及其生育的子女与本市常住户口居民(在本市户口登记满5年)婚姻登记满5年的,可以在配偶户口所在地落户。
(五)外省市人员与本市常住户口人员结婚后,本市一方死亡的,其与本市一方生育的子女已有本市户籍,外省市人员未再婚、实际生活基础在本市、外省市无子女的;或外省市有子女但均已成年,其具有本市户籍的子女尚未成年的,可参照“沪府〔2009〕70号”夫妻投靠第(一)项规定在本市子女户口所在地落户。

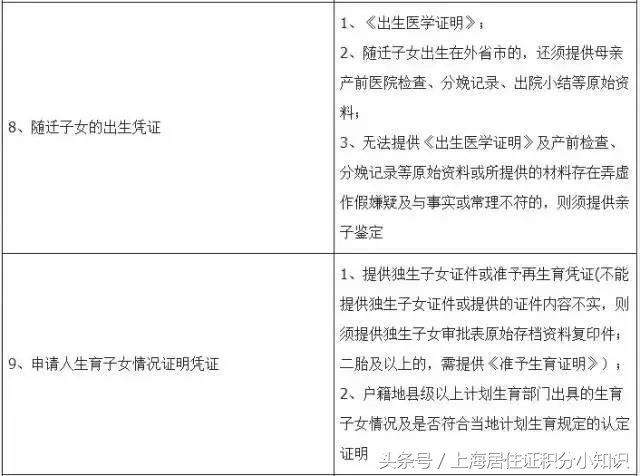
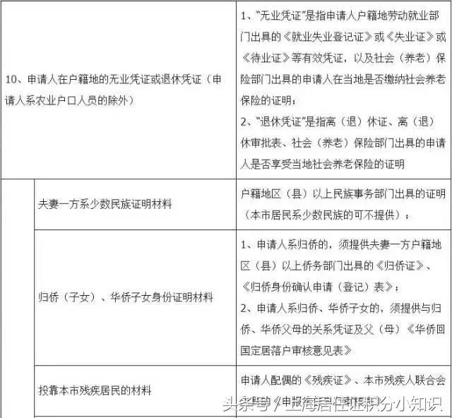
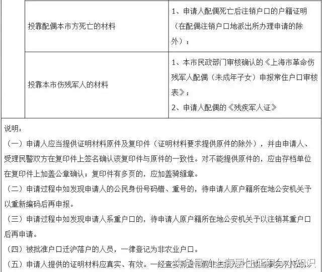
2、申请落户材料清单:






3、投靠落户的流程


4、夫妻投靠落户办理地点
1.徐汇公安分局户政接待窗口
地址: 徐汇区/番禹路865号
联系方式: 23037132
办理时间: 周一至周六8:30-17:00
2.青浦公安分局户政接待窗口
地址: 青浦区/外青松公路6189号
联系方式: 69714191
办理时间: 周一至周六8:30-11:30;13:30-17:00
3.崇明公安分局户政接待窗口
地址: 崇明县/翠竹路1501号2楼
联系方式: 39360053
办理时间: 周一至周六8:30-11:30;13:00-17:00
4.静安公安分局户政接待窗口
地址: 静安区/胶州路415号
联系方式: 22177650
办理时间: 周一至周六8:30-17:00
5.闸北公安分局户政接待窗口
地址: 闸北区/天目中路578号二楼
联系方式: 22040557
办理时间: 周一至周五8:30-11:30;14:00-17:00
6.浦东公安分局户政接待窗口
地址: 浦东新区/*欢合**路2号(边境证、准迁证)、浦东新区云山路1500号(户口咨询)
联系方式: *欢合**路22045072、云山路22045660
办理时间: *欢合**路:周一至周五9:00-11:30;13:30-16:30 云山路: 周四9:15-11:30;14:00-16:00
7.杨浦公安分局户政接待窗口
地址: 杨浦区/平凉路2057号
联系方式: 22170616
办理时间: 周一至周五8:30-11:30;13:30-17:00
8.嘉定公安分局户政接待窗口
地址: 嘉定区/嘉戬公路118号
联系方式: 69989126
办理时间: 周一至周六8:30-11:30;13:30-16:30
9.宝山公安分局户政接待窗口
地址: 宝山区/铁通路516号(准迁证、边境证)、宝山区克山路199号(户口咨询)
联系方式: 铁通路:56604991;克山路:28950083
办理时间: 铁通路:周一至周六8:30-11:00,13:30-17:00;克山路:每周二、四8:30-11:30
10.长宁公安分局户政接待窗口
地址: 长宁区/威宁路201号接待大厅
联系方式: 23039194
办理时间: 周一至周五8:30-11:30;13:30-17:00
11.普陀公安分局户政接待窗口
地址: 普陀区/大渡河路1913号
联系方式: 22049520
办理时间: 周一至周五8:30-11:30;13:30-17:00
12.松江公安分局户政接待窗口
地址: 松江区/中山东路290号
联系方式: 24066719
办理时间: 周一至周五8:30-11:30;13:30-17:00
13.虹口公安分局户政接待窗口
地址: 虹口区/大连路839弄2号3楼
联系方式: 23032564
办理时间: 周一至周五8:30-11:30;13:30-17:00
14.黄浦公安分局户政接待窗口
地址: 黄浦区/河南南路660号
联系方式: 23034270
办理时间: 周一至周六8:30-17:00
15.上海市公安局人口管理办公室 地址: 黄浦区/福州路185号
联系方式: 22023922
办理时间: 周一至周五9:00-11:30;13:30-17:00
16.本市各公安派出所户籍受理窗口
地址: 徐汇区/ 等本市各公安派出所户籍窗口
联系方式: 962110
办理时间: 市区派出所:每天8:30—20:00;郊区派出所:每天8:30—16:30
17.闵行公安分局户政接待窗口
地址: 闵行区/莘建东路201号
联系方式: 34120842
办理时间: 周一至周五8:30-16:30
18.奉贤公安分局户政接待窗口
地址: 奉贤区/解放东路58号(临时居民身份证、边境证)、八字桥路676号(户口咨询、准迁证)
联系方式: 33611510
办理时间: 解放东路:周一至周五8:30-11:30;八字桥路:周一至周五13:30-17:00
19.金山公安分局户政接待窗口
地址: 金山区/石化蒙源路110号
联系方式: 37990110*65296
办理时间: 周一至周六8:30-11:00;14:00-16:30
5、办理需要多长时间
(审批材料在传递途中的、审批部门作补充调查的、需申请人重新补充证明材料的等情况除外):
1、派出所自受理申请材料之日起15个工作日;
2、分(县)局应自收到派出所上报的审批材料之日起30个工作日;
3、市局自收到各分(县)局上报的审批材料之日起20个工作日。
老生常谈,如果有不懂的下方评论,记得关注,上海居住证积分和居转户很多东西都是一环扣一环的,所以很多时候你忘记阅读了,就忘记很多细则!大家多多提问,有些经典案例,我会当成文章来讲解的!
祝大家早日成为新上海人!