
1月28日
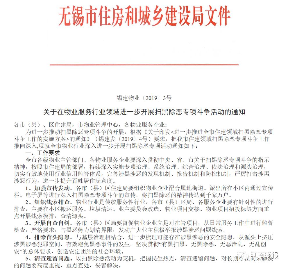
无锡市住建局官网上挂出一份文件
可以说
这份文件再次把
无锡人头疼的“搬霸”问题
圈进了重点……

工作重点第一条
就点明了要重点打击“搬霸”
还要清查遗留问题

对“搬霸”,无锡人不陌生
2006年时多部门曾联手打击
一度整治效果也不错
然而近几年“搬霸”又有回潮
小布后台也多次有网民反映“搬霸”问题
*意民**呼声急切期盼
打击”搬霸”、根除“搬霸”
有业主反映
已按照要求给了“搬霸”服务费
可“搬霸”还经常讨要香烟等额外好处
也有业主反映
有认识的人在家中装修
因为没找指定的“搬霸”
在家就被几名陌生男子打了

此番市有关部门再出文件
上升到扫黑除恶专项斗争高度
可见市里对“搬霸”问题已高度重视
不能再让这个“瘤”
继续影响无锡的美誉度
更不能容忍它影响无锡发展
具体要做哪些工作?
一起了解下~↓↓↓
通知指出,物业行业是传统服务性行业,各市(县)区局、各服务企业要有针对性的进行排查,主要在小区搬运服务、垃圾清运、业主委员会改选、物业项目交接、物业项目招投标等方面重点开展线索摸排,查清源头。
根据通知,各市(县)区物业主管部门要加强和公安、市场监管、城管、物价等部门的联动,加强小区搬运服务的监管。各物业服务企业不得以垄断经营的方式为业主强制指定搬运服务,不得以不服从指定搬运或者不缴纳搬运进场费用为由设置障碍,影响业主对所购住宅及公共设施的正常入住和使用。物业服务企业发现搬运服务者有违法行为的,应当及时制止,并根据涉及的违法行为向公安、物价、城管、市场监管等有关行政部门报告。
通知还要求,重点排查小区物业企业改选、业主委员会改选中群众的举报和投诉。对发现的“涉黑涉恶”线索,要及时参与、主动解决清查。对于小区前期物业管理招投标过程中的涉黑行为,也是此次排查的重点。对发现有涉黑垄断、影响招投标的行为和势力,坚决给予打击处理。
另外要求重点加强监管,信用惩戒。要将“扫黑除恶”专项斗争纳入各市区行业“双随机”检查活动中去,特别要在检查中对涉黑问题重点跟进排查,凡是违规的应立案查处,对违规的企业给予记分处理,对于失信企业,纳入“黑名单”。
文件的最后还附有一个统计表
如果您有线索
赶紧填写吧

点击左下角“阅读原文”查看文件及线索统计表