“*不起病**,不敢病”是目前绝大多数人的心声。当前日常生活中,包括肺癌在内的一些常见的重大疾病不仅给患者身心带来了巨大的痛苦,也因其高额的医药费用拖垮了许多患者家庭,更有甚者,还衍生出医患矛盾等众多社会问题。
为了解决高昂医药费带来的巨大经济负担,抗癌药纳入医保和相对完善的慈善保障体系的建立无疑是患者福音。这里所说的慈善保障体系就是我们通常说的“慈善赠药”。
“慈善赠药”包含免费赠药及买药后赠药,而申请“慈善赠药”的患者则需要符合以下任一条件:
01
符合条件的城乡低保患者
此类患者一般可以直接申请免费用药,但一般都指病前低保,如因病致贫不属于此类范围。
02
符合条件的非低保患者
通常需要自费一定疗程,后续因经济能力无法支付可申请慈善赠药。
从“慈善赠药”的申请人条件可以看出,“慈善赠药”的申请并非只限于原本家庭经济条件就较差的患者,对于原本家庭经济状况尚可,但在患病治疗过程中因高额治疗费用无法负担的患者,也可以申请“慈善赠药”。
所以,患者们如果符合以上两个条件之一,就可以去申请“慈善赠药”,以减轻治疗带来的经济负担。
目前在一些慈善组织及药厂等的联合下,有许多肺癌药品已经进入了“慈善赠药”名单,下面将会为大家汇总这些进入“慈善赠药”名单的肺癌药品及相应的申请方式。
易瑞沙慈善援助项目
项目简介:
易瑞沙慈善援助项目是中华慈善总会对贫困的晚期非小细胞肺癌患者开展的医疗救助项目。阿斯利康向中华慈善总会无偿捐赠易瑞沙药品,对符合易瑞沙适应症的低保患者直接给予援助。此外,还对那些已经使用易瑞沙进行治疗并获得显著疗效,但因经济原因无法继续接受治疗的晚期非小细胞肺癌患者给予救助。
援助对象:晚期非小细胞肺癌患者

援助模式:
2018年12月,经国家医疗保障局同意,易瑞沙药品再次在各省市开始执行降价落地政策,易瑞沙慈善援助项目援助方案以官网通知为准。因为援助数量有限,满足上述条件并不等于一定能得到援助。
官网通知:

申请流程(可进入官网分别进行查看)

网址:www.iressaccf.org.cn
电话:400-628-8080
疫情期间新增:010-83368380、010-83368381、010-83368382、010-83368384
特罗凯慈善援助项目
项目简介:
帮助低收入人群在重大疾病情况下的救助,满足并鼓励患者与疾病抗争的物质与精神需求,以帮助晚期肺癌患者获得更大支持,在上海罗氏制药有限公司的大力支持下,开展“中华慈善总会特罗凯慈善援助项目”。
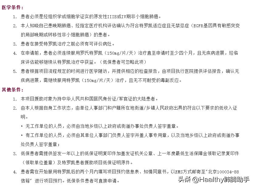
援助对象:
本人知晓自己患晚期肺癌,经指定医务志愿者评估确认为符合特罗凯适应症(EGFR基因具有敏感突变的局部晚期或转移性非小细胞肺癌)的低保患者(享有低保待遇至少一年)。
本人知晓自己患晚期肺癌,经指定医务志愿者评估确认为符合特罗凯适应症(EGFR基因具有敏感突变的局部晚期或转移性非小细胞肺癌)的低收入患者。
因援助数量有限,满足上述条件并不等于一定能得到援助药品。
申请条件

申请流程(可进入官网分别进行查看)
网址:www.4008808780.com
低保患者
非低保患者“新方案”
电话:400-880-8780
凯美纳赠药项目
项目简介:
凯美纳是国家食品药品监督管理局新批上市的第一个由中国自主研发成功的小分子靶向抗肿瘤药。为了降低获益病人长期用药之费用,帮助更多的患者用上凯美纳,同时彰显贝达药业对社会的责任,中国医药创新促进会和贝达药业股份有限公司联合开展凯美纳赠药项目。
援助对象:晚期NSCLC患者
援助模式:

申请流程(可进入官网进行查看)


网址:http://www.phirda.com
电话:400-809-6995
泰瑞莎慈善援助项目
项目简介:
泰瑞沙慈善援助项目为中华慈善总会发起设立的药品援助项目,旨在帮助中国大陆低收入晚期非小细胞肺癌患者能够持续稳定地获得先进靶向药品的治疗。通过项目运行,切实减轻患者及其家庭的经济负担,延长患者的生存周期,改善患者的生活质量。该项目通过中华慈善总会联合社会力量,共同打造一个患者关爱平台。项目捐赠方为阿斯利康公司。
援助对象:
城乡低保患者:患者知晓自己患复治的原发性肺癌,经过第一/二代EGFR TKI靶向药物治疗后进展,经医学评估确认为符合泰瑞沙适应症,经济上无法支付服用泰瑞沙费用的中国大陆低保患者。
非低保患者:患者知晓自己患复治的原发性肺癌,经医学评估确认为符合泰瑞沙适应症,经过第一/二代EGFR TKI靶向药物治疗后进展,泰瑞沙持续治疗获得明确疗效且没有严重不良反应,经济上无法支付继续服用泰瑞沙费用的中国大陆患者。
援助模式:
城乡低保援助模式:符合条件的低保患者可直接申请援助,经项目审批后获得援助直至病情进展。因为援助数量有限,满足上述条件并不等于一定能得到援助。
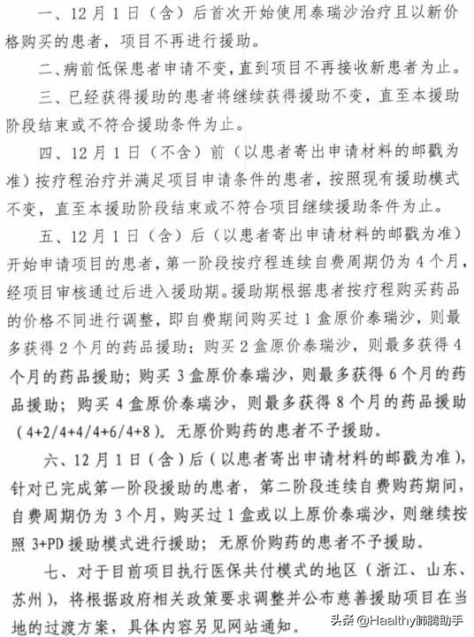
非低保援助模式:2018年10月泰瑞沙纳入国家医保目录后,泰瑞沙慈善援助项目过渡期援助方案以官网通知为准。因为援助数量有限,满足上述条件并不等于一定能得到援助。
官网通知:

申请流程(可进入官网分别进行查看)

网址:http://www.tagrissoccf.org.cn
电话:010-833683(96)、97、98
克唑替尼(赛可瑞®)援助项目
项目简介:
为了帮助中国肿瘤患者减轻经济负担,延长患者生命,中国癌症基金会与辉瑞投资有限公司共同开展“赛可瑞肺癌患者援助项目。
援助对象:ALK阳性局部晚期或转移性非小细胞肺癌患者/ROS1阳性晚期非小细胞肺癌患者

援助方案:

申请流程(可进入官网进行查看)

网址:http://www.cfchina.org.cn/list.php?catid=339
电话:010-6711-6122
阿来替尼(安圣莎®)援助项目
项目简介:
为帮助ALK阳性局部晚期或转移性非小细胞肺癌贫困患者获得安圣莎的可及性,提高患者生存期,改善患者生存质量,中国癌症基金会携手上海罗氏制药有限公司共同开展安圣莎患者援助项目。
援助对象:ALK阳性的局部晚期或转移性非小细胞肺癌患者

援助方案:

申请流程(可进入官网进行查看)

网址:http://www.cfcapsp.com
电话:400-000-6910
达可替尼(多泽润®)援助项目
项目简介:
为减轻晚期非小细胞肺癌患者的经济负担,帮助那些因经济原因无法继续接受治疗的晚期非小细胞肺癌患者。中华慈善总会接受辉瑞公司捐赠多泽润药品,开展了“多泽润肺癌患者援助项目”。
援助对象:
本人知晓自己患晚期非小细胞肺癌,经项目医务志愿者评估确认为符合多泽润适应症的中低收入患者或低保患者(享有低保待遇至少一年)。
申请条件:

援助方案:
低保特困患者:无偿援助多泽润药品,直至患者不符合项目继续援助的标准或本项目全面终止
中低收入患者:分多期进行援助
第一期患者自费服用多泽润(达可替尼)8盒(15mg*30粒/盒),经审批符合经济和医学标准的,项目援助8盒(15mg*30粒/盒)。
第一期援助结束后,第二期患者再自费服用多泽润(达可替尼)8盒(15mg*30粒/盒),经审批符合经济和医学标准的,项目再援助8盒(15mg*30粒/盒)。之后,第三期患者自费服用多泽润(达可替尼)5盒后(15mg*30粒/盒),项目援助35盒(15mg*30粒/盒),自此起可按第三期援助模式循环申请。项目援助至其不符合项目继续援助的标准或本项目全面终止。
申请流程(可进入官网分别进行查看)

网址:www.4008238770.com
电话:400-823-8770
帕博丽珠单抗(可瑞达®)援助项目
项目简介:
为了提高中国肿瘤患者对于肿瘤免疫治疗的可及性及规范性,减轻患者经济负担,延长患者生命。中国初级卫生保健基金会与默沙东携手启动“生命之钥 - 肿瘤免疫治疗患者援助项目”,该项目援助药品帕博利珠单抗(可瑞达®)由默沙东向中国初级卫生保健基金会无偿捐赠。
援助对象:
本人知晓自己患晚期非小细胞肺癌,经项目医务志愿者评估确认为符合帕博利珠单抗注射液(可瑞达®)适应症的低收入患者。
申请条件:

援助方案:

申请流程(可进入官网进行查看)

网址:http://smzy.ilvzhou.com
电话:010-56592207
纳武利尤单抗(欧狄沃®)援助项目
项目简介:
为增加中国大陆患者接受欧狄沃治疗的可及性,中国癌症基金会在百时美施贵宝公司的大力支持下,开展了“欧狄沃患者援助项目”,旨在减轻广大低收入晚期非小细胞肺癌患者的经济负担,提高患者生存质量。
援助对象:
单药适用于表皮生长因子受体(EGFR)基因突变阴性和间变性淋巴瘤激酶(ALK)阴性、既往接受过含铂方案化疗后疾病进展或不可耐受的局部晚期或转移性非小细胞肺癌(NSCLC)成人患者;
单药适用于治疗接受含铂类方案治疗期间或之后出现疾病进展且肿瘤PD-L1表达阳性(定义为表达PD-L1的肿瘤细胞≥1%)的复发性或转移性头颈部鳞状细胞癌(SCCHN)患者。
援助方案:以下为新版方案,于2020年2月10起执行

申请流程(可进入官网进行查看)
网址:http://www.cfchina.org.cn/list.php?catid=439
电话:400-669-0906
时间:9:00-18:00,周一至周五(节假日除外)
度伐利尤单抗援助项目
项目简介:
为了提高中国肺癌患者对于肺癌免疫治疗的可及性及规范性,减轻患者经济负担,延长患者生命。中国初级卫生保健基金会将于 2020 年 2月29日正式启动“因爱飞凡-肺癌免疫治疗患者援助项目”,该项目援助药品度伐利尤单抗注射液由阿斯利康投资(中国)有限公司向中国初级卫生保健基金会无偿捐赠。
援助对象(患者申请标准):

援助方案:

网址:https://www.ilvzhou.com/index.php?m=content&c=index&a=lists&catid=189
电话:010-58103263(周一至周五,法定节假日除外)
安维汀肺癌慈善援助项目
项目简介:
帮助低收入人群在重大疾病情况下的救助,满足并鼓励患者与疾病抗争的物质与精神需求,以帮助晚期、转移性或复发性非鳞状细胞非小细胞肺癌患者获得更大支持。中华慈善总会在上海罗氏制药有限公司的大力支持下,开展了“安维汀慈善援助项目”。
援助对象:
晚期、转移性或复发性非鳞状细胞非小细胞肺癌、经指定医务志愿者评估确认为符合安维汀适应症的低保患者(享有低保待遇至少一年)。
晚期、转移性或复发性非鳞状细胞非小细胞肺癌患者、经指定医务志愿者评估确认为符合安维汀适应症的经济贫困非低保患者,在12个月内接受总量不小于30mg/kg的安维汀治疗,获得明显疗效且未出现疾病进展,但因经济原因无法继续承担药品费用。
因援助数量有限,满足上述条件并不等于一定能得到援助。
申请条件:

申请流程(可进入官网分别进行查看)
低保患者
非低保患者
网址:http://www.chinacharityfederation.org/ProjectShow/29/85.html
电话:400-051-8880
培美曲塞二钠(力比泰®)援助项目
项目简介:
为了帮助确诊为非鳞状非小细胞肺癌的患者得到及时有效的治疗,减轻患者经济负担,延长患者生命,中国初级卫生保健基金会开展培美曲塞二钠(力比泰®)"生命接力-肺癌患者援助项目"。
援助对象:
本人知晓自己患晚期非小细胞肺癌,经项目医务志愿者评估确认为符合帕博利珠单抗注射液(可瑞达®)适应症的低收入患者。
申请条件:

援助方案:

申请流程(可进入官网进行查看)

网址:http://www.alimtapap.com/
电话:4000-138-191
以上就是为大家整理的部分肺癌慈善赠药信息汇总。随着慈善事业的发展,我们能看到有越来越多的治疗药物加入了慈善赠药行列,这对于一些家庭条件困难或者随着治疗经济负担越来越重的患者来说可谓是大大的好消息。
后续根据病友们的反馈和最新的消息,我们还将及时为大家更新更多的赠药申请内容和项目,也请大家继续关注肺腾助手。