大家可以先尝试一下做一做这份题目,如果有什么问题的话,可以给我们留言,有疑问的题目可以在交流群里讨论。


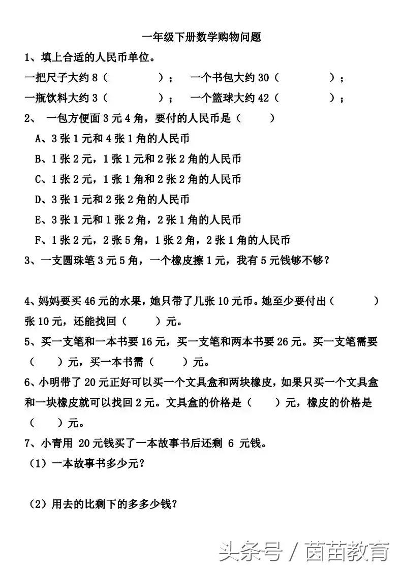
1、填上合适的人民币单位。
一把尺子大约8(角); 一个书包大约30(元);
一瓶饮料大约3(元); 一个篮球大约42(元);
2、 一包方便面3元4角,要付的人民币是( ABDEF)
A、3张1元和4张1角的人民币
B、1张2元,1张1元和2张2角的人民币
C、1张2元,1张1角和2张2角的人民币
D、3张1元和2张2角的人民币
E、3张1元和1张2角,2张1角的人民币
F、1张2元,2张5角,1张2角,2张1角的人民币
3、一支圆珠笔3元5角,一个橡皮擦1元,我有5元钱够不够?
3元5角+1元=4元5角 4元5角<5元 答:够。
4、妈妈要买46元的水果,她只带了几张10元币。她至少要付出(5)张10元,还能找回(4)元。
5、买一支笔和一本书要16元,买一支笔和两本书要26元。买一支笔需要(6 )元,买一本书需( 10 )元。
1笔+1书=16 1笔+2书=26 1书=26-16=10
6、小明带了20元正好可以买一个文具盒和两块橡皮,如果只买一个文具盒和一块橡皮就可以找回2元。文具盒的价格是(16 )元,橡皮的价格是( 2 )元。
1文具盒+2橡皮=20 1文具盒+1橡皮+2=20 1橡皮=2
7、小青用 20元钱买了一本故事书后还剩 6 元钱。
(1)一本故事书多少元?
20-6=14(元)
(2)用去的比剩下的多多少钱?
14-6=8(元)
8、小敏有6张1角、3张2角和1张5角的钱,她要买一本8角的作业本,可以怎样付钱正好合适?没有用上的写“0”
方法1:( 6)张1角, (1)张2角,(0)张5角
方法2:( 4 )张1角,(2)张2角,(0)张5角
方法3:( 2 )张1角,(3)张2角,(0)张5角
方法4:( 3 )张1角,(0)张2角,(1)张5角
方法5:( 1 )张1角,(1)张2角,(1)张5角
9、我有1张50元,2张20元,2张10元,1张5元 和10张1元。
买一个台灯65元,可以怎样付钱正好合适?没有用上的写“0”
|
方法 |
50元 |
20元 |
10元 |
5元 |
1元 |
|
一 |
1 |
0 |
1 |
1 |
0 |
|
二 |
1 |
0 |
1 |
0 |
5 |
|
三 |
1 |
0 |
0 |
1 |
10 |
|
四 |
0 |
2 |
2 |
1 |
0 |
|
五 |
0 |
2 |
2 |
0 |
5 |
10、我有2张20元,3张10元,3张5元和5张1元。
买一个足球37元,可以怎样付钱正好合适?没有用上的写“0”
|
方法 |
20元 |
10元 |
5元 |
1元 |
|
一 |
1 |
1 |
1 |
2 |
|
二 |
1 |
0 |
3 |
2 |
|
三 |
0 |
3 |
1 |
2 |
|
四 |
0 |
2 |
3 |
3 |