“根治痛风有方法,每天三颗药,一月降尿酸。”
“招募30名痛风患者降尿酸,30天内尿酸降下来。”
“老中医出马降尿酸,你朋友都没痛风了,还不快行动?”
“痛风的这个新技术,你还没用过嘛?把尿酸完全清除出体外。”
“连打三针,把痛风斩草除根,快来报名!”
不知道你有没有刷到过这样的视频,或者听说过这样的话语。尤其身边还有半熟不熟的朋友鼓动你去用某些不知道名字的降尿酸药:“我吃了这个药后,尿酸降下来了,你可以试试?”真的可以试试吗?也许并非如此。

网红医生说的话真能把痛风斩草除根吗?
痛风治疗方案并非千篇一律,而是因人而异
痛风的治疗其实并没有完全相同的方案,一千名痛风患者也许有一千种治疗方案:
- 有的痛风患者胃肠不好,可能在用药时考虑胃肠道反应;
- 有的痛风患者肝功能受损,可能需要用上保肝的药物;
- 有的痛风患者肾功能下降,可能先要治疗肾功能;
- 有的痛风患者合并有高血压,可能要调降压药物……
每一位痛风患者的病情都有个体的差异,包括尿酸水平、有无药物过敏、有无其他基础疾病、有无合并疾病、痛风阶段等等,这些都是医生制定痛风治疗方案需要全面考虑的问题。
也正因为患者个体的差异,往往给出的治疗方法也不同,有的需要免疫吸附治疗,有的需要针刀镜微创取痛风石,每个病人选择的药物、剂量、用法也都不一样。

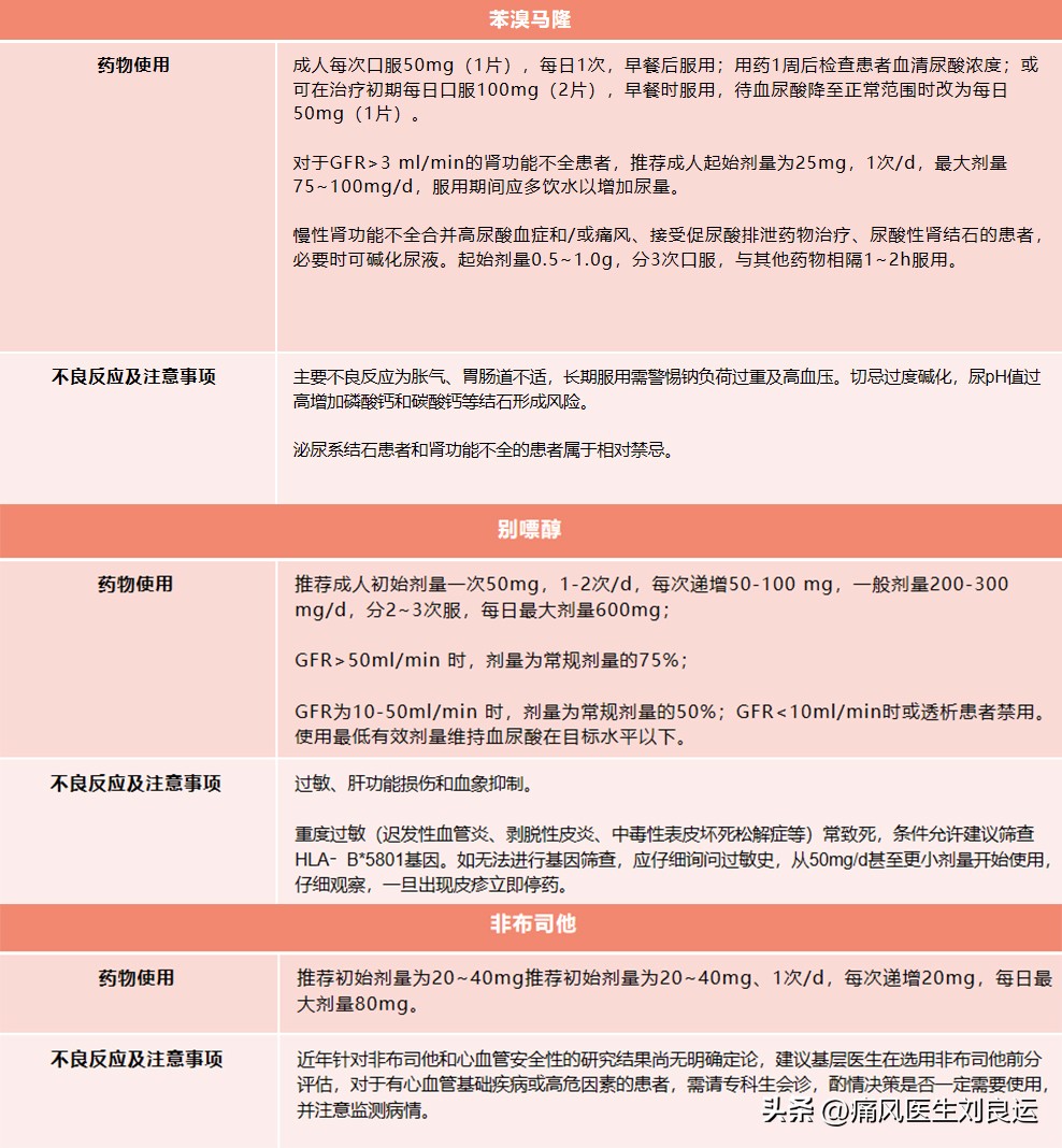
肾功能不全的患者在各期的降尿酸药物选择不同
痛风治疗药物并非人人适用,而是千差万别
目前治疗痛风的药物有秋水仙碱、依托考昔、双氯芬酸钠、英太青、布洛芬、强的松、地塞米松等消炎镇痛药物,还有别嘌醇、非布司他、苯溴马隆等降尿酸药物。消炎镇痛药物用于急性痛风性关节炎发作时,也用于降尿酸治疗时预防“溶晶痛”;降尿酸药物用于痛风缓解期降尿酸、溶结晶。
但是并不是每一样药物都是所有人都适用,每一样药物的药品说明书各不相同,药品的适应症、禁忌症、不良反应也有差别。同一个药物只会对部分人群有用,部分药物使用不当可能出现严重的副作用,甚至危及生命。
比如别嘌醇,这是我们常见的降尿酸药物。别嘌醇使用不当就有引发超敏反应的风险,而且一旦发生,临床致死率高。别嘌醇相关的严重超敏反应与白细胞抗原HLA-B-5801密切相关,所以使用前都建议进行快速PCR检测。

痛风间歇期常用降尿酸药物也有区别
痛风治疗医生并非包治百病,而是辨证施治
网上常常有“神医”说可以根治痛风,但目前并没有一种治疗方法既方便又快捷且绿色可以根治痛风的。痛风在目前的医疗水平下,并不能完全彻底治愈。哪怕是被某些“网红医生”吹得天花乱坠的尿酸氧化酶,也无法将尿酸完全消弭。
但痛风这种疾病是可防可控、可以临床治愈的。目前有很多手段可以治疗痛风,包括饮食控制、运动管理、情绪控制、作息管理、药物控制、康复理疗、免疫吸附、PRP、经筋刀、针刀镜等治疗方法。不过无论哪种或哪些治疗方法,都需要在专业的风湿免疫科医生、内科医生、代谢科医生或中医医师的指导下进行,才能做到避免急性痛风、降低尿酸水平、避免关节破坏的目的。

不同证候痛风痹症中药方药治疗也各有不同
痛风的每一种方法,都有它的优势,也有它的局限性。但是每一种方法都需要辨证来看,而不是因噎废食。有些“伪中医”的宣传明明一眼看上去就是夸大其词的虚假宣传,为什么你还要舍近求远去走弯路?这样不仅耽误疾病的治疗,还让你可能深受其害。
@头条健康 @头条辟谣