先附上去年复试通知流程及录取办法,供参考。


先说说学校组织的统一复试考试

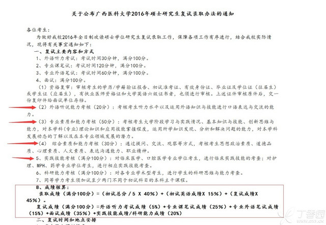
1. 外语听力考试 :30分钟,听力内容是介于四六级之间的听力,内容是公共英语,形式跟四六级一样,不难。需要自带收音机和耳塞。
2. 专业课笔试 :临床这块,往年是按二级学科考试,比如:报考内科学的,不管你是心内还是消化内、呼吸内,整本内科学、诊断学都要看,按二级考试,题型记得不是很清楚了,大概就是选择题、名词解释。简答题、病例分析题。外科学主要是考大外科和外总,个人感觉偏向于外总比较多。
3. 专业外语 :需要自带英语词典,纸质的,国家正规英语词典。复印的和考研复习的那种单词书不能用。内容大概就是医学相关的文献,英译中。我们当年考研,外科的专业英语是术后麻醉心肺功能检测的一篇文献,今年考博复试我们的专业英语是术后伤口愈合的处理的一篇文献。如果每个单词都翻字典,时间基本不够用。查几个,蒙几个。这个专业外语是分学科的,看你专科相关的即可。
上面这三个考试只占复试的45%,考不好都不要紧,面试才是大头。面试分考官面试和技能操作,但是很多科室的技能操作都比较简单(内分泌除外),主要是看面试表现。
面试: 流程一般是这样的:英文或中文自我介绍,看具体科室,绝大部分科室都是要求英文,一般准备三到五分钟,自我介绍完之后主要是问专业问题,一般是5个,有的科室抽题,也有的科室是考官随机问,也有的是随便问问本科学校或者一些基本情况。问完问题之后,一般是你报的导师或者教秘发问:是否愿意调剂科硕,是否愿意调剂其他导师,常规问题,基本上每个人都会问,没有高分、没有好的出身、也没有走关系的,回答这个问题要慎重,因为这将是决定你是否录取和录取类型的关键问题,这个自己把握,我也没有完美的答案,需要结合自己的情况综合考虑,包括: 你的 分数和排名、关系、本科出身、报考导师及报考跟你同一个导师的学生的情况 ,(上述我说的这几个因素在官网都无法查到, 只 能靠自己打听,靠自己打听,靠自己打听 。重要的事情说三遍)。 也有些科室是让你填写一张调剂意愿表。
内科和一些比较闲的科室尤其要认真准备复试。外科复试是相对比较简单粗暴的,比如骨科是三个大骨科一起复试,人很多,一次面试进去三个或者五个,一人一分钟自我介绍,问点专科问题,然后直接问是否愿意调剂,就可以出来了,很快。
说说技能操作, 其实很多科室在病房不具备考核技能操作的设备,所以一般也就是考考体格检查这些。外科的话可能会考一下七步洗手法、换药,手术铺巾。我们当年复试的时候,胃肠外科就考了手术切口换药。也有些科室的技能操作是口述的。心内科复试技能操作就是看心电图。
复试流程目前还是很正规的,从15级的录取开始都有复试现场录像了,有任何异议都可以查看录像,所以说复试都是比较公平的。
说说内分泌的复试流程:
学校统一复试部分如前所述。
科室面试:往年大概是这样,但是每年都会有调整,供参考。
1、西院内分泌:英语自我介绍→小讲课十分钟(讲课是脱稿讲,就相当于你给老板们上课一样,随意讲你擅长的与你报考专业相关的知识) 外加老板们会针对你讲的内容提问→抽题,回答抽到的专业问题。
2、东院内分泌:现场给指定的病人采集病史,手写一份完整的大病厉(标准的大病历,跟上诊断学写大病历的时候要求一样,不能有错别字),→英语自我介绍→问三个专业问题。( 注:采集病史书写病历需要自带白大褂、口罩、帽子、听诊器、手电筒以及一切你觉得用得上的东西,按执业医师考试标准流程走。注意,采集病史对象不是模拟病人,不是角色扮演,而是病房里实实在在的住院患者 )
复试流程大概就是这样了;
下面讲一下录取
原则上一个导师只能招一个科硕,一个专硕。但是科硕的话很多科研的大佬是可以多要几个的,主要是看导师经费。
一志愿和统考统一同时复试,择优录取,统考和调剂唯一的区别就是,统考的一志愿的是根据报考的导师录取,一志愿的导师有优先录取权,如果一志愿的导师不要你,那就放到科室这个大池子统一分配调剂,如果一志愿考生不接受调剂,报考的导师又不要你,那就明年再来了。
再说调剂的,不管你在调剂系统里选了调剂哪个导师,都没有用,复试只是确定你能录取这个科室,导师是复试结束后科室统一分配的,但是填写的时候还是要慎重,尽量按自己心仪的导师填写。
至于专硕还是科硕,复试的时候导师都会问你是否愿意调剂科硕,如果不愿意调剂科硕,报的导师不要你,其他导师又没有专硕名额可供调剂,那就被刷掉了。院内调剂一般是没有的,所有的科室都会在复试前调剂满,除非真的是招不到学生,但是那些科室估计你也不想调剂。而且调剂都是科硕,专硕一志愿基本都会满。因为按照一个导师带一个专硕的原则,专硕名额真心不多,一志愿都爆满了。
如果愿意调剂科硕和导师的,一般都会走,因为科硕的招生名额还是比较多的,很多大佬都可以招几个科硕。但是专硕因为名额限制,原则上都是只能招一个。绝大多数的导师都是希望招科硕。
本着以人为本的理念,基本上接受调剂、符合学校录取条件的学生都能走。
一般录取结果很晚才公布出来。但是如果被刷的话一般当天就会收到电话通知了。如果面试结束当天没有收到被刷或者调剂的电话,那么,基本上科室已经要你了,剩下就是研究生院这边政审,核对成绩啊什么的,政审基本上都会过。还有个最重要的就是复试的分数核算是否达标,如果没有考好,不达标,那也是会影响录取的,但是复试的分数你是查不到的,只有科室教秘的账号登录科室的研究生录取系统才能查到。
说说这个学校的研究生的收费和待遇:
学费: 科硕8000元/年,专硕:14950元/年.
住宿费: 按不同宿舍收费:850到1500元/年不等。研一专硕女生住研三,貌似是850元/人/年。大部分研究生是住23层研究生公寓,一般一个宿舍是6000元/年,看宿舍床位,4人间就1500元/人/年,5人间是1200元/人/年。博士是2人间。水电费、空调费自理。
待遇:主要来源是学校的助学金和二级学院的补助,其他补贴基本没有。
1.学校补助: 每个月600,一个月发一次,发十个月,也就是一年6000,每个人都有。
2.学业助学金: 第一年覆盖率100%,第二第三年,只要没有违纪和挂科,都可以申请,都能拿到。

3.国家奖学金: 可以说绝大部分人就不要指望了,僧多粥少。
再说说二级学院补助: 一附院每个月350.两个月发一次,一年发10个月。
其他福利: 勤工助学,待遇不清楚,反正不会很多。
导师发的补贴: 基本上是没有的。有些土豪的老板也会发,但是很少。
一附院夜班的补助 :据说有双证的独立值班有1000元/月。
另外还有一个就是大部分外科都给病历费: 整理一本病历给30元,或者是收一个病人给15元,患者出院了,将病历整理完下架再拿15元。大部分科室没有。
外科的还有个比较蛋疼的就是手术餐: 这个医院是没有手术餐的,本院的也是自己掏钱吃饭,上手术到了饭点也是自己掏钱吃饭,过了饭点也不会有人请你吃饭。
值班吃饭问题: 值班吃饭也是自己解决,科室不包饭的,如果碰到好的带教,值班基本都会请吃饭,主要是看人来。
一个月,硕士的话,满打满算补助也就是一千块左右。在南宁这个地方,虽然是三四线城市,但是一千块也就是刚够糊口,随随便便在学校外面吃个快餐都要十五六块,吃个粉也要八九块。当然,学校和医院食堂会便宜一点。
调剂名额问题:
目前专硕很热,根据这几年的情况,外校调剂的同学不要想着还有专硕的调剂名额了。这个学校临床科室调剂这几年就只有科硕。 外校想调剂的同学等官网通知吧,外校调剂一般都要过国家A区线,有六级和本科211/985的优先调剂。
上述复试经验均为往年,仅供参考。总的来说,这个学校录取基本上还是公平的,初试只是入门砖,过了线,大家都又是同一个起跑线上的人,复试也不能大意。
复试时请穿正装,这是对你,也是对导师最起码的尊重。
祝大家好运! 欢迎入坑!
未尽事宜可以私信或者跟帖,本帖只能告诉你一个大概的流程,你要问到具体哪个老师今年有几个人过线,要几个人,这种问题我相信没有任何一个学校的任何人能够把全院的具体情况都了解得很清楚,都是只能告诉你一个大概的,我也只能回答一个大概。也不要问我今年哪个科室有没有调剂名额。只能告诉你,想调剂专硕,一般都没有;科硕,等官网通知。分数线,等官网通知,只要过学校线就能来参加复试,复试时接受调剂,只要达到学校录取要求,一般学校都会尽量让你有书读。
更新
集中回复大家的问题:因为平时比较忙,有些已经重复很多次的问题没有及时回复,见谅。集中回复一下大家关心的问题。
其实开贴回复也是为了节省大家的时间,不过有些伸手*党**连帖子都不看就直接私信问我290+有没有希望,这种问题很傻很天真,我不是研究生院的老师,没有掌握你生杀大权的权利,这种问题我回答不了。我只能给大家一些建议供参考,自己结合自己的实际情况做准备。
针对大家关心的问题:
一志愿考生: 一志愿考生,大家主要是关心复试流程,其实上面我已经写得很清楚了,复试流程就那样,学校流程一般是不会变的,变的主要是科室面试,因为科室面试具有很大机动性,因为今年刚好是换届年,领导变了,科室作风也会改变,所以这个需要随机应变。科室面试无外乎:自我介绍(大部分科室);专业问题提问。2019年增加了政治相关的问题,由于受翟天临事件影响,目前学校对复试面试流程已经统一,全程录像打分。
一志愿调剂问题:一志愿的考生,不要想着院内调剂还有专硕的名额。学校如果还有专硕的调剂名额,早就放出来了,不会等你第一轮复试结束了再给你来挑,现在的形势基本上是这样:读专硕只有一志愿的考生有机会,调剂的包括院内调剂的考生基本上没有机会读。如果第一轮复试因为低分死磕专硕被刷,基本上不用想还有专硕的名额了。专硕因为名额的限制,僧多粥少。低分,又要死磕专硕,基本上是被刷的。很现实的问题。这个学校不支持院与院之间调剂,不要想着一附院不行,我还可以调剂去肿瘤医院,这是不允许的。别的医院的调剂名额只给本院的院内调剂考生,按1:1.2复试比例,很多医院参加复试的考生基本上与该院录取名额持平甚至超过,所以基本上不存在招不满的情况,只要名额缺的不多,基本上不会再组织第二次调剂,有些冷门科室每年都招不满,如果没有考生愿意调剂,那这些冷门科室的招生名额会给一些热门科室,所以每年医院基本都会完成招生任务,不存在有大的录取缺额,所以也不会再组织第二次调剂。
外校考生调剂问题: 非一志愿外校考生调剂我校,调剂条件是:过A区线,有6级和本科211/985考生优先,只是优先,不是绝对的。另外还有一个不成文的规定,其实本校考生也会优先考虑,毕竟是自己培养的学生,学校多少会照顾一点,这个是毋庸置疑的,相对于很多二三流的学校,本校考生还是比较受临床导师欢迎的。外校调剂也需要选对科室,不是说学校有调剂名额你就随便填,虽然这个学校不咋的,但是每年调剂高分的考生还是很多。内科、外科的调剂考生,分数还是有一定要求的。290+这种刚过线的分数,调剂大内科的机会是有,但是不大,毕竟是内科,很多高分的考生还是喜欢调剂大内科。大外科的考试其实分数会低一点,胃肠和肛肠、胸外是外科调剂大户。
其他科室,儿科是最容易调剂的,儿科有三个病区加一个新生儿病区,一堆导师,一志愿考生寥寥无几。妇产科会比较少,主要是妇产科跟生殖中心在一起招生(都属于妇产科学),生殖中心是热门,很多报生殖中心的被刷的考生都往妇产科的导师那里调剂,这个属于科室内调剂了。而且妇产科主任徐红也是大热门。
外校考生调剂这边,一定要快,学校不会等到最后期限才开始选考生,一般都是先填先挑,差不多就允许调剂了,调满了就关闭调剂。所以调剂科室名单出来了需要尽快填报。
低分的调剂考生,只求有书读的,不要往大内大外调剂,机会并不大的。如果是211/985的考生可以大胆填报,你们的录取跟初试分数的关系并不大,就因为这个出身,学校会优先给调剂机会,只要能调剂进来进入复试,表现不是很差,都会要了。低分、又不是211/985的考生,不建议报大内大外,机会并不大,因为你几乎没有什么竞争力。
关于一些考生私信我咨询调剂科硕录取以后有没有硕博连读机会的问题: 关于这个学校硕博连读我是最有发言权的。这个学校每年会有10%的硕博连读的名额,注意,我说的 10%不是硕士,而是博士的录取名额的10%。我们这届全日制PHD名额是90,历年来最多的一年。所以理论上硕博连读的学生名额有9个。但是我们最后只有7个同学成功申请了硕博连读。广西医硕博连读的机会只给科硕,专硕是不能申请的,录取的类型也是学术型PHD。申请硕博连读的条件是:1. 过六级;2. 硕士期间发表SCI论文,只要在规定期限内接收即可,没有online也是可以的;3. 找到本校的博导接收你;4. 硕士期间无违法违纪行为,无挂科记录,中期考核合格。上述4个条件是最基本的,满足基本条件然后进入研究生院组织的面试和答辩,答辩评委根据面试和答辩表现给予打分,并决定录取,其实最后的排名主要还是看你发的SCI的IF,不会有人看你的硕士成绩。通过研究生院的考核后会在每年6月份与统考的全日制考生一起进入复试的名单公示,公示后进入复试并录取。基本上硕博连读的考生能过研究生院那一关基本上就能确定录取了。这边博士是1:1 等额复试,一般不刷人。 对于无奈调剂科硕而又有想法硕博连读的考生,硕士期间跟对老板才是王道,硕博连读并不意味着你硕士和博士老板都要是同一个人,可以是两个完全不同的老师,也可以跨三级学科(比如硕士是消化内科,申请硕博连读的博导是传染科,这个是可以的,都属于内科),有想法申请硕博连读的考生,你需要制定一个在2年内发表SCI的计划,否则,没SCI,基本上没戏。
(注意:2018届硕博连读申请时间改为研二上学期,也就是2017年的11月底申请,12月与申请考核制同时复试,并于12月底公布录取。也就是说想申请硕博连读的同学要在研二的第一个学期的国庆节之前把SCI发表出来)
以上的只是建议,大家可以结合自己的情况填报。