概述:
溴冷机之所以能快速发展,是由于它具有运行平稳、噪声低、能量调节范围广、维护操作简便等一系列优点;更为重要的是,除可利用蒸汽、热水等热能外,还可利用工业余热、废热、太阳能、地热等低品位能源为动力。与其它类型的制冷机相比,溴冷机具有下述特点:
(一)以热能为动力,电能耗用较小,且对热源要求不高,能利用各种低势热能和废汽、废热,如高于20KPa (0.2kgf/cm2) 表压饱和蒸汽、高于75℃的热水以及地热、太阳能等,有利于热源的综合利用。具有很好的节电、节能效果,经济性好。
(二)整个机组除功率很小的屏蔽泵外,没有其他运动部件,振动小、噪声低,运行比较安静。
(三)以溴化锂溶液为工质,机器在真空状态下运转,无臭、无毒、无爆炸危险、安全可靠、无公害;有利于满足环境保护的要求。
(四)冷量调节范围宽。随着外界负荷变化,机组可在10~100%的范围内进行冷量的无级调节。即使低负荷运行,热效率几乎不下降,性能稳定,能很好适应负荷变化的要求。
(五)对外界条件变化的适应性强。如标准外界条件为:蒸汽压力5.88×105Pa (6kgf/cm2)表压,冷却水进口温度32℃,冷媒水出口温度10℃的蒸汽双效机,实际运行表明,能在蒸汽压力(1.96~7.84)×105Pa(2.0~8.0kgf/cm2)表压,冷却水进口温度25~40℃,冷媒水出口温度5~15℃的宽阔范围内稳定运转。
(六)安装简便,对安装基础要求低。机器运转时振动小,无需特殊基础,只考虑负荷即可。可安装在室内、室外、底层、楼层或屋顶。安装时只需作一般校平,按要求连接汽、水、电即可。
(七)制造简单,操作、维修保养方便。机组中除屏蔽泵、真空泵和真空阀等附属设备外,几乎都是换热设备,制造比较容易。由于机组性能稳定,对外界条件变化适应性强,因而操作比较简单。机组的维修保养工作,主要在于保持气密性。
溴化锂吸收式制冷机工作原理:
溴化锂吸收式制冷机工作条件:
1)机组内部为近乎真空的状态;
2)溴化锂水溶液具有很强的吸水性。
溴化锂吸收式制冷机的循环:
1)溴化锂溶液的循环;
2)制冷剂水的循环。
为何热量可生成冷水:
蒸发器内的冷剂水吸收系统管内冷水的热量蒸发,被吸收器内溴化锂浓溶液吸收,溶液浓度变稀。

吸收器内的稀溶液通过溶液泵导入到发生器,由蒸汽加热使溶液浓缩,浓度变浓,浓溶液返回吸收器吸收冷剂水,蒸发分离出的冷剂蒸汽被冷却水冷凝,凝结成冷剂水返回蒸发器。

单效吸收冷冻机:

主要部件及功能:
蒸汽型双效机组由高压发生器、低压发生器、冷凝器、蒸发器、吸收器、高温热交换器、低温热交换器及凝水回热器等换热设备、屏蔽泵、阀门、电控箱组成。整台机组属二筒结构,低压发生器、冷凝器、蒸发器和吸收器为主筒体,其中低压发生器—冷凝器位于主筒体上部份,蒸发器—吸收器位于主筒体下部份,高压发生器为另一筒体。
1、高压发生器:主要作用是将0.25~0.8MPa(表)工作蒸汽通入传热管内,加热管外的溴化锂溶液,使溶液得到热量而沸腾,产生冷剂蒸汽,随着质量的传递,溶液被浓缩,所产生的冷剂蒸汽则作为低压发生器的热源。再一次加热低压发生器中的溴化锂溶液,产生第二股冷剂蒸汽,这就是两效的涵意。
2、低压发生器:利用高压发生器产生的高温冷剂蒸汽来加热管外溶液,产生第二股冷剂蒸汽。
3、冷凝器:冷凝器为冷凝冷剂蒸汽的设备,管内通以冷却水,冷剂蒸汽在管子外表面凝结,凝结后的冷剂水由水盘进入蒸发器。
4、蒸发器:蒸发器为制取冷量的设备,通过冷剂水的蒸发,吸收冷媒水的热量,降低其温度,达到制冷目的。通常冷剂水在管外蒸发,管内通以冷媒水,冷媒水放出热量后温度降低。
5、吸收器:吸收器是溴化锂吸收式制冷机中用以吸收冷剂蒸汽的重要设备,蒸发器中的冷剂蒸汽若不能及时被吸收,真空度就不能保持,蒸发过程将无法持续进行。
6、溶液热交换器:高低温溶液热交换器都是以温度高的浓溶液将热量传给温度低的稀溶液,从而减轻发生器和吸收器的热负荷。
7、凝水回热器:作用在于使高压发生器出口高温凝水与稀溶液进行热交换,降低凝水的出口温度,同时提高进入低压发生器稀溶液的温度,进一步提高机组的热效率。
吸收式制冷机工作过程:

并联双效用吸收式冷冻机:

制冷循环:
蒸汽两效溴化锂吸收式冷水机组工作原理如制冷循环原理图所示。冷暖切换阀F1、F2处于关闭状态。吸收器出口稀溶液,由溶液泵输送,经过低温热交换器、高温热交换器加热后进入高压发生器。在高压发生器中,稀溶液被燃烧器输入的热量加热沸腾,产生高压、高温冷剂蒸汽,溶液被浓缩成中间溶液。
中间溶液,经高温热交换器进入低压发生器。被来自高压发生器内的高压、高温冷剂蒸汽加热,产生冷剂蒸汽,溶液进一步浓缩成浓溶液。
高压发生器中产生的高压、高温冷剂蒸汽,加热低压发生器的中间溶液后,凝结成冷剂水,经节流后,压力降低,与低压发生器中产生的冷剂蒸汽一起,进入冷凝器被冷凝器中的冷却水冷却,成为与冷凝压力相对应的冷剂水。
在冷凝器中产生的冷剂水,经U形管节流后进入蒸发器。由于蒸发器中的压力很低,便有部分冷剂水蒸发,而大部分冷剂水由冷剂泵输送,喷淋在蒸发器管簇上,吸收在管内流动的冷水的热量而蒸发,使管簇内冷水的温度降低,从而达到制冷的目的。
由低压发生器出来的浓溶液流经低温热交换器进入吸收器,喷淋在吸收器管簇上,被在管内流动的冷却水冷却,温度降低后,吸收来自蒸发器的冷剂蒸汽,成为稀溶液。这样,浓溶液不断地吸收蒸发器中冷剂水蒸发而产生的冷剂蒸汽,使蒸发器中的蒸发过程不断地进行。因吸收来自蒸发器中冷剂蒸汽而变稀的溴化锂溶液,再由溶液泵送往高压发生器沸腾、浓缩。这样便完成了一个制冷循环。过程如此循环不息,蒸发器就能不断地输出低温冷水,供空调或生产工艺降温之用。

制暖循环:
蒸汽两效溴化锂吸收式冷水机组的采暖流程如制暖循环原理图所示,冷暖切换阀F1、F2、F14开启,F10、F13关闭,冷却水回路和冷剂水回路停止运行,冷水回路转换为热水回路。吸收器、冷凝器、低压发生器、高温热交换器、低温热交换器停止工作。吸收器中的稀溶液由溶液泵输送到高压发生器,被加热浓缩。所产生的冷剂蒸汽经管道和阀F1进入蒸发器,在蒸发器管簇上冷凝,加热在蒸发器管簇内流动的热水。凝结下来的冷剂水,由蒸发器水盘溢出,进入吸收器。高压发生器中的浓溶液经阀F2进入吸收器,并和进入吸收器的冷剂水混合成稀溶液。稀溶液由溶液泵送入高压发生器加热。这样往复循环达到采暖目的。

工作特征:
以加热蒸汽压力为0.4MPa(表)、冷水出口温度为10℃的两效机组为例,当工作蒸汽压力、冷水出口温度、冷却水进口温度等外界参数变化时,蒸汽两效机的制冷量也随之变化。
1、工作蒸汽压力与制冷量的关系。
当其它条件不变,蒸汽压力偏离设计值0.1MPa时,机组的制冷量约变化9~11%。
2、冷媒水出口温度与制冷量的关系。其它条件不变,当冷媒水出口温度偏离设计值1℃时,机组的制冷量变化约为6~7%。
3、冷却水进口温度与制冷量的关系。
其它条件不变,当冷却水进口温度偏离设计值1℃时,机组制冷量约变化5~6%。
值得指出的是,外界参数偏离设计值当朝着降低制冷量的方向变化时,偏离值越大。例如:蒸汽压力设计值为0.6MPa(表)的机组,当工作蒸汽压力低于0.4MPa(表)后,蒸汽压力每降低0.1MPa(表),制冷量降低的幅度将超过11%,达20%左右,而当外界参数朝着增加制冷量的方向变化时,超过某一范围后,制冷量增加的幅度下降,甚至不再增加。例如:冷水出口温度设计值为10℃的机组,超过13℃后,继续提高冷水出口温度,制冷量的增加就不太明显了。
电气系统、隔热、保温及仪表安装:
1、电气系统:机组中屏蔽泵、真空泵以及有关自控设备的电气线路,一般已在出厂前接好,电控箱也随机出厂,使用时只要把电源接入电控箱即可。
电源接通后,屏蔽泵的转向可根据运转时泵的声音及电源的大小来判断,转向不对时通过改换接线来调整。
2、隔热保温:为了提高机组的热效率,通常应对工作蒸汽、冷媒水管道,以及机组中的高、低压发生器,高、低温热交换器、蒸发器等部位进行隔热保温。一般管路的保温工作在安装管路时进行,保温材料可用硅藻石棉、玻璃纤维、聚苯乙烯泡沫塑料等。
3、仪表安装:机组运转或性能测试所需的仪表及安装位置,如下表所示。
测试仪表及安装位置

溴化锂溶液的性质:
1、一般性质
溴化锂溶液由固体溴化锂溶解于水中而成。通常,由氢溴酸和氢氧化锂通过中和反应来制取:HBr + LiOH —→ LiBr + H2O
由于锂和溴分别属于碱金属和卤族元素,因此可以想象它的一般性质与食盐 (NaCl) 相似,在大气中不变质,不分解,不挥发,是一种稳定的物质。未添加缓蚀剂 (Li2CrO3 ) 前,溴化锂溶液是无色透明液体,无毒,入口有咸苦味,溅在皮肤上微痒。添加铬酸锂后呈微黄色。
溴化锂溶液的质量直接影响溴化锂吸收式制冷机的性能,因此,应对它的质量指标进行严格控制,一般应达到下列技术指标:
(1)浓度:50±1%
(2)碱度:PH值在9.0~10.5的范围内
(3)铬酸锂含量:~0.2%
(4)杂质最高含量:

2、溶解度
溴化锂在水中的溶解度很高,常温下饱和溶液的浓度约为60%。在一定的浓度下,随着温度的降低会有晶体析出;同样,在一定温度下,随着浓度的升高也会有晶体析出。这在溴化锂制冷机的运行过程和停机期间必须十分注意,以防止结晶事故的发生。

3、比重
溴化锂溶液的比重比水大,其数值与溶液的浓度和温度有关,如附上图所示。只要测得溶液的比重和温度,便可利用附图的比重上图表,查得溶液的浓度。
4、比热
溴化锂溶液的比热较小。比热小,发生过程中所需加给溶液的热量较小,吸收过程中所必须从溶液中带走的热量也较小。因此,有利于提高溴化锂吸收式制冷机的热力系数。
5、水蒸汽分压
溴化锂溶液的水蒸汽分压很低,因此吸水性强。即对于蒸汽来说,溴化锂溶液是一种很好的吸收剂。它具有吸收温度比它低得多的水蒸汽的能力。
6、腐蚀性
溴化锂溶液对普通金属材料有较强的腐蚀性,尤其在有氧的条件下,腐蚀相当严重。因此,隔氧是防腐的根本措施。此外,在溶液中添加适量的铬酸锂并把它的PH值保持在9.0~10.5的范围内,也是必不可少的措施。
7、使用过程中要避免直接接触皮肤,防止溅入眼内,也不要用口尝。
溴化锂制冷系统的调试:
调试工作要以制冷机组为主进行。机组调试分以下几个阶段:气密性检查、水洗和灌注溴化锂溶液、工况调试、整理数据。
1、气密性检查
众所周知,溴冷机是依赖于筒体内的低压状态和溴化锂溶液的热力循环而达到制冷目的的。因而在蒸发器内部,就需要创造一个压力较低而又相对稳定的空间。蒸发器内压力越低,冷媒水出口温度越低。
在制冷机热力循环中,有两类气体:一种是可以凝结和蒸发即能被溴化锂溶液所吸收的水蒸汽,即可凝性气体;另一种是不能凝结和蒸发也不能被溶液所吸收的气体 (如氮气、氢气、氧气等),即不凝性气体。
根据腐蚀机理,在有不凝性气体特别是氧气存在的情况下,溴化锂溶液是一种极为强烈的氧化剂,因此,隔绝氧气是最有效的防腐措施。
此外,机组的漏气还将给正常运行带来一系列的弊病。首先,吸收器内的喷淋溶液由于吸收不良而导致发生不足;液位不稳,吸收器内吸空;蒸发器内冷剂水越积越多;从发生器流回到吸收器的浓溶液浓度提高,从而使循环溶液形成结晶的危险。另一方面,由于腐蚀产生的铁锈难免进入屏蔽泵体内,堵塞泵内的润滑冷却管段,造成屏蔽电机壁面温度上升甚至烧毁电机;同时,一旦过滤装置失效,进行泵内的铁质将加速石墨轴承的磨损速度,使其瘫痪。
综上所述,溴化锂制冷机对气密性的要求是非常严格的,它是关系到制冷机组能否正常运行的大事。如果说隔氧是保证机组正常运转和延长使用寿命的最有效措施,那么检漏则是做好隔氧工作的前提条件。
气密性检查的工作程序是:正压找漏→补漏→正压检漏→负压检漏……直至机组气密性达到合格为止。
1.1 正压检漏
正压检漏就是向机体内充以一定压力的气体,以检查是否存在漏气部位。根据力平衡原理,如果机组内漏气,压入的气体势必从泄漏处向外排出,向压力平衡的状态转移。严格说,机组漏气是绝对的,不漏是相对的。这就要求找漏人员应耐心、细致地做好找漏工作。
准备工作:
(1)工具,常用的找漏工具有:毛刷、橡皮吸球、小桶、肥皂水、空气压缩机 (或氮气)等。
(2)人员,找漏人员以不超过4人为宜,每两人为一组,以免出现漏检。
*压打**
*压打**分两种情况:一种是利用空气压缩机直接充入空气至相应压力,这种情况仅限于未灌注溶液的新机组;另一种是氮气*压打**,即向机体内充入高压的氮气,这不仅适用于调试工作,更适用于机组内有溴化锂溶液情况下的找漏工作。
(1)空气压缩机*压打**,*压打**时应用无水、无油的压缩空气。按照空压机→胶管→机组的顺序连接好,将两端的胶管接口用铅丝扎牢,以免自动崩落;接好测压仪表(一般为U形水银压差计),即可启动空压机进行*压打**。考虑到机组的某些部件(如胀口等)承压强度较低以及机组运行工作压力不高的缘故,*压打**终了的表压值不宜超过0.1MPa(750mmHg),一般为0.067~ 0.09MPa(500 ~ 700mmHg)。停止空压机并关闭机组的进气阀门,*压打**即告完成。
(2)氮气*压打**,如果机组存有溶液,应事先将机组内抽气至最高极限,然后对其充气。充气口宜选在抽气管路上,这是由于机组均设有自动抽气装置,如果从其它部位进气,机体内出液后残余的溴化锂溶液有可能被压入抽气管路中,当再次抽气时难免将溶液吸入真空泵腔,造成真空泵油污染而损坏泵件。充气至超过平压时可出液,待出净后再继续升压。无溶液的机组可省略以上步骤。使用氮气*压打**前按使用氧气的同样方法装好气压表和输气管,机组的一端暂时不接,迅速打开氮气瓶开口处的旋母,使气压表工作,慢慢打开气压表出口处的针阀,将管内的空气顶出,然后将输气管口与机组相应的管口相接,打开机组阀门,逐渐加大输气量,至气压达到要求为止。
检漏:
为了做到不检漏,可把机组分成几个单元进行,譬如:
A组——高、低压发生器及冷凝器壳体;
B组——吸收器、蒸发器壳体;
C组——溶液热交换器、凝水回热器、抽气装置壳体;
D组——管道;
E组——法兰、阀门、泵体;
F组——传热管。
对A、B、C、D四个单元可直接用肥皂水涂涮在壁面上(尤其是焊缝),看有无连续的气泡生成;E组部件可用塑料布兜水,沉浸或涂涮肥皂水相结合的方法进行;查找传热管可分两步完成:一是传热管与管板胀口,直接涂涮肥皂水即可,二是铜管本身的检查,可选用合适的橡胶塞堵住管子的一端,另一端涂涮肥皂水观察。对于高、低压发生器至少有一端封死故不做铜管检查。
凡漏气部位必须采取补漏措施直至复查时不漏为止。
1.2 补漏:
补漏工作在泄压后完成,对金属焊接的砂眼、裂缝等处应采取补焊方式:传热管胀口松胀可用胀管器补胀;管壁破裂可换管或两端用铜销堵塞;真空隔膜阀的胶垫或阀体泄露应予以更换。视镜法兰衬垫及特殊部位金属出现裂痕,可采用如下补救措施。
视镜法兰衬垫:
为了观察液位的喷淋情况,溴化锂制冷机各筒体的相应位置上均设有玻璃视镜检查孔。视镜法兰比通用法兰薄,法兰与玻璃视镜接触平面分有水线和无水线两种,中间加衬垫。一般随机的衬垫有耐温橡胶、高温石棉纸板和聚四氟乙烯几种。在静态下*压打**找漏时法兰衬垫不漏气,但在机组运行中,由于受热膨胀,特别是经过多次的关、开车,高、低压发生器会出现从衬垫和视镜间隙向内漏气的现象,这是由于衬垫材料在运行中受热膨胀而停机又冷缩的缘故。
一般成系列定型生产的制冷机组毋需另行设计更换法兰。如需改制,可参考《真空管道附件》一书。若机组内侧法兰平面不平或有纵向刻痕,应用专用铣刀修整其平面并更换衬垫。内法兰平面无水线,可选用2mm厚的聚四氟乙烯垫(不宜过宽,可买板材自行加工),加垫时在机组一侧法兰平面的衬垫上涂一层薄薄的真空脂,紧固螺钉装上视镜即可;对于有水线的法兰平面,可采用耐温性能较好的氟胶板,当温度高达200℃时仍能保持较好的弹性。衬垫的尺寸与通用胶垫相同。紧固玻璃视镜法兰螺栓或螺钉时务必注意:对角紧固使玻璃平面受力均匀,不然不仅会压裂玻璃,也容易造成漏气。
特殊部位的处理:
机组有的部位发现裂痕或砂眼不好补焊(如屏蔽泵的铸铁壳体),则可用一些铁末与某种树脂(如102粘合剂),按一定比例混合后涂抹在裂痕处即可生效。
补漏后可再行*压打**,待压力稳定一定时间(尽可能长)后再检查,如仍有泄漏还需再行找漏,直到无明显泄漏为止。
1.3 负压检漏
找漏和补漏合格,并不意味着机组绝对不漏。实践证明:有的漏气机组在表压低于2×104Pa(150mmHg) 时仍有泄漏,只不过泄露速度非常缓慢而已。由于制冷机组的大部分热质交换过程均在真空下进行,因此,高真空的负压检漏结果,才是判定机组气密性程度的唯一标准。
真空检漏仪表
常用的为U形水银差压计和与之配合使用的大气压力计,此外还有U形真空计和旋转式真空计(麦氏真空计)等。U形水银差压计的量程应不低于1000mm;气压计有定槽式、动槽式和空盒式几种。U形真空计和旋转式真空计均能直接读出机组内的绝对压力值,误差更小,使用更为直观精确。但要注意压力不得超出使用范围。
静、动状态下的真空判断方法:
(1)静止状态下真空判断方法
静止状态下判断真空度有两种情况:一是水洗前的干燥状态,二是存有溶液但无热力工况的状态。
① 干燥状态
在干燥状态下,达到彻底检漏的最有效措施是,将机体内所有的气体抽净,使其达到或接近完全真空状态。这须具备两个条件:一是机组气密性好,找漏彻底;二是熟练掌握抽气技术。抽气时应注意:间断地开启真空泵,以防泵体内温度过高影响其抽气性能;及时更换乳化的真空泵油;注意屏蔽泵表面不结露,因当抽气至一定程度时有可能泵体内存有顺水而结露,这时可用蒸汽或热水加热其表面(注意接线端不要进水),促使水分蒸发。
空气抽净的标志是机组真空度(Pv)接近大气压(B),或绝对压力(P)近似为零。即Pv= B或P = O。此时,机体内的气体分子已经微乎其微,压力几乎不受环境温度的影响。若测压时间为24h,初始压力为P1,终了压力为P2,则应满足:
△P=P1-P2≤-26.6Pa(0.2mmHg)
视为合格。△P越小,气密性程度越高。如果△P超过上述数值,则应泄压重新*压打**找漏。
② 机组中存有溶液的真空判断
由于溴化锂溶液的腐蚀和材料的热胀冷缩等原因,漏气现象随时有可能发生,当水洗和取样时,也很难将机体内的杂质放净,底部残渣有可能卡在真空隔膜阀的阀瓣上,再次造成漏气。因此要加强机组停机后的维护保养。
就溴化锂溶液而言,停机后,蒸发器和U形管内的积水逐渐被溶液所吸收,最后形成了蒸发和吸收率相等的动态平衡状态,只要不运转溶液泵,不抽气,动态平衡就可能维持下去。
根据这一原理,机组只要经过一段时间的稳定过程后记录其初始压力,其后在环境温度变化不大的情况下,只要初始压力值基本不变,则认为机组真空状态良好。
(2)运转中真空状况的判断
溴冷机处于运转工况下,是对其气密性程度最后的考核和最直观的检验。
根据饱和蒸汽压的概念,只有建立了动态平衡关系,才能考核密闭容器内的稳定状况。因此,判断制冷机在运转中呈真空状况的前提,必须保证机组热力工况的稳定。
溴冷机组中以蒸发器-吸收器组成的低压筒部分的真空最为重要,因此检验机组气密性的工作常在低压筒中进行。低压筒体内的压力决定于吸收器的压力,而吸收器的压力又取决于吸收液的饱和蒸汽分压。通常,为了增加传热和传质效果,吸收器内均设置喷淋或滴淋装置,利用吸收泵将稀溶液和浓溶液相混合后的中间溶液喷淋在吸收器传热管簇上,因此,吸收液即是喷淋溶液。毫无疑问,低压筒内的压力主要决定于喷淋溶液饱和压力的大小。
在工作蒸汽压力稳定至少30min后,抽取少量喷淋溶液;用水银温度计和比重计在量筒中分别测出其温度和密度;在溴化锂溶液的温度-密度图上查得其浓度;对照喷淋溶液的实际温度(在喷淋管上直接测得),在焓-浓度热力状态图上查得其饱和压力Pb;测定低压筒体内的实际压力Pc,如果:
△P=Pc-Pb≤66.7Pa (0.5mmHg)
或者更低,则视机组真空良好。
为什么△P=Pc-Pb能够反映制冷机运行工况下低压筒体内的真空情况呢?对于以单质存在的固体溴化锂和以单质存在的液体水相混合而组成的溴化锂水溶液来说,其饱和蒸汽压就是水的饱和分压,这是由于固态的溴化锂不能蒸发也就没有蒸汽压力的缘故。在溴化锂溶液状态图上查出来的数值正是机组在某一工况下运行时的理论工况状态点,它排除了不凝性气体存在的因素,所反映的只是溶液的饱和蒸汽压。如果实测筒体内的压力与理论压力差值越小,说明机体内不凝性气体越小,从而机组气密性程度越高。反之,机组真空性能不佳。
以上过程也可以在不加工作蒸汽的运转状态下进行,此时的压差应符合:
△P=Pc-Pb≤26.6Pa (0.2mmHg)
2、机组的水洗和溶液的灌注
新的溴冷机组在经过严格的气密性检验以后,必须进行水洗。水洗的目的有3个:一是检查屏蔽泵的转向和运转性能;二是清洗内部系统的铁锈、油污;三是检查冷剂和溶液循环管路是否畅通。
2.1 水洗前的准备工作
(1)检查屏蔽泵绝缘电阻。如果阻值较低,应打开接线盒,放置一段时间;如阻值过低,要单体取下放入烘箱中烘烤;若泵体内有油脂,建议用“JS-B型常温重油垢金属清洗剂”予以清洗;组装完毕单体*压打**找漏合格后方可与机组连接。
(2)准备充足的软化水(或蒸汽凝结水)和一个较大的容器。
(3)接通屏蔽泵电源。
(4)准备一根足够长的硬质橡胶管。
2.2 水洗程序
(1)将软化水(或蒸馏水)注入容器,通过橡胶管将水从容器吸入吸收器筒体内,水量略多于溶液量。
(2)分别启动发生器泵和吸收器泵,判别转向的反正,察看电流是否正常,泵内有无“喀喀”的声音。如果以上情况说明泵的转向接反,可在接线端将两根电源线互相调整。试转后如发现其电流过大或叶轮摩擦泵壳,则应拆泵调整或换泵。
(3)启动冷媒水泵和冷却水泵。
(4)向机组供给0.1-0.3MPa(表压)的蒸汽,连续运转20-30min。
(5)观察蒸发器视孔有无积水产生,如有可启动蒸发器泵,间断地将蒸发器水盘内的水旁通至吸收器内;如无积水说明管道堵塞,应分析原因,及时处理。
(6)清洗后将所有的对外阀门打开破气、放水。如果机体内太脏(比如放置较长时间的机组),要反复进行上述过程,直至放出的水透明度良好为止。
(7)清洗结束后,为了将水尽可能排净,应向机组充加少许压缩空气。
(8)当以上工作完成后,应立即启动真空泵,抽气至相应温度下水的饱和蒸汽压状态。
2.3 灌注溶液
国产溴化锂溶液分为白液(不含铬酸锂)和黄液(加铬酸锂)两种。用户一般订购的是黄液。
注液前应尽可能复核其主要指标是否达到国家标准,以免引起后患。
进液时应先将管口向上将输液管中充满溶液或蒸馏水,一端用手掌堵住,一端与机组进液口相接,将手掌堵住的这一端浸入容器内溶液的液面下,打开进液阀,容器内的溶液将自动地吸入机体。按设计要求注够液量。注意在充注过程中不要漏入空气。
当预定的溶液量充灌完后,关闭进液阀,启动发生器泵和吸收器泵,观察高、低压发生器、吸收器中的液位。若两个发生器的液位到最高一排传热管的位置,而吸收器的液位也在抽气管下部与液囊上部之间,则可认为充灌的溶液量基本合适。否则,可在停止发生器泵后,重新充灌,直至满足要求。
若充入机内的溶液量过多,可启动发生器泵,打开溶液进液阀,把溶液从机内放出。
3 运转状态的调试
3.1 准备工作
冷却水和冷媒水温度的调节及控制
为了保证机组调试的顺利进行,调试前要使蒸汽压力稳定,冷却水进口温度稳定,冷媒水进口温度稳定。蒸汽压力要在锅炉负荷与制冷机供热负荷相匹配的情况下,随时调整蒸汽调节阀即可,难点在于冷媒水和冷却水进口温度的控制。
比如有一台1160kw(100×104kcal/h)的机组,工作蒸汽压力为0.6MPa(表压),冷却水进口温度32℃,冷媒水进口温度12℃,出口温度7℃。以下就两种情况加以讨论。
第一种是室外热负荷较高时的调试。由于室外气温较高,冷却水进口的初期水温超过32℃时应开启冷却塔风机。为稳定冷媒水进口温度,应事先在冷媒水出口管段或向车间供水的水泵前引一根旁通管至回水池中,调试时可使一部分冷水先旁通至回水池中以稳定进口温度接近12℃。
第二种是冷却水温偏低、冷量过剩时的调试。因为在调试期间工艺并不需要过多的冷量,因而造成机组运行后冷媒水进口温度越来越低,出口温度和制冷量也相应降低,从而严重影响对机组性能的检查和调试。水温偏低,将使吸收器和冷凝器内的压力降低,稀溶液温度也低,而在发生器中,特别是在低压发生器——冷凝器筒体中的“发生”剧烈沸腾,极易污染冷剂水。为了维持工质的热质平衡,机组将被迫短时间低负荷运转;蒸发器中只要一次喷淋(不启动冷剂泵)冷水即可被吸收,因而制冷效果大大降低。由于溴冷机只能制取5℃以上的冷水,如冷媒水出口温度过低,极易造成蒸发器内结冰甚至冻裂传热管簇。
冷却水系统如没有自动控制和旁通措施,进口温度宜控制在24-33℃之间。
为解决上述矛盾,可事先引蒸汽或蒸汽凝结水管至冷却水和冷媒水池中。开机后首先对冷却水加热使其接近32℃,然后再视情况加热冷媒水以提高其水温。这样,可解决冷量“吃不掉”的问题,以保持水温接近设计工况,使机组在较宽的范围内完成各热力工况的测试。
3.2 冷却水水质处理
应选用适用于当地水质条件的水质稳定剂,并做好投药、补水、排污的各项准备工作。
3.3 检查所有的附属设备和设施
(1)水泵电机的空载电流、转向及其开关柜是否正常,吸水管段有无漏气,压出管段有无漏水,吸水管段抽真空引入设备是否正常;
(2)冷却水的布水器、风机、水盘漏水等;
(3)管道内部的清洁。对于新安装的管道,在调试前均应将吸收器(或冷凝器)、蒸发器进水管端敞口,启动水泵进行冲洗;
(4)洗涮冷却和冷媒水池;
(5)检查和校核机组及管道上所有的电器仪表;
(6)配齐调试中需用的流量计、压力计、温度计及报警装置,属于一次表的应事先校核;
(7)预置250ml的玻璃量筒两支、取样器一支、0-100℃量程温度计一支、氧气胶管若干米、真空橡胶管数根。
3.4 调试
溴冷机的调试工作分三个阶段:检漏、水洗和注液,调整溶液循环量和浓度。但进口溴冷机调试的内容主要是溶液循环量、仪表、自动控制装置的调整及工况测试。国产的绝大多数机型目前仍以手动操作、现场检漏注液为主。
3.4.1 手动开车程序(供参考)
(1)冷却水泵和冷媒水泵出口阀门要处于关闭状态;将水泵吸入管段抽真空,使其充满水;分别启动冷却水泵和冷媒水泵,慢慢打开泵的出口阀门,调整水池水位,并按工况要求将水量调整至额定值。
(2)机组对外(大气)的所有取样、进液、测压以及抽气阀,均处于关闭状态;启动发生器泵,利用其出口阀门调节溶液循环量。对于高压发生器,液位应将铜管浸没少许;对于低压发生器,以传热管露出液面半排至一排为宜。应注意的是,调试初期,发生器液位应适当低些,以免由于发生剧烈而污染冷剂水。吸收器的最低液位应使溶液泵不吸空,在抽气时也不可没过抽气管,否则前者会造成屏蔽泵汽蚀和石墨轴承的损坏,后者易将溶液抽入真空泵中。
(3)当液位稳定后,如果吸收器为喷淋式,启动吸收器泵使其喷淋;打开机组疏水器旁通阀;缓慢开启蒸汽调节阀,按0.05、0.1、0.125MPa(表压)的递增顺序提高蒸汽压力,在初始运行的20-30min内,汽压不宜超过0.2-0.3MPa(表压),以免引起严重的汽水冲击对发生器产生较大的热应力。当发现凝结水管道中有较多的二次汽化的蒸汽,或凝水管壁发烫时,应关闭疏水器旁通阀门。随着工作蒸汽压力的提高,发生器液位下降,要予以调整。
(4)当蒸发器的冷剂水充足(一般以蒸发器视镜浸没且水位上升速度较快为准),启动冷剂泵,调整泵出口的喷淋阀门使被吸收掉的蒸汽与从冷凝器流下来的冷剂水相平衡,机组至此就完成了启动过程,应逐渐转入正常运转状态。
(5)在工作蒸汽压力0.2-0.3MPa(表压)的工况下,启动真空泵,以抽出残余的不凝性气体。抽气可分几次进行,每次5-10min。
3.4.2 溶液浓度的调整和工况的测试
应利用浓缩(或稀释)和调整溶液循环量的方法来控制进入发生器的稀溶液的浓度和回到吸收器浓溶液的浓度。这可通过从蒸发器向外抽取冷剂水或者向内注入冷剂水,以调整机组原始溶液的浓度。
由溴冷机的热力循环过程得知,在发生器和吸收器之间形成不同浓度区间的根本原因,是由于发生器中工作蒸汽加热溶液而产生冷剂蒸汽所致。只有发生器中的溴化锂溶液量充分,才有可能产生更多的冷剂蒸汽,而可供蒸发的冷剂水越丰富,制冷效果自然会更好。由此可见,浓溶液与稀溶液的浓度差可以从另一个方面反映制冷效应。通常把浓度差称为放汽范围。溶液循环量过大,放汽范围降低,产生的蒸汽量少,能耗增加,制冷量低;溶液循环量过小,放汽范围虽然增加,但由于机组处于部分负荷下运行,制冷能力不能发挥,反而有使溶液结晶的危险,所以说调整溶液循环量是机组运行调试必不可少的手段。
由于水洗过程的积水以及原始溶液浓度低的缘故,调整初始溶液浓度的工作一般为浓缩。浓缩和调整浓溶液循环量可同时进行。初期以前者为主,后者为辅;到进行工况测试时则主次顺序互逆。
浓缩过程如下:
先将工作蒸汽压力稳定在0.2-0.3MPa(表压)的低工况状态,以免引起冷剂水污染,从冷剂泵出口处取水样,测定蒸发器内冷剂水密度ρ,应满足ρ≤1.001,表明冷剂水相当纯净不含溴化锂分子,即可从冷剂泵出口处出水;由于蒸发器内压力较低(800-1333.18Pa),而泵压出段扬程又要求不高,因此,机组配备的冷剂屏蔽泵就具有吸入真空度高(78480-93195Pa)而压出扬程低(73575-137340Pa)的特点。有的冷剂泵在关闭泵出口阀门后出水管段仍为真空状态,因而不能从出水口处直接向外排水。
预备一个容量超过20kg的大玻璃瓶并配好橡胶塞,在塞上面打两个孔,并插入两根铜管,铜的外径应和抽气管及取水管内径吻合。将容器抽真空,从真空泵的排气口手感没有气体排出时,打开蒸发器出水阀门,水会自动流入容器中。为了加快出水速度,可在出水时将冷剂泵喷淋阀关闭(取水后再打开)。容器注满水后,先关闭蒸发器出水阀门,拔出胶塞,记量水量。这样的过程重复多次。
在较低工况下抽出一定量的冷剂水后,蒸发器中的水位将下降,但应能维持运行而不致使冷剂泵吸空。浓溶液浓度升高,冷媒水出口温度将持续降低。
此时应提高加热负荷使之接近最高工况进行初测,其过程是:
保持蒸汽压力至少稳定30min以上,同时相应调整溶液循环量和冷剂泵喷淋量,使冷却及冷媒的水量和进口水温保持接近相应的设计工况;如果外界参数满足要求,而冷量偏低,则应遵循降低发生器热负荷的原则来调整循环量。如果冷量仍然偏低,而放气范围拉不大,可继续抽取一部分冷剂水,继续测定进出水温度和浓度差,双效机组应符合△ξr1=5~6%,△ξr2=3~4%。
值得注意的是:冷剂水抽取量应以低负荷工况能维持冷剂泵运行,高工况时接近设计指标为佳。
如果利用调整原始液的浓度和溶液循环量的方法初测的结果仍偏离设计数值太远,应查找冷量偏低的原因,采取措施予以解决。
当初测的结果已接受标定工况值时,即能进行正式工况测试。
测试工具包括:
取样器1只;温度计1支;比重计1支(或套件);温度-密度图表1张;250ml量筒1~2个。
测试内容:
(1)吸收器和冷凝器进出水温度和流量;
(2)冷媒水进出水温度和水量;
(3)工作蒸汽进口压力、流量以及进出口温度;
(4)冷剂水密度;
(5)冷剂系统各点温度;
(6)吸收剂系统各点溶液温度;
(7)发生器进出口稀溶液、浓溶液以及吸收液的浓度。
测试方法:
机组中吸收剂、制冷剂的运行温度以及外界参数的温度、流量等参数,可从管道测点装设的仪器仪表中取得。
溶液浓度的测定方法是:
在取样器的两个管口上用真空橡胶管(或高压胶管)分别连接取样管口和真空泵旁通抽气管口;启动真空泵抽出取样器和胶管中的空气;打开取样阀,取少量被测溶液后关闭取样阀;将溶液倒入量筒中,将量筒内壁用溶液普浸一遍,把量筒中的溶液倒入溶液筒中;再次抽取液样倒入量筒,用比重计和温度计分别测定溶液的密度和温度;在温度-密度图表中查取对应的浓度值。
冷剂水密度的测定方法是:从冷剂泵出口处取样后,将水样倒入量筒中用比重计直接读取读数。
应该说明:
(1)测试应不少于3个不同工况;
(2)测试过程中应将随机带来的溶液和冷剂水报警装置调至上、下限数值;
(3)测试条件以不加辛醇的工况数值为准。如需添加能量增强剂,应待测试结束后按0.3%的比例注入机组。
3.4.3 调试和运转中出现的一般问题的分析及其处理
(1)运行不平稳
溴冷机的热力循环过程包括发生、冷凝、节流、蒸发、吸收等诸方面,因此,保证热力工况的稳定就必须使吸收器中吸收的与发生器中产生的冷剂蒸汽量相平衡。吸收过程要依赖于发生过程,而机组运行中客观因素对发生过程的影响要比对吸收过程的影响小得多。机组运行不平稳主要是由于发生器的热负荷大于吸收器的热负荷,从而使得蒸发器内冷剂水位逐渐上升,吸收液位下降,甚至吸空;溶液浓度和温度越来越高;从发生器至冷凝器之间的冷剂蒸器—水管路的某些部位发出很大的汽水撞击声。
原因分析:
① 浓缩前溶液的浓度与温度偏低,由于冷剂泵刚刚投入运转,机组运行的惯性使得吸收器内液位下降很快,甚至吸空;
② 低压筒体内压力偏高,一是有不凝性气体出现,二是吸收器的冷却负荷偏小;
③ 吸收器中喷淋溶液量小或发生器溶液循环量大;
④ 蒸汽压力上升的速度太快。
解决措施:
首先将冷剂水旁通至吸收器中;适当降低加热蒸汽压力;调整溶液的流量,减少发生器的循环量,加大吸收器的喷淋量;如果冷却塔的负荷已定(指风量),可适当加大冷却水量,若风量未定,可同时加大水量和风量;启动真空泵,抽出残余的不凝性气体。
一般来说,只要机组气密性好,运行不平衡的现象会很快消除。
(2)机组中存有不凝器气体
调试初期即使是真空性能好的机组,也难免存在不凝性气体,其有效的判断方法是:
① 溶液泵出口的稀溶液温度低于相同工况的正常数值,表明吸收阻力大;
② 抽气时冷媒水出口温度显著下降;
③ 通过测定吸收液饱和蒸汽压和低压筒内的压力,鉴别其压差数值。
存有不凝性气体的原因:
a.水洗后残余的;
b.由于缓蚀剂在预膜过程中引起的初始腐蚀产生的;
c.检漏工作未做好;
d.对外界的隔膜阀在使用中阀瓣嵌进杂质;
e.真空泵抽气性能不良。
对应措施:
① 由原因a、b造成的应启动真空泵予以抽除;
② 如为原因c,则因停机检漏。找漏前应将溶液放出;用氮气*压打**。
如果调试和运行是在高温高湿季节进行,因空调热负荷大而不允许停机,则可采取间断抽气的方法,并应充分利用自动抽气装置,维持机组运行至停机,再进行检漏处理。
③ 隔膜阀二次漏气,可一边抽气,一边瞬时的开、关阀门几次。如果无效,则应更换新阀或更换带阀瓣的上半部分。在运转中进行换阀的方法:
a.停止向机组供汽;
b.预备好一只新阀(或上半部分),并处于关阀状态;
c.用真空脂涂在靠内侧一边的O型胶圈上;
d.卸下隔膜阀与机组连接的法兰螺母;
e.一手拿新阀,一手握住待换的阀体,迅速沿切线方向旋下阀门,拿下旧胶圈,将新阀就位(二人操作,越快越好);
f.上好螺丝,紧固螺母;
g.连续抽气至相应压力值。
(3)冷剂水污染
蒸发器喷淋的冷剂水中不应含有溴化锂分子。形成污染的区域在发生器(主要在低压发生器-冷凝器筒体)中,各种因素使溶液液滴飞溅伴随冷剂蒸汽一起进入冷凝器,最终进入蒸发器喷淋。
冷剂水污染的直观判断方法:
① 制冷量偏低;
② 机组在低工况运行时,冷剂水量过于充裕;
③ 吸收器液位下降;
④ 抽出水样颜色发黄、密度超过1.02。
造成冷剂水污染的原因是多方面的,主要有两点:一是操作运行不当,二是机组内挡液板有缝隙或脱落。由于运行造成污染的原因有:
① 机组启动时这个蒸汽压力提高太快;
② 蒸汽调节阀失控;
③ 疏水器损坏;
④ 未关闭机组疏水器的旁通阀门;
⑤ 发生器(主要是低压发生器)液位偏高;
⑥ 冷却水量过大或进水温度偏低;
⑦ 冷凝器抽气阀未关。
冷剂水污染后应采取的措施是:
降低蒸汽压力(若调节阀失灵,可用管路中其他阀门调节);检查疏水器的旁通阀,如失灵须更换;调节溶液循环量,适当降低低压发生器液位;减小冷却负荷;关闭抽气阀。
找出了以上原因并进行了针对性的处理后,应对冷剂水进行再生处理,方法如下:
① 关闭冷剂水管道上的蝶阀(或是其它形式的阀门);
② 打开冷剂旁通阀,将冷剂水直接放入吸收器;
③ 随着冷剂水的排放,蒸发器中的冷剂水越来越少。当冷剂泵发出吸空声音而无法运行时,停止冷剂泵的运转;
④ 由于送往发生器的稀溶液浓度降低,可根据需要适当关小供汽阀门,以防止再次发生污染;
⑤ 如此反复操作,直到蒸发器中冷剂水密度达到1.04以下时,冷剂水再生结束。
溴化锂制冷站设备的运行操作
经过调试验收后的机组只给正式运行奠定了基础,而运行操作人员要独立操作,就要因地制宜地把握溴冷站设备的使用方法,保证机组安全、平稳的运转。
1、水系统
水系统的设备主要是水泵和冷却塔。启动水泵前,对串、并联管路系统所有的阀门均应检查,该关的关,该开的开(泵出口阀门应关闭);检查水系统蓄水量;开式系统应保证水池水满,闭式系统应向管道注入适量的水,蓄水过程应注意系统的排空;水泵的进水管段如为开式(接水池)的应启动抽气装置(用水环式真空泵),将吸水管段水面以上的空气抽出使之充满水;由于冷却水和冷媒水泵的配用电机功率较大,为了降低起动电流,电机控制柜上一般分为二级启动。在启动前应用手旋转电机与水泵联轴器(靠背轮),以手能转动为佳。按下“起动”电键,当继电器将电键跳至“运转”位置时,慢慢地开启泵出口阀门,调节水量和水池水位。如同一个系统(如冷却水)中有双水池和双水泵,两个水泵的抽气应同时完成,两水泵启动不能间隔时间太长,以免造成一个水池吸空,一个水池溢出。为了以后重新开机调节方便,泵出口阀门在调节水量和水位的过程中应注意开启的程度(手轮圈数)。
将制冷机吸收、冷凝过程中冷却水带出的热量排到大气中是机械通风冷却塔的作用。其中布水器要转动正常,收水器在运行中不得有严重飘水现象,否则失水太多在夏季用水高峰季节难以补偿。冷却塔风机应在水泵启动一段时间使机组提高负荷后再启动。
2、蒸汽系统
有多台机组的机房一般均设置分汽包,这样有利于流量的分配和汽压的控制。输入蒸汽前,应关闭进机房管路中所有的阀门,开启分汽包底部的泄水阀放水,当工作蒸汽到达分汽包进汽阀时,应打开进汽阀少许,将管内的和供汽初期冷凝的积水排放后关闭分汽包底部泄水阀,随之缓慢打开进汽阀,汽压稳定后再开启各调节阀向机组供汽。
如蒸汽管路设置减压阀,则应设旁通管路,以利减压阀失控和运行更换之用。在运转初期先使用旁通管路,当进入满负荷时,徐徐打开减压阀并关闭旁通管路的阀门,调整减压阀使机组进汽压力不超过最高设计值。减压阀一旦调好无需再次旋动。一般减压阀前后的工作压差为0.2MPa(表压)。
制冷机在运行中需降低负荷和停机时应事先通知锅炉房降压。
3、机组系统
3.1 真空泵的使用
真空泵的启动。在启动前应注好真空泵油;水冷却的应接通冷却水,盖好排气罩盖,关闭旁通抽气阀即启动真空泵并运行1-2min,当排气口手感无气体排出并听见泵腔内排气阀片清脆的跳动声时,打开机组抽气阀门,即可从机组由内向外抽气。
真空泵的停车。 关闭抽气阀;打开旁通抽气阀,使管段内处于无真空状态;停止真空泵。
真空泵的运转性能和抽气性能鉴别。
(1)运转性能。油位适中;电机皮带松紧程度合适;传动轮不得摩擦防护罩;地脚螺丝不松动,泵体不得上下跳动;排气阀片声音清晰有节奏。
(2)抽气性能。真空泵的抽气极限应在0.067Pa的范围。抽气性能的检查方法为,关闭机组抽气阀门或卸下抽气管段至真空泵吸气口;在吸气管口上接麦氏真空计;启动真空泵抽气至最高极限,测定其绝对压力极限数值。若真空计中测得的数值与真空泵标定的极限值一致,说明其抽气性能良好。
4、抽气性能的保持。为了保证真空泵在工作中的抽气性能良好,应注意:
(1)水冷却的真空泵给接通冷却水。
(2)真空泵必须使用真空泵油,而且不得含水,应经常更换乳化发白、粘度较低、油温高的真空泵油;真空泵油的注入量以泵运行时油在油标的中位为宜,油位过高将影响排气阀的工作,过低时对油封和润滑有不良影响。
(3)机组配用的真空泵一般为旋片式,其内部旋片与腔体在工作时依靠紧密运动配合往复旋转以排出气体。运转时间较长的真空泵,泵腔内由于摩擦生热很快将泵油加热使粘度降低,因此应注意泵的间歇运转。
5、机组运行中使用真空泵
(1)真空泵抽气的适宜汽压应在0.2-0.3MPa(表压)范围内;
(2)溶液液位应保证吸收器内抽气管在液面以上;
(3)抽气时应保证机组热力工况稳定;
(4)真空泵在运行中不得调整溶液循环量及吸收器喷淋量;
(5)不应在冷凝器等部位直接抽气;
(6)若不将溶液放出而需破真空处理事故时,应先从抽气管段进一部分气体,以保证抽气管段无溶液,若抽气前期不运转溶液泵,可从冷凝器或吸收器上部的测压管口引管抽气,待真空度超过94000Pa(700mmHg)以上时,再启动溶液泵从正常的抽气管路抽气较为稳妥。
6、真空泵抽入溶液后的处理。如使用真空泵不当造成溴化锂溶液进入泵体,应按下述方法处理:
(1)立即放出被污染的真空泵油,在泵空车运转中应连续的多次换油,可先用使用过的泵油,后用新油,以稀释泵体内溶液浓度,达到缓解腐蚀的效果。
(2)预备真空泵的零部件,做好拆泵、洗泵、换件的准备工作。一旦条件允许,立即拆洗真空泵,修整或更换损坏的零部件后须做性能试验。
7、试泵
检修组装后的真空泵单体试泵时,应堵住吸气口,盖上排气罩盖,以防止油喷现象。
3.2 屏蔽泵的使用
安装在机组上的屏蔽泵分为溶液泵和冷剂泵两种。在使用中应切记:
运行状态的屏蔽泵应保证吸入管段内有足够的液体,不可使叶轮处于长时间吸空状态,以免引起气蚀损坏叶轮,或由于无液体润滑使石墨轴承破裂和磨损量过大;在屏蔽泵出口阀门开户的情况下,可以直接启动而不必按水泵启动的方法进行;屏蔽电机的绕组内部不得潮湿,应用500V兆欧表测定定子绕组对机壳的绝缘电阻值应不小于0.5MΩ,屏蔽泵的运行电流不得超过正常值;屏蔽泵电机外壳壁面温度不得超过70℃。
只要检修保养得好,屏蔽泵在一个夏季内连续运行是完全可以保证的。
3.3 真空阀门
溴冷机常用的真空阀门有隔膜阀、蝶阀或针形阀。
真空隔膜阀装在抽气、取样、测压以及冷剂水旁通管路上,在使用中应注意的是:尽量减少开启次数,关闭时不要拧得过紧,对外的隔膜阀要随时检查其严密程度,在停机后应定期更换老化的橡胶隔膜。
真空蝶阀或针形阀一般装设在屏蔽泵出口管段上。使用时要先将背轮松开,再搬动手柄操作。若需要微调工质流量时,可用短管或其他较小的铁器轻轻敲击手柄。控制溶液循环量的阀门忌讳大开大关,稳定溶液循环量的控制阀毋需过大的变动。
溴化锂制冷站设备的维护保养与故障检修
实际运转表明,凡制冷机长期稳定运转,性能保持不变,都是严格操作和保养的结果;反之,则制冷效果差,事故频率高,甚至在短期(3-5年)内报废,从而造成严重的经济损失。因此,正确使用与维修制冷机,做好操作人员的技术培训是非常重要的。
1 制冷机组的停机保养与检修
1.1 制冷机组的停机保养及压力检测
充灌溴化锂溶液的制冷机,其机内的绝对压力应当是溴化锂水溶液在测定时环境温度下的饱和水蒸汽压力。例如:浓度为50%的溴化锂溶液,环境温度为18℃,查溴化锂溶液i—ξ图得知其饱和水蒸汽压力为0.507kPa,当机内绝对压力值超过此数值时,说明机内漏入空气或者由于腐蚀而产生氢气。漏入空气会使机内产生严重的腐蚀,所以无论在运转期间还是停机期间都要注意密封问题。这就要求我们必须有一套科学而严谨的管理保养方法。
1.1.1 短期停机保养
短期停机保养是指停机时间在两周以内的保养。此时的保养一要将机内的溴化锂溶液充分稀释,二要保持机内真空度,应每日早晚两次监测其真空度。为了准确起见,在观察测压仪表之前把发生器泵和吸收器泵起动运转10min,而后再观察仪表读数并和前一次做出比较。
如需检修屏蔽泵、清洗喷淋管或更换真空隔膜阀片等,应事先做好充分准备,以便连续突击完成。根据国家规定,制冷机暴气检修时间一般不超过6h。如在局部暴气的条件下能检修某一部位,就不要整机暴气,以减缓溶液对机内金属材料的强烈腐蚀。检修后须立即做正压检漏和真空检测,直到合格为止。
1.1.2 长期停机保养
长期停机,应将蒸发器内的冷剂水全部旁通至吸收器,并使溶液均匀稀释,以防在环境温度下结晶。在冬季,如果溶液浓度不高于60%,室温保持在20℃以上即无结晶危险。
停机期间的保养方法,尚无统一规定,一般采用真空保养和充氮保养两种方法。充氮保养是在停机后确定机器无泄漏时,向机内充入49KPa(表压)左右的氮气,使之始终处于正压状态,充氮机组即使出现泄漏也不会漏入空气,而且一旦有泄漏即可随时进行检漏,十分方便。由于溴冷机的密封质量有差异,所以运转前需要彻底检漏,49KPa的压力完全适应检漏的需要,不必再充氮升压。当确认机器密封质量合格时,将氮气抽出,使其具备开机运转的真空条件。
充氮保养的缺点是:由于溴冷机结构流程较复杂,氮气难以一次抽除。因此在刚开机运转时,制冷效率达不到要求,需要继续启动真空泵抽真空。此外还要耗用购买氮气的资金。
真空保养是在停机后须使机内保持较高的真空度。这种方法比较简单,不但节省开支,而且也省去了充氮工艺操作。机组试运行前如果真空度依然合格,可直接开机投入运行。
真空保养也有缺点,一旦监测不严或分析失误,会漏入空气而造成腐蚀。另外如制冷机因密封质量不高而出现泄漏,还得充氮升压检漏。因此停机后与其等出现泄漏再充氮处理,还不如停机后立即充氮更主动。当然,对密封质量优良的制冷机,那就另当别论了。真空保养必须要设专人每天监测两次机组真空度,发现泄漏立即处理,不允许延误时间。
1.2 制冷机组的检修
1.2.1 传热管的清洗
制冷机运行一段时间之后,水一侧传热管(冷凝器、蒸发器和吸收器)内难免要沉积一些泥沙、菌藻等不洁物,甚至出现碳酸盐硬垢。停机后应立即清除,使之获得光洁的金属表面,以减缓腐蚀,增强传热。清除方法两种:
(1)工具清洗 如制冷机运行后停机检查没有发现结垢,可用工具清洗法清洗。清洗前须准备一支气枪和一批尼龙刷。
具体操作方法如下:
首先用0.7~0.8MPa的无油压缩空气把传热管内的泥沙吹除一遍,以防止由于泥沙过多而使刷子无法冲出。然后用尼龙刷清洗法清洗。将装有橡皮头和气堵的尼龙刷插入管口,用不低于0.7MPa的无油压缩空气把刷子打向另一端,如此进行2-3次,即可将管内污垢等脏物全部带出。再以压力为0.3MPa的清水将每根管子冲洗3-4s,并用高压空气吹净管内积水,最后用干净棉球吹擦2次。至此传热管内表面就可达到所要求的洁净干燥程度。
(2)药物清洗
对于已结垢的传热管,如仍用尼龙刷清洗时,由于管径缩小,摩擦力增大,极易将尼龙刷卡死在管内难以取出。因而宜用化学清洗法清洗。如用81-A型安全酸洗剂清洗,效果良好。
实验证明,81-A型酸洗剂溶垢性能远远超过硫酸等强酸*药性**品,而且对紫铜的腐蚀率仅为5.7×10-5g/cm2·h,是相同实验条件下硫酸腐蚀率的1/3。
利用81-A型酸洗液清洗的工艺过程为,首先在酸液箱内分批配置81-A水溶液,浓度10%(1.36kg药/kg垢),然后用泵输入需酸洗的传热管内,将酸洗液充满所有传热管和辅助管,但酸液箱内的液位必须保持2/3的高度,以使酸洗泵正常运转。尔后,启动酸洗泵并先后打开泵出口阀和回液阀进行酸洗。为了增强溶垢能力,缩短酸洗时间,最好把酸洗液加热到50℃,并保持始终。循环酸洗时间一般不超过4-5h。酸洗过程中,由于化学反应,酸洗会产生大量的泡沫易溢出箱外,此时,可向酸液添加50-100ml柠檬酸三酊酯,泡沫即可消退。如81-A酸洗液投加量适当,当酸洗液PH值达到3时,水垢即全部消除,而溶垢能力也已消失。
密封件更换周期表

1.2.8 真空泵检修:
真空泵故障原因及消除方法

酸洗后,应立即进行清水冲冼。具体操作是:把酸洗液彻底放净,向酸洗部位充注自来水并开泵运转20min后排掉,如此进行两次。再向酸洗部位充满自来水,并加入0.2%的碳酸钠中和,开泵运行20min后排掉,当清洗水中PH值达到7时视为合格。酸洗后的传热管结垢面会呈现出金属光亮。为防止腐蚀,应用无油压缩空气或氮气将管内积水吹净,再用棉球吹擦两次,使管内干燥洁净并保持始终。
1.2.2 密封件的更换
溴冷机上使用的密封部件,有真空隔膜阀、高真空蝶阀、O型橡胶密封圈、橡胶板和聚四氟乙稀密封垫等。
为了保证密封件的密封性能,除选购质量优良的产品和进行合理操作外,还必须制定出密封件的更换周期,见上表。
2 常见故障与突发性故障的处理



2.2 冷媒水断水处理
流经溴冷机蒸发器的冷媒水如果断水,故障发现不及时或处理不当,易造成蒸发器传热管冻裂事故,这将迫使制冷剂长时间停运。
1、冷媒水断水的原因
(1)动力电源突然中断;(2)水泵出现故障;(3)水池水位过低使水泵吸空。
2、冷媒水断水故障的处理方法
(1)关闭蒸发器泵和吸收器泵,打开冷剂水旁通阀门,稀释溶液以免结晶;
(2)打开冷媒水循环阀门,迅速将蒸发器冷媒水管排内积水排净;
(3)通知供热部停止供汽(蒸汽型),或在打开紧急排汽阀门的同时关闭加热蒸汽;
(4)保持发生器泵和冷却水泵继续运转,如故障短时间得以排除,可继续开机运转制冷。
由于种种因素,冷媒水断水使管排冻结事故偶尔也有发生。冻结先从蒸发器的冷剂水开始,这可从蒸发器视镜看到冰柱。
3、冻结事故的处理方法
(1)首先按上述处理冷媒水断水的程序进行紧急处理,以防冻结加剧;
(2)发生器泵和冷却水泵继续运转,向发生器输送0.1MPa的低压蒸汽,以加热溶液,促使蒸发器升温,借以溶化结冰;
(3)溶冰过程进行到使蒸发器液囊中水位上涨到可避免水轮汽蚀时,开启蒸发器泵;打开旁通阀门稀释溶液。此时,为了迅速提高溶液温度,应适当减少冷却水量,并使吸收器溶液保持在60℃左右,直到结冰彻底溶化。
结冰溶化后,密切注视机内真空度变化,如真空度下降,说明传热管有冻裂。此时应该立即进行检漏试验。为了缩短抢修时间,可采用负压检漏法。具体操作如下:
打开水室盖,做好管口清洁,然后用“听、看、试”的经验方法进行检漏。泄漏严重时会听到“嘶嘶”的吸入空气声音;传热管如有孔洞或裂缝时,管内积水有可能被吸入机内而透光;当怀疑重点确定后,再利用微压计或自制U形试漏仪测试,用橡胶塞把传热管的一端塞紧,将U形测漏仪插头插入管子的另一端。如泄漏量较大时,当插头插入管口后,接大气一端液柱会迅速下降;即使漏量较小,几十秒钟后也会产生压差反映。如漏管不多,可用圆锥黄铜管塞死,一般可不更换新管,因换管工艺难度大,机内暴气时间长,会加剧机内金属腐蚀。但当漏管数量超过10%时,则应补换新管,否则,传热面积减少,制冷效率会大幅度下降。
用圆锥棒封堵传热管时,为保证密封,可在管口内侧或铜棒上涂一层环氧树脂,塞堵时锤击力量要适当,以免挤压相邻的胀口使其变形而泄漏。漏管封堵后,开启真空泵抽真空到规定标准。
9.3.2 冷却水断水处理
冷却水突然断水的原因和冷媒水突然断水原因相同。
冷却水断水如得不到及时处理,易造成溶液结晶和屏蔽泵电机升温过高而受损等故障,冷却水断水处理方法:
(1)立即通知供热部门停止供给汽,以防溶液浓度继续升高;
(2)关闭蒸发器泵出口阀,并打开冷剂水旁通阀以稀释溶液;
(3)关闭吸收泵。
上述操作可同时进行,但必须首先关闭蒸汽。如短时间内无法消除而当溶液温度下降到60℃左右时,则须关闭发生器泵和冷媒水泵,停止制冷机运行并抓紧解决。
9.3.3 制冷系统断电处理
如发生全系统突然断电,应迅速关闭加热蒸汽,使动力箱电源开关及所有溶液泵和水泵的电源按钮恢复到关闭位置,并关闭水泵出口阀门,使整个制冷系统处于停机状态。
断电后由于发生泵停止运转,溶液很快从发生器回流到换热器和吸收器。高温溶液不断产生水蒸汽,汽泡从静止的溶液中冲破液面而发出“啪啪”响声,使热交换器出现振动,这会给溴冷机造成某些损害,但目前尚无解决办法。
9.3.4 屏蔽泵电机烧毁的处理
屏蔽泵电机烧毁事故虽不多见,但也时有发生。屏蔽电机烧毁原因是:
(1)石墨轴承严重磨损,转子屏蔽套和定子屏蔽套接触;
(2)电机过载;
(3)电机升温过高;
(4)使用年限过长 绝缘老化。
屏蔽电机烧毁应立即更换备用泵。换泵操作程序:
(1)检查备用屏蔽泵的完好程序,测试水轮转动是否轻快;
(2)查验绝缘性能并运转5 ~ 10s;
(3)切断溴冷机电源;
(4)关闭屏蔽泵进出口真空阀门,放净管内溶液,并拆除烧毁屏蔽泵;
(5)换装备用屏蔽泵,并进行局部正压检漏,通过屏蔽泵出口取样阀向屏蔽泵内充氮气,使压力达到0.2MPa;
(6)正压检漏并确认无泄漏后,进行局部抽空,用真空橡胶管连接屏蔽泵出口取样阀和抽气系统测试阀,启动真空泵抽20~30min,如确认泵体和管内无空气时,打开屏蔽泵进出真空阀门;
(7)启动发生器泵和吸收器泵运转10min后,观察机内真空度如无多大变化,启动真空泵运转1~2h,然后按开车规程开机运转。
为了防止由于电机温升过高而烧毁,可以利用冷媒水对电机进行冷却,效果极佳。
9.3.5 对运转中几种泄漏的分析处理。
溴冷机运转中出现真空度下降和制冷量减少,原因多属泄漏所致。如停机检漏,所需时间较长,会给生产带来损失。有经验的操作者,能从泄漏的现象和性质推断出泄漏部位,可避免“大海捞针”。
(1)传热管泄漏的分析处理
如外界条件基本恒定,而吸收器液位不断上涨,溶液浓度逐步下降,机内绝对压力升高,说明水夹带着空气进入溶液。能向机内漏水的部位有高压发生器、冷凝器、蒸发器、吸收器和蒸汽凝结水换热器等。对各部位逐一分析并确定首先进行检漏处理部位,从而减少无效劳动。
具体操作方法:将传热管一端用橡胶塞堵塞,另一端用测漏仪橡胶塞封住管口,如管子有泄漏则数秒钟后测漏仪液柱即产生压差。如漏管不多,可暂不换新管。因为换新管工艺复杂,制冷机长时间暴露于大气会严重腐蚀。但如漏管较多,或者普遍遭腐蚀,那就必须更换新管。
如上述各部位均未发现泄漏点,则应对蒸汽凝结水热交换器(以下简称回热器)进行分析。分析方法:关闭回热器结水出口阀门,启动发生器泵运转1 ~ 2h后,用500ml玻璃量筒从回热器凝结水出口取样,如存有凝结水,则用比重计测量,其密度如超过1,且有咸味,说明回热器传热管或胀口有泄露。
如上法不奏效,则有可能因为发生器泵扬程偏低而无法使溶液从泄漏点流入凝结水一侧。此时,应向机内充氮气0.026MPa(200mmHg),靠机内压力使溶液从回热器泄漏点压向凝结水一侧。机内充压1~2h后用量筒取样化验,鉴定是否进入溶液。为可靠起见,可间隔一端时间多化验几次。
泄漏点确定后,用水割器具把回热器一侧水室封板割掉(先割掉一个流程水室封板),再用U形测漏仪和肥皂水检漏,并做好堵漏的技术处理准备。如气割后的流程未发现泄漏管,应继续割掉下一个流程封板,直至发现漏管,在封堵之后,应进行密封校验,如果压力不再下降,说明漏管已全部解决,不要继续气割其它封板。
(2)高压发生器传热管泄漏的分析处理
溴冷剂短时间停机后重新开机之初,机内绝对压力正常,而当发生出冷剂水之后,绝对压力突然升高,如从0.93kPa上升到1.59kPa,致使制冷机不能稳定运转。其原因多属高压发生器传热管胀口泄露。在开机前,由于U形管内存有冷剂水及换热器内充满溶液,所以从传热管漏入而积聚的高压发生器内的空气无法进入蒸发器。但溴冷机一旦运转,空气随冷剂蒸汽先进入低压发生器传热管,并通过U形管进入冷凝器,最后进入蒸发器,使蒸发压力突然升高。处理这一故障最好是进行充氮正压检漏。消除泄漏点的方法一是对泄漏的胀口进行复胀;二是对管体泄露进行封堵,其它方法如前述。但若无法停机处理也可继续运转,因为这种泄露多属微漏,运转中由于加热蒸汽压力高于大气压力,加之金属的热胀,一般不再会有空气漏入机内,只须开启真空泵抽除泄入的不凝性气体,制冷机便会逐渐稳定下来,但带 “病”运转时间过长不利,应寻找时机停机检修。
(3)隔膜阀片破损泄漏的分析处理
如制冷机真空度不断下降,而真空泵长时间抽气无效的原因,多属真空隔膜阀破损所造成。分析处理方法:
① 用旋转式真空表测试真空泵极限真空度,如低于20~40×10-1Pa,说明真空泵抽气性能不佳,应首先检修真空泵。
② 旋动隔膜阀杆如手感轻快且有脱落感(与完好阀相比),往往是由于隔膜阀片和阀杆脱落所致。脱落的阀片虽被吸合在阀座上,但已失去了截止和接通的作用。
③ 把抽气系统上的所有隔膜阀门全部关闭,开启真空泵抽气1~2min,如真空泵排气口有浓烟排出,说明其中有的隔膜阀片因破损而泄漏;
④ 判断破损隔膜阀片的方法:除留一个做实验的阀门外,其余阀门均用真空封泥将阀盖和阀座接口、阀杆和阀盖配合部位封死后,开启真空泵如无气体排出,说明此阀完好。再清除另一个被真空封泥密封的阀门做抽气实验,如发现真空泵排气量加大,说明第二个实验的阀门已有损坏。为了继续实验,用真空封泥把第二实验的阀门重新密封起来,再清除第三个阀门的真空封泥实验,如此逐一实验直到全部阀门实验完毕为止。
更新隔膜阀操作方法:准备好工具和同型号规格的隔膜阀盖、阀片,卸掉待换隔膜阀盖紧固螺栓后,一人撬开阀盖迅速摘下,另一人立即将新阀盖对正摆好紧固,这样可避免机内进入大量空气。然后随机启动真空泵抽气就能在短时间内使制冷机真空度达到合格标准。
必须强调的是,在泄漏部位大体确定的条件下方可进行负压检漏,切忌漫无目标地盲目操作,以防长时间负压检漏,否则,会得不偿失。
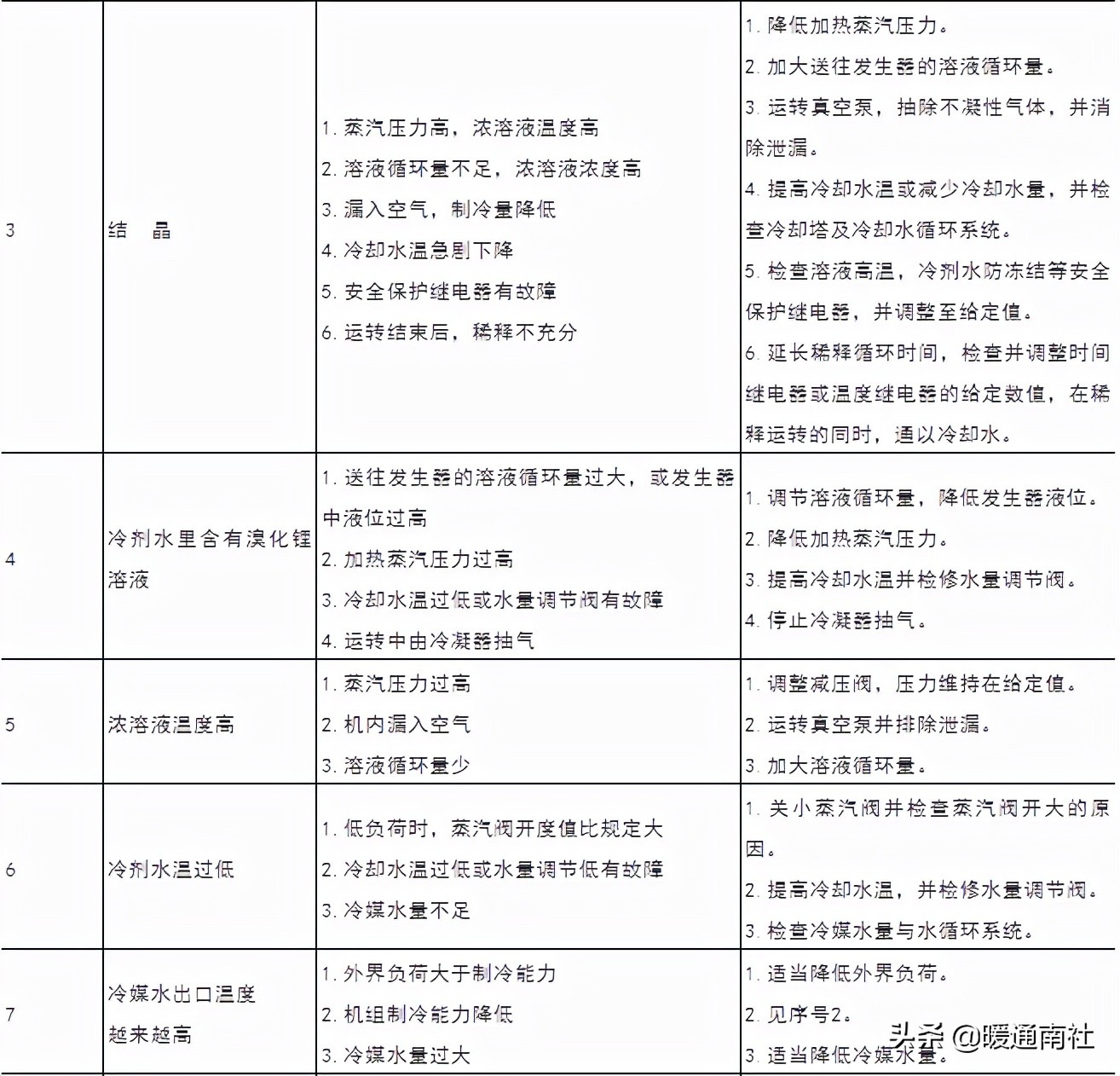
9.3.6 运行中溶液结晶的消除方法
溶液结晶是溴冷机的常见故障。加热蒸汽压力过高,冷却水进口温度过低,溶液循环量过小或有不凝性气体存在等等,都可能引起结晶。
机组中最易产生结晶的部位,是溶液热交换器的浓溶液出口处,该处的溶液浓度较高,当温度降低时,最容易出现结晶。一旦出现结晶,由于浓溶液出口堵塞,发生器中液位将越来越高。当液位超过J型管口时,溶液就绕过低温热交换器,经J形管直接进入吸收器。因此,J形管手感热烫是溶液产生结晶的明显特征。此时低压发生器液位升高,冷量下降,冷媒水出口温度上升。
结晶后温度较高的浓溶液经J形管直接进入吸收器,使稀溶液温度升高。而稀溶液通过热交换器就可使结晶溶解。结晶初期用此法即可见效,一般经过15min左右即可消除,但利用J形管溶晶法无法自动消除严重的结晶,就必须采用下列操作方法:适当减少供汽量和减少冷却水量,控制稀溶液温度在60℃左右,间断启闭发生器泵,使低压发生器中温度较高的溶液,沿着稀溶液的管路经低温热交换器回流到吸收器。如此反复数次结晶即能消除。如高温热交换结晶,则高压发生器液位升高,可同样采取间歇起动发生泵的方法来消除结晶。
若结晶严重,上述方法仍不能奏效,则需借助外界热源消除结晶,即用蒸汽凝结水或用蒸汽在浓溶液出口侧加热。
为了防止再度出现溶液结晶,应分析造成结晶的具体原因,并采取合理的调节方法。
提高溴化锂冷水机组性能的其他技术措施
溴冷机的性能,除了与外界条件和机内不凝性气体有关外,还与溶液循环量是否适中,冷剂水是否被污染,是否添加能量增强剂等许多因素有关。
1、控制溶液循环量
溶液循环量的调节,对机组的经济运转非常重要。现按溴冷机制冷量的计算式进行分析如下:
当加入机组的热量不变时,随着溶液循环量Ga的变化,放汽范围(ξi-ξa)也发生变化。Ga过大,虽然送入发生器的稀溶液量很大,但可能引起发生效果降低;(ξi-ξa)减小,单位耗汽量增加,热力系数下降,使制冷量Q0降低;相反,Ga过小,送入发生器的稀溶液量太少,尽管(ξi-ξa)增大,仍然可能使Q0下降。这时蒸汽消耗量的降低并不显著,反而有产生结晶的危险,此时机组处于部分负荷工况下运转,显然制冷能力不能充分发挥。由此可见,合理调节溶液循环量是提高机组性能的重要措施。
2、防止冷剂水污染
由于操作不当,或者外界条件突然变化(如热源温度突然升高或冷却水温度过低),高低压发生器中的溴化锂溶液可能随冷剂蒸汽进入冷凝器和蒸发器,使冷剂水中含有溴化锂而造成冷剂水污染。冷剂水污染会使制冷量下降。试验表明,当冷剂水的密度大于1.1时,制冷量将明显下降。这是因为冷剂水含溴化锂后会呈现稀溶液状态。根据拉乌尔定律可知:同一温度下溴化锂溶液的饱和蒸汽压力总是低于纯水的蒸汽压力,由于溶液周围冷剂蒸汽压力下降,使传质推动力减小,吸收过程减弱,制冷量降低。根据运转经验,当冷剂水密度超过1.04时,应找出污染的原因,杜绝污染根源,并进行冷剂再生处理,使机组保持良好的运转状态。
3、添加能量增强剂
为了提高热交换设备的热、质交换效果,在溴冷机中广泛采用了能量增强剂。用于溴化锂溶液中的能量增强剂有异辛醇、正辛醇。这些物质能极大地降低溶液的表面张力,通常称为表面活性剂。试验证明,添加辛醇后,制冷量约提高10 ~ 15%,对处理过的传热管,甚至能提高40%以上。能量增强剂提高机组性能的原理如下:
① 添加能量增强剂后提高了吸收效果。这是因为添加辛醇后,溶液的表面张力大幅度下降,使溶液与水蒸汽的结合能力增强,这意味着吸收效率的提高;另外,添加辛醇后,溴化锂水溶液的分压力降低,吸收推动力增大,提高了吸收效果。
② 添加能量增强剂后,冷凝器由膜状凝结变为珠状凝结,提高了冷凝效果,添加辛醇后起到了改善凝结表面的作用。由于辛醇几乎可使铜管表面完全润湿,含有辛醇的水蒸汽与铜管表面接触后,很快形成一层液膜,水蒸汽在辛醇液膜上呈珠状凝结。珠状凝结时的放热系数可比膜状凝结提高两倍以上,因而提高了冷凝时的传热效果。
能量增强剂一般添加0.1 ~ 0.3%已能满足要求。
设备防腐措施
溴化锂吸收式制冷机的腐蚀范围包括机内腐蚀和水侧腐蚀。
1、机内腐蚀及防腐措施
溴化锂水溶液是一种较强的腐蚀介质,对铜和碳钢等金属均有较强的腐蚀作用。国内溴冷机在创始和研制阶段,曾为此付出过极大代价。
影响腐蚀的主要因素是氧。不论是实验室的试验还是实际生产运行都充分说明:凡与氧接触的部位腐蚀就特别严重,反之就小甚至很小。因此,提高机组的气密性、保持机内较高的真空状态,是防止机内腐蚀的最有效方法。
另外,还要加强对溴化锂溶液的管理。日常管理中应注意的事项详见第八章。
2、水侧腐蚀及停机维护
与机内腐蚀相比,水侧腐蚀更为突出,其防腐的难度和危害性都远远超过机内腐蚀。水侧防腐的关键是要加强水质管理。这里着重论述停机后换热器水侧的维护对防腐的重要作用。
(1)换热管清洗
制冷机运转一个周期后会有污垢附着在管壁上,停机后应及时清除。否则在氧的参与下,造成管壁的腐蚀。对于空调用溴冷机,换热管的清洗周期不能太长,安排在停机后进行。具体方法详见第九章。
(2)管板及水室防腐维护
铜和铁两种金属共存,在管口胀接处极易产生电化学腐蚀。根据溴冷机的具体情况,可采用涂防锈漆的方法,将金属与水介质隔离以达到防腐的目的。设备运行一个周期后,可能出现局部漆皮脱落影响防腐效果,因此,停机后应进行修补,具体方法如下:
① 彻底清除管板和水室壁上的锈泡和附着不牢的漆皮;
② 彻底除锈,尤其胀口处;
③ 喷防锈漆两道,喷漆操作时要确保覆盖的严密性。为了防止将漆喷进换热管内,可采用近距离、低压力喷漆的办法。
(3)干燥保护
在完成停机维护后,应及时对换热管水侧进行干燥保护,直到开机前为止。方法有两种可供选择:
① 通风干燥。将水室盖打开,通过空气对流达到干燥保护的目的。采用这种方法时应注意使室内空气保持干燥。
② 吸湿干燥。在两端水室内放入适量的干燥剂,然后装盖加堵,使水侧形成密闭系统,通过干燥剂吸湿,达到干燥保护的目的。干燥剂可用浓缩后的溴化锂溶液代替,这样不仅取材方便,而且还可节约费用。将浓缩后的溴化锂溶液,装进敞口容器内,分别放在两侧水室中。为了防止吸水后外溢,不宜装得过满。
溴化锂制冷站的运行管理
溴化锂制冷站的运行管理工作可分为两类,主机内部工质循环系统和机组以外的水、汽循环系统。现主要讨论水汽系统的管理方法。
1、蒸汽压力
当溶液循环量一定时,汽压骤增,发生器液位将下降,若位于最上部的传热管完全裸露在液面以上,就会使传热管或胀口等部位在高温蒸汽热力下损坏;而汽压骤降,冷剂水量将显著减少,由于控制冷剂喷淋量的阀门开启度未作相应调整致使冷剂泵吸空,并易损坏石墨轴承。
值班人员应勤于巡回检查,发现加热负荷变化时,应对溶液循环量或冷剂水量予以调整;在蒸汽型机组的启动、运行和停机时应经常和供汽部门保持联系,以保证双方运行稳定。暖通南社
2、冷却水进口温度
对冷却水进口温度的影响因素有二:一是机组冷却负荷的大小;二是冷却塔的工作效率。机组的因素与热力工况有关。而冷却塔在运行中应保证进水口具有足够的水量和水压,为此应经常检查冷却塔供水泵出口压力和从淋水装置流下的淋水量以及布水器的旋转情况,应定期观察轴流风机的排风量和电机性能。
3、冷媒水进口温度
如需冷量较小,而使机组低工况运行时,应控制冷媒水进口温度不得过低,蒸汽压力要稳定,冷却负荷不宜过大,就是说宁可空车运转,也不能因负荷超标而冻坏蒸发器传热管和损坏冷剂泵。
4、冷却水量和冷媒水量
管理冷却水和冷媒水量的工作一是不可断,二是不可少。造成断水的主要原因是:水泵停止运转或吸水管口露在水面以上。影响水量少的因素是:管路局部阻塞、止回阀板脱落,管道泄漏等。在运行中应注意:
① 经常检查电机和水泵轴承的转动情况;
② 检查阀门的工作情况;
③ 开式水系统水池水位不得过低;
④ 流量计插入管道内的节流或测量装置是否堵塞,以防造成假流量;
⑤ 管道有无漏水。
5、水质管理
蒸发器的冷媒水侧泥污层和冷凝器及吸收器的冷却水侧的水垢层将严重降低制冷量,因此必须对水质进行控制
(1)冷却水
冷却水有井水、河水、工业用水、冷却塔循环水等几种。冷却水的水质管理,是制冷机保养管理中很重要的一环。水质差,就会产生污垢、污泥、腐蚀等问题。例如:污垢、污泥的粘着,会使传热系数下降,机器的制冷量减少;随着腐蚀的进行,会使传热管穿孔,引起漏水,使制冷机不得不停止运行而进行修理。
上述问题的发生,往往与水的化学性质(PH值,含氧,含盐等)和冷却水系统的物理性质(管材、管内水的流速、水温等)有关。应该注意的是,这不仅是由于水源不好造成的,即使同一水源,由于时间的变化,也会发生变化。冷却水的水质不好时,可通过添加药物以改善其化学性质。
城市中的空气,虽然在政府和居民的共同努力下有很大的改善,旦仍含有相当的氧化硫SOx。因此,浓缩倍数越大,冷却水中SOx的浓度就越高,结果PH值降低而产生腐蚀。对于安装在屋顶的吸收式制冷机,安装地点应选择在远离烟囱排气的地方。
一到夏季,有些地方藻类容易繁殖。在以自来水以外的水作为补给水时,因水中无氯离子,特别容易产生藻类。藻类的产生不仅会粘附在传热管内,使传热管性能下降,而且还会引起腐蚀。因此,使用自来水以外的水作补充水时,通常要以离子添加剂等药物进行处理。
在以井水作开式循环时,若水中含盐或碳酸气过多,也容易引起腐蚀。此外,因地下水中CO2的分压高,铁盐、钙盐等容易溶于水而生成重碳酸盐。随着水温的升高,碳酸气析出,重碳酸盐转变成溶解度低的碳酸盐,碳酸钙等便在传热管表面沉淀而引起结垢。
下表所列为冷却水和补充水的水质标准,可供参考:
冷却水的水质要求

安装前水质的管理:
水质的判断:采用自来水作补充水时,水质判断工作可以省略。用地下水作补充水时,应根据上表所列的标准来判断是否合适;
冷却塔安装位置的研究:调查附近有没有冷却水的污染源,应远离锅炉烟囱,以防止冷却塔吸入烟气,使冷却水呈酸性腐蚀铜管;
确定冷却塔有无泄放水管;
确定冷凝器、吸收器传热管能否单独清洗。
安装后水质的管理
运行前用水清洗冷却水系统(滤器、防尘器);
每月测定1 ~ 2次PH值和导电率,并与表的允许值相比较;
由于吸收大气中的有害气体,冷却水中的有害成分增加,冷却水每年至少应更换一次;当上表中的测定值有一项偏离标准时,应对水质作全面检查;
检查结果发现水质有腐蚀倾向时,应更换水并调节泄放水量,使浓缩倍数N低于3。必要时请教水质专家,添加适当的缓蚀剂;
水质有结垢的可能时,应更换水并进行强制泄放,必要时请教水质专家和使用适当的添加剂。
如果没有其它原因,而冷凝压力升高,冷凝温度与冷却水出口温度的差及吸收器损失增大,则可判断冷却水结垢。
季节停机后水质的管理
为了防止冻结,冷却水应全部放去;
打开水盖,检查管板及传热管内表面。
冷却塔的浓缩倍数 N=(E+B+C)/(B+C)
式中 E-冷却塔的蒸发量(kg/h);
B-冷却塔的泄放水量(kg/h);
C-漂水量(kg/h)。
(2)冷媒水
在以冷媒水为载冷剂时,如果采用封闭循环系统,就没有特别需要注意的地方,如果是开式系统,则应按上一节所述的冷却水管理方法进行管理。
使用氯化钙溶液作为载冷剂时,要注意下列几点:
由于空调用溴冷机运行期较短,冷媒水温较低和水量损失较少等原因,冷媒水侧结垢的可能性极小,其水质的管理应注重于泥污和杂质(尤其是纤维类)的控制。
空调室内(尤其是喷水室)应在冷媒回水的管口以及风机进风口处设置水过滤器和空气过滤,并经常洗涮水池。
6、溴化锂溶液的管理
(1)碱度
溴化锂溶液与食盐溶液的性质相似。如果不作处理,则具有很强的腐蚀性,因此在溶液中添加有缓蚀剂。缓蚀剂的种类虽然随制造厂而异,但铬酸锂用得最广。为使溶液保持碱性,
对初买的溶液,应把碱度调整到0.003~ 0.007N(酚酞当量浓度)的范围内。制冷机运行后,溶液的碱度会随运行时间的增长而增大。机组的气密性越差,碱度的增大越快。这可从下列化学反应式中(产生LIOH)看出:
3Fe+2Li2CrO4+2H2O→3FeO+Cr2O3+4LiOH
碱度太高,会引起碱性腐蚀。因此,应把碱度控制在0.005~ 0.0075NΘ,0.005N最合适,0.0075N为最大容许量。
碱度可用添加氢溴酸(HBr)或氢氧化锂(LiOH)来调整。添加氢溴酸时,浓度不能太高,灌注的速度也不能太快,否则将会使好不容易在筒体内形成的保护膜剥落,引起铜管、黄铜喷嘴的化学反应,以及引起焊接部位的腐蚀而产生点蚀,因此要十分注意。要从机内取出一部分溶液,放在容器中,慢慢加入经5倍以上纯水稀释的适当浓度的HBr(浓度4%),待完全混合后,再注入机内。
添加氢氧化锂时,同样应当注意,不可大意,否则将产生凝胶质,使喷嘴和换热管的翅片阻塞。
碱度多高合适,因制造厂而异。因此,应在制冷机安装后,最初运行前,对溶液取样,用万能PH试纸测定其碱度,并作好记录。此外,为使试样用作今后参考,试管应加密封。定期检查时,溶液的PH值用万能PH试纸测定,碱度过高用HBr调整,过低用LiOH调整,一直调到与试样记录的PH值相同为止。
(2)缓蚀剂
如前所述,一般用Li2CrO4作缓蚀剂,浓度应保持在700~2000ppm的范围内。缓蚀剂的消耗,有时要比预想的快。特别是因某种原因,机器暴露于大气的情况。因为运行初期缓蚀剂的消耗大,应每周进行测量。
缓蚀剂管理的简单方法,是根据颜色来判断其浓度。Li2CrO4的浓度越高,颜色越黄。将初买来的新溶液注入试管,在其中添加等量的无缓蚀剂的吸收剂,然后将其密封,作为定期检查时对比的样品。当溶液颜色比样品淡时,应再添加Li2CrO4,直到与样品的颜色一样。
溶液管理不恰当时,会产生腐蚀,并随着腐蚀的进行,产生不凝性气体(主要是H2),使机器的性能下降,甚至引起结晶。
(3)能量增强剂
为了增强吸收能力,一般在溶液中添加辛醇。因此,当溶液中没有辛醇时,吸收器损失增大,制冷量降低。能量增强剂的消耗与抽气次数成正比,通常应每年补充一次。由于能量添加剂的消耗是机器性能下降(减少10 ~ 20%)的原因之一,又因抽气时辛醇有特殊的臭味,因此假如抽出气体闻不到这臭味,则应通过溶液取样阀进行补充。
(4)溶液管理实例
溶液的再调整,往往根据目测检查来判断。下表可供判断时参考。
溶液的目测检查

注 :
1、除判断沉淀物多少外,均应在取样后立刻检验;
2、检查沉淀物时,试样应静置数小时;
3、观察颜色时,试样也应静置数小时。
下表所示为制冷机运行中,抽出的溶液成分分析结果。表中Ⅰ~ Ⅳ溶液因管理不善,质量急剧下降,从表中可知,其缓蚀剂减少,碱度上升,铜离子,铁离子增加,氯离子增多。
表16-6溴化锂溶液分析结果(例) (1)

V为溶液管理较好的状态。Ⅰ~ Ⅳ的溶液呈咖啡色,放入量筒中静置,就有底部沉积数毫米到数厘米的沉淀物。如果使用这种溶液,则会引起腐蚀,同时产生氢气,制冷机的性能下降,并出现下列问题:
发生腐蚀,特别是点蚀,从而促成沉淀物的产生;
腐蚀的同时产生氢气,制冷机性能下降;
由于沉淀物的粘着,溶液热交换器的性能下降;
由于沉淀物的影响,溶液泵的轴承磨损。随着轴承磨损的增大、电机转子与定子相碰,电机无法运转;
若象Ⅰ~ Ⅳ溶液那样,沉淀物很多,则除了出现上述问题外,即使加入缓蚀剂并调整其碱度,仍会发生缓蚀剂消耗快,而且碱度上升也快的情况。因此必须对溶液进行再生处理。
溴化锂溶液的简单再生方法,见下表。
溴化锂溶液的再生方法

性能下降与相应的对策:
性能下降大致有下列原因:(1)冷凝压力升高;(2)蒸发压力降低;(3)发生效果降低;(4)吸收效果降低。
1、冷凝压力升高
可考虑下列原因:
(1)由于密封性能不好,空气泄漏;由于内部腐蚀产生氢气,即不凝性气体的积聚;
(2)抽气次数、抽气方法不恰当,或者抽气装置有问题,积聚不凝性气体;
(3)冷凝器传热管内表面结垢;
(4)冷却水量减少;
(5)冷却水泵吸口位置不当,冷却水中含有气泡;
(6)水室中隔板破损,冷却水从流程隔板中旁通,有效水量减少;
(7)由于冷却塔性能降低,冷却水温度升高;
(8)负荷过大。
第(6)项往往是由于开始通水时不恰当,发生水击引起的。因此,开始通水时应徐徐打开泵的出口阀。
2、蒸发压力降低
(1)参照上述第1项冷凝压力升高中的第(1)条;
(2)参照上述第1项中的第(2)条;
(3)蒸发器传热管内侧结垢;
(4)冷剂水被溶液污染;
(5)冷剂水的预充量不足;
(6)冷媒水量减少;
(7)冷媒水中含有气泡(汽蚀)。参照第1项中的第(5)条;
(8)冷媒水室中隔板破损。参照第1项中的第(6)条;
(9)负荷降低。
在上述第(4)条的情况下,可以从冷剂泵出口取样阀中取样,测量冷剂水的比重。当冷剂水的比重大于1.02时,应按照前述方法进行再生。此外,还应检查溶液是否从溶液泵出口与冷剂泵连接管道中的阀门漏泄到冷剂水中。
第(4)条中,冷剂预充量不足时,冷剂泵会产生汽蚀。
3、发生器性能降低
(1)参照上述第1项冷凝压力升高中的第(1)条;
(2)参照上述第1项中的第(2)条;
(3)发生器的传热管结垢,这对以蒸汽为热源的机器应特别注意;
(4)热源温度降低;
(5)热水量、蒸气量等热源加热量减少;
(6)由于点蚀等原因,发生器传热管的热水、蒸汽泄漏;
第(5)条中发生器加热量减少的原因,大多是制冷量调节阀(蒸气或热水调节)调整不当;
第(6)条中,随着泄漏量的增大,吸收器、蒸发器的液位上升。蒸气、热水型机组,至少在运行中不会有空气漏入,因此性能下降缓慢。
4、吸收器性能降低
⑴ 参照上述第1项冷凝压力升高中的第⑴条;
⑵ 参照上述第1项中的第⑵条;
⑶ 吸收器传热管内表面结垢;
⑷ 参照第1项中的第⑷条;
⑸ 参照第1项中的第⑸条;
⑹ 参照第1项中的第⑹条;
⑺ 参照第1项中的第⑺条;
⑻ 负荷过大;
⑼ 辛醇消耗;
⑽ 冷剂从冷剂旁通阀漏入吸收器;
⑾ 冷剂漏入吸收器;
⑿ 冷剂水滴从蒸发器进入吸收器。
冷媒水、冷却水传热管,或蒸气、热水型机组,一旦传热管点蚀而泄漏所产生的现象,与冷剂漏入吸收器相同。
抽气装置运转正常时,辛醇的消耗不会太快。辛醇的消耗情况,可从抽气中的臭味来判断。当抽气中闻不到辛醇所具有的臭味时,应进行补充。机组中没有辛醇时,制冷量减少10~20%。
结晶与溶晶
1、溶晶方法
发生结晶事故后的溶晶是相当麻烦的。众所周知,结晶取决于溶液的浓度和温度间的关系。在一定浓度下,温度低于某一数值时,就要引起结晶。结晶一旦出现,溶晶就要费一定的时间,冷剂水的供给也要停止一段时间。因此,为了在运行过程中避免结晶,几乎所有的机型都设有冷剂旁通阀和结晶时的自动溶晶装置。此外,为了避免停机后结晶,还设有停机时的自动稀释循环装置。然而,由于各种各样的原因,还会发生结晶事故。
2、停机期间的结晶
停机期间一旦发生结晶,溶液泵就无法运行。可按下列程序溶晶:
(1)用蒸气对泵壳和进出口管加热,直到泵能运转。加热时要注意不让蒸气和凝水进入电机和控制设备。千万不要对电机直接加热。不能直接加热法兰盘,以免高温使垫片失效。
(2)由于一般使用屏蔽泵,因此泵的运行不能直接用肉眼观察。在溶液泵出口的取样阀处,装真空压力表。如果表上为一个大气压,则表示泵内部和取样阀处完全结晶;如果表上指示出高真空,则说明泵不运转,机内部分结晶。或者因轴套的磨擦,屏蔽泵的转子和定子相碰,应继续加热,使结晶完全溶解,泵运行,真空压力表上指示的压力高于大气压。但是,有些机型取样阀处的压力,总低于大气压,需用真空取样器取样。此时表上不能指示出高于大气压,而只能指示出真空度。
(3)结晶的原因列举于下表,可供寻找原因时参考,以便作妥善处理。
结晶的原因

3、运行期间的结晶
运行中开始结晶时,可用下列方法溶晶。运行中通常在热交换器浓溶液出口处发生结晶。暖通南社
溶晶的方法是:
⑴ 为了不使溶液过分浓缩,关小热源阀门,并关闭冷却水。
⑵ 打开冷剂旁通阀,把冷剂水旁通入吸收器,使溶液的浓度降低。当冷剂泵开始气蚀时,考虑到大部分冷剂水已旁通入吸收器,即把冷剂旁通阀关闭。
⑶ 停止溶液泵运行。
⑷ 待高温溶液通过稀溶液管流下后,再起动溶液泵,当溶液再送往发生器加热时,又暂停泵的运转。如此反复操作,使热交换器管内结晶的浓溶液,受发生器回来的高温溶液加热而溶解。不过,这种方法不适用于溶液不能从稀溶液管道回到吸收器的机器。
把上述溶晶方法结合起来使用,可使溶晶速度加快。
⑴ 用蒸汽软管或喷灯对热交换器全面加热;
⑵ 溶液泵内部结晶不能运行时,对泵壳、连接管道一起加热;
⑶ 采取上述措施后,如果泵仍然不运行,可对溶液管道、热交换器和吸收器中引起结晶的部位进行加热;
⑷ 寻找结晶的原因,并采取相应的措施。
4、结晶的征兆
尽早发现结晶的征兆是很重要的事。结晶初期,一部分通道被阻塞,回吸收器的浓溶液量减少,因而与稀溶液的换热量减少,热交换器出口稀溶液的温度降低,此外旁通管温度升高。如果这时就采取相应的措施(降低负荷),便可避免结晶。
根据下列状况,可判断能否避免结晶事故的发生:
⑴ 即使在全负荷运行,也不发生结晶;
⑵ 旁通管不发烫;
⑶ 旁通管发烫,但不凝性气体大量排出,不能认为结晶已完全消除。
蒸汽型溴化锂吸收式冷水机组操作规程
1、运转设备
检查下列项目须符合要求:
⑴ 机组的气密性:确认真空度下降值<66.7Pa/24h;
⑵真空泵的抽气性能:确认极限抽真空性能≤0.067Pa,即使旧泵也要求≯10~20Pa。
⑶ 溴化锂溶液的PH=9.0~10.5,铬酸锂含量=0.2~0.25%;
⑷ 安全保护装置动作正常,尤其是冷却水和冷媒水压力低于规定值时,声、光报警器要准确动作。
⑸ 长期停机后再开机时,水泵和风机等设备应作试运转。要确保正常运转性能;
⑹ 检查所有阀门(含隔膜阀),要启闭灵敏、开关无误;
⑺ 电器设备必须安全可靠。
2、启动程序
⑴ 启动冷却水泵,冷媒水泵及冷却塔风机,将水量调至需要值,但不得超过设计值的5%;
⑵ 启动发生泵,通过调节发生器出口阀门,将高、低发生器的的液位,稳定在顶排传热管或略低于顶排传热管的位置。
⑶ 启动吸收泵,利用吸收泵出口阀门将溶液喷淋密度调至良好状况。
⑷ 启动真空泵,对机组抽真空30min。
⑸ 打开凝水回热器前面疏水器的旁通阀门(防水击)。
⑹ 缓慢开启蒸汽阀门,徐徐向高压发生器供蒸汽,使溶液温度升高,待沸腾正常后,将蒸汽压力调至给定值,值得注意的是随着蒸汽压力升高,会使液位相应降低,应注意溶液循环量调节。
⑺ 蒸发器液囊中水位到达视镜后,启动蒸发泵,即开始制冷并逐渐投入正常运转。
3、运转操作
(1) 做好运转记录,分析机组运行是否正常;
(2) 观察高、低发生器,吸收器和蒸发器液位,防止高压发生器液位过低而损坏传热管,防止蒸发器液位过低而引起蒸发泵汽蚀;
(3) 监视屏蔽泵运行情况,测定工作电流及电机温升,当电机外壳温度高于80℃时,应停止运转,并查找引起温升的原因。
(4) 如机组制冷效果不佳,可按下列程序分析;
① 测量冷剂水密度≯1.04,否则应进行再生。
② 监测机内绝对压力,如高于当时溶液浓度与温度相对应的饱和蒸汽压力,应启动真空泵,抽除机内不凝性气体。
③ 根据防晶管发热程度,判断是否出现溶液结晶故障。
④ 如冷却水温度偏高或冷却水量偏少,应及时进行调节。
⑤ 出现下列任一情况时,应立即关闭加热蒸汽:
1) 断水或冷水温度低于4℃及其他保护装置动作(铃响、灯亮)。
2) 任一屏蔽泵故障。
3) 严重漏气。
4) 液位异常升高。
5) 断电。
4、停机程序
(1) 关闭加热蒸汽阀门。
(2) 继续运转15~20 min,待高发浓溶液温度下降到50~60℃时,依次停止蒸发器泵、发生器泵、吸收器泵和冷却水泵、冷媒水泵、冷却塔风机的运转。关闭蒸发器泵前,打开冷剂水旁通阀门,进行溶液稀释。
(3) 监测机内真空度并做记录。
(4) 切断电源。
5、注意事项
(1) 真空泵的操作方法:
① 启动前应先启动发生器泵和吸收器泵,待吸收器液位低于抽气排管,方可启动真空泵,以防抽出溶液;
② 打开抽气总阀前,应使真空泵运转2~3min,并判断真空电磁阀是否正常工作;
③ 抽气完毕,先关闭抽气总阀,再停止真空泵运转,以防空气和真空泵油被吸入机内;
④ 机组运转中,不能对高压发生器和冷凝器进行抽气;
⑤ 当真空泵油出现严重乳化或水珠时,应当更换新油。
(2) 长期停机充氮时,应先将连接管道中的空气充分排掉,严防空气泄入机内。
(3) 如需短时间暴气检修机组时,可不断向机内补充氮气,使机内氮气压力始终高于大气压力20~30Pa,可避免空气进入机内造成腐蚀。
(4) 长期停机,必须排净传热管内和凝结水管道内的存水,以防冬季冻裂。
运转数据整理与分析
运转记录表

根据运转记录的数据,可对制冷机的运转性能进行计算分析,从而判断其优、劣。
主要设备的热负荷计算
① 制冷量:若忽略蒸发器筒体等部位未隔热而引起的冷量损失,则机组运行所产生的制冷量Q0可按下式计算:Q0=Gc(t′c-t″c)×1000 (kcal/h) (10-4)
式中Gc—冷媒水量(t/h)
t′c、t″c—冷媒水进、出口温度(℃)
1000—水的比热容为1000kcal/(t·℃)
② 高压发生器的热负荷。对于蒸汽两效机,与蒸汽的潜热相比,由于蒸汽过热而放出的热量很小,通常可忽略不计,因此高压发生器的热负荷Qg为:
Qg=Ghrh (kcal/h) (10-5)
式中 Gh—加热蒸汽量(kg/h);
rh—加热蒸汽潜热(kcal/kg),可根据蒸汽压力由饱和蒸汽表查得。
③ 吸收器热负荷。
Qa=Gm(tw1-tw)×1000 (kcal/h) (10-6)
式中 Gm—冷却水量(t/h);
tw、tw1—吸收器进、出口冷却水温度(℃)。
④ 冷凝器热负荷。
Qk=Gw(tw2-tw1)×1000 (kcal/h) (10-7)
式中 tw2—冷凝器出口冷却水温度(℃)。
若机组中冷却水不是串联使用的,则Qa与Qk的值应根据各自的冷却水量和各自的进、出口温度来计算。
本文来源于互联网,暖通南社整理编辑。