
安庆,素来有着"文化之邦"、"戏剧之乡"、"禅宗圣地"的美誉。作为"桐城派"的故里,京剧鼻祖的摇篮,黄梅戏的起源之地。此刻,好像再多的修饰,也无法描绘自己对家乡的热爱。
昨天,我详细分析了合肥的医保福利,收到了很多朋友的来信鼓励,所以今天就讲讲我们大安庆的居民医保。
今天小龙就通过测评:安庆居民医保,制作出相关医保报销图和解析了一些关键点,以下是主要内容:
1、 门诊待遇
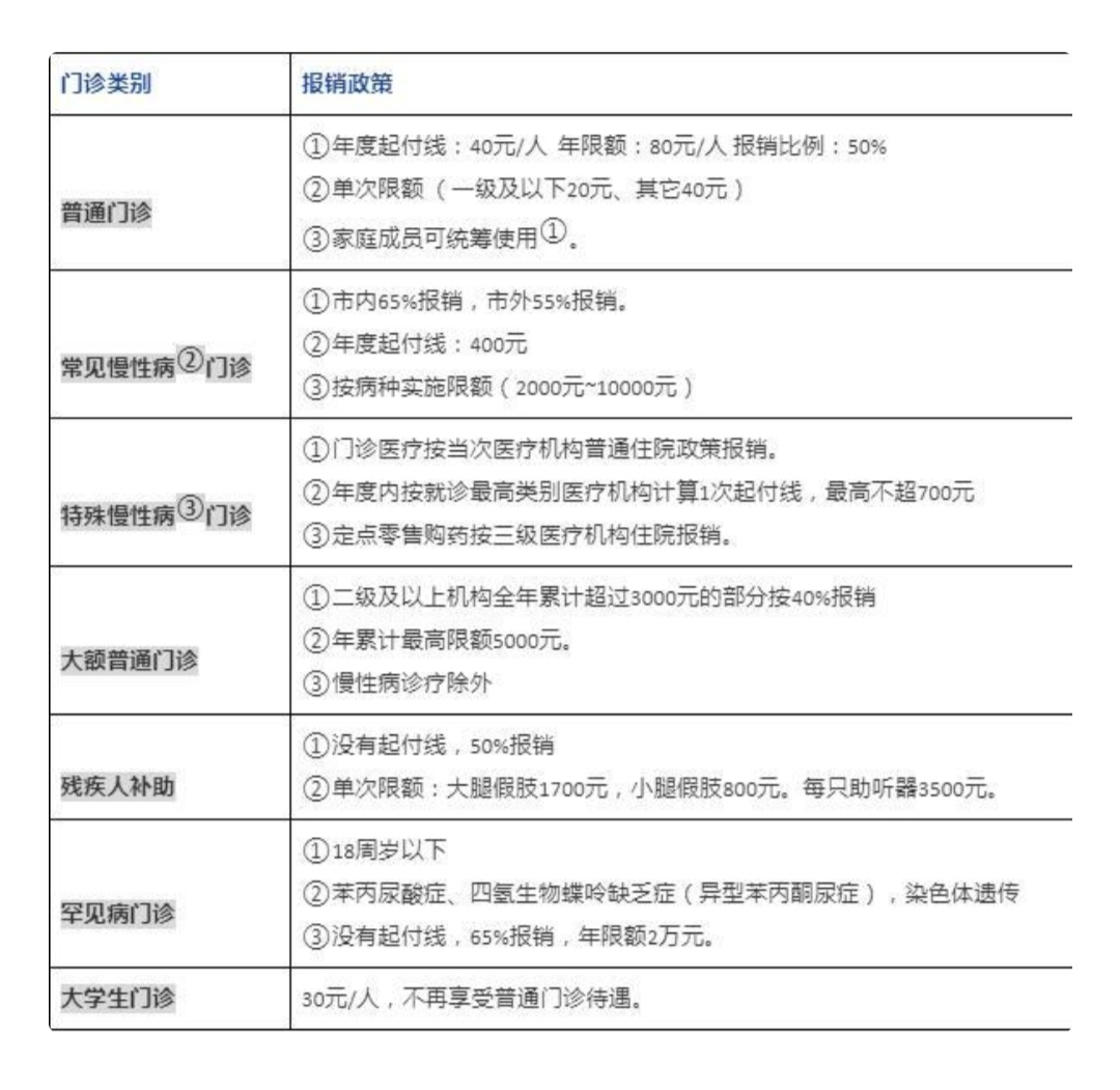
图一:安庆居民医保门诊报销图

备注:
①即个人医保账户的使用范围扩大到参保人及其在本市参保的父母、配偶和子女,但要注意,选择家庭成员的社保卡结账时,不能再用本人社保卡结账。
②常见慢性病共计35种,其中高血压(Ⅱ级、Ⅲ级)、冠心病等29种慢性病年最高限额2000元,溃疡性结肠炎、克罗恩病、帕金森病三种慢性病年度最高限额8000元,慢性活动性肝炎、慢性肾炎、肾病综合征三种年度最高限额10000元。
③特殊慢性病共计21种,其中涵盖:再生障碍性贫血、白血病、血友病等,另外恶性肿瘤放化疗2年后、乳腺癌内分泌治疗5年后、前列腺癌内分泌治疗5年后门诊按普通住院报销。
二、住院待遇
图二:安庆居民医保住院报销图

三、大病医疗待遇
在安庆大病医疗实行"负面清单"制度,所谓"负面清单制度"是指有关部门以清单方式明确列出在大病报销中明确列出禁止报销的药品和医疗服务项目,另外大病医疗费用则是属于级距报销。
图三:安庆居民医保大病医疗报销图

4、 其他医疗补助
图四:其他医疗补助报销图

5、 写在最后

"远离贫困,从一份保障开始。"这是全国保险公众宣传日的口号。2020年也是我国扶贫攻坚战的收官之年,此时我们更应该有意识地去预防因病致贫,不让祖国妈妈操心。
虽然医保并非万能,但仍然是国家给予民众的保底尊严和底线,不至于一病毁所有。小龙真心建议大家在选购商业保险之前,一定要先把医保配置好。
希望我今天的文章对你有帮助,也欢迎转发给身边的亲朋好友。
保护家人,从一份医保开始 !